|
Source |
Alliance of Genome Resources |



| Category | ID | Classification term | Gene | Evidence | Inferred from | Organism | Reference |
|---|---|---|---|---|---|---|---|
| Molecular Function | GO:0005515 | protein binding | YAF2 | IPI | UniProtKB:P04198 | Human | PMID:11593398 |
| Molecular Function | GO:0005515 | protein binding | YAF2 | IPI | UniProtKB:P01106 | Human | PMID:12706874 |
| Molecular Function | GO:0005515 | protein binding | YAF2 | IPI | UniProtKB:Q06587 | Human | PMID:21516116 |
| Molecular Function | GO:0005515 | protein binding | YAF2 | IPI | UniProtKB:Q06587 | Human | PMID:24981860 |
| Molecular Function | GO:0005515 | protein binding | YAF2 | IPI | UniProtKB:Q06587 | Human | PMID:25416956 |
| Molecular Function | GO:0005515 | protein binding | YAF2 | IPI | UniProtKB:Q9HD64 | Human | PMID:25416956 |
| Molecular Function | GO:0005515 | protein binding | YAF2 | IPI | UniProtKB:Q9Y6X0 | Human | PMID:25416956 |
| Molecular Function | GO:0005515 | protein binding | YAF2 | IPI | UniProtKB:Q06587 | Human | PMID:27705803 |
| Molecular Function | GO:0005515 | protein binding | YAF2 | IPI | UniProtKB:P25490 | Human | PMID:9016636 |
| Molecular Function | GO:0005515 | protein binding | Yaf2 | IPI | UniProtKB:Q9CQJ4 | Mouse | MGI:MGI:2679146|PMID:14557078 |
| Molecular Function | GO:0005515 | protein binding | Yaf2 | IPI | PR:Q00899 | Mouse | PMID:21530438 |
| Molecular Function | GO:0005515 | protein binding | Yaf2 | IPI | PR:P22227 | Mouse | PMID:21530438 |
| Molecular Function | GO:0003713 | transcription coactivator activity | YAF2 | IDA | Human | PMID:11593398 | |
| Molecular Function | GO:0003714 | transcription corepressor activity | YAF2 | IDA | Human | PMID:12706874 | |
| Cellular Component | GO:0005829 | cytosol | YAF2 | IDA | Human | GO_REF:0000052 | |
| Cellular Component | GO:0005654 | nucleoplasm | YAF2 | IDA | Human | GO_REF:0000052 | |
| Cellular Component | GO:0005634 | nucleus | YAF2 | IDA | Human | PMID:11593398 | |
| Cellular Component | GO:0005634 | nucleus | Yaf2 | IDA | Mouse | PMID:14557078 | |
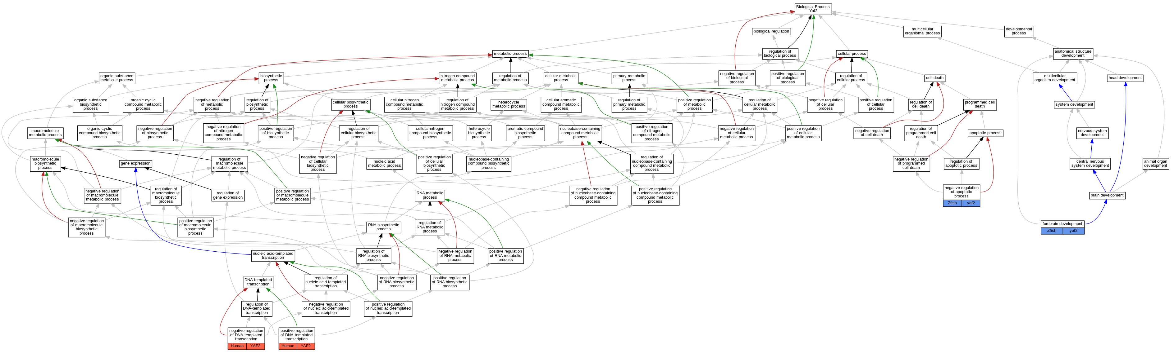
| Biological Process | GO:0030900 | forebrain development | yaf2 | IMP | ZFIN:ZDB-MRPHLNO-061030-2 | Zfish | PMID:16891308 |
| Biological Process | GO:0030900 | forebrain development | yaf2 | IMP | ZFIN:ZDB-MRPHLNO-061030-1 | Zfish | PMID:16891308 |
| Biological Process | GO:0043066 | negative regulation of apoptotic process | yaf2 | IMP | ZFIN:ZDB-MRPHLNO-061030-1 | Zfish | PMID:16891308 |
| Biological Process | GO:0043066 | negative regulation of apoptotic process | yaf2 | IMP | ZFIN:ZDB-MRPHLNO-061030-2 | Zfish | PMID:16891308 |
| Biological Process | GO:0045892 | negative regulation of DNA-templated transcription | YAF2 | IDA | Human | PMID:12706874 | |
| Biological Process | GO:0045893 | positive regulation of DNA-templated transcription | YAF2 | IDA | Human | PMID:11593398 |
| EXP Inferred from experiment |
| IDA Inferred from direct assay |
| IEP Inferred from expression pattern |
| IGI Inferred from genetic interaction |
| IMP Inferred from mutant phenotype |
| IPI Inferred from physical interaction |
| HTP Inferred from High Throughput Experiment |
| HDA Inferred from High Throughput Direct Assay |
| HMP Inferred from High Throughput Mutant Phenotype |
| HGI Inferred from High Throughput Genetic Interaction |
| HEP Inferred from High Throughput Expression Pattern |
Mouse Genome Database (MGD), Gene Expression Database (GXD), Mouse Models of Human Cancer database (MMHCdb) (formerly Mouse Tumor Biology (MTB)), Gene Ontology (GO) |
||
|
Citing These Resources Funding Information Warranty Disclaimer, Privacy Notice, Licensing, & Copyright Send questions and comments to User Support. |
last database update 12/30/2025 MGI 6.24 |
|
|
|
||