|
Source |
Alliance of Genome Resources |



| Category | ID | Classification term | Gene | Evidence | Inferred from | Organism | Reference |
|---|---|---|---|---|---|---|---|
| Molecular Function | GO:0051117 | ATPase binding | WFS1 | IPI | UniProtKB:P05026 | Human | PMID:17947299 |
| Molecular Function | GO:0051117 | ATPase binding | Wfs1 | IDA | Mouse | MGI:MGI:3794026|PMID:17947299 | |
| Molecular Function | GO:0048306 | calcium-dependent protein binding | Wfs1 | IMP | Rat | PMID:19292454|RGD:7207844 | |
| Molecular Function | GO:0005516 | calmodulin binding | Wfs1 | IMP | Rat | PMID:19292454|RGD:7207844 | |
| Molecular Function | GO:0140297 | DNA-binding transcription factor binding | Wfs1 | IPI | UniProtKB:G3V909 | Rat | PMID:20160352|RGD:10047363 |
| Molecular Function | GO:0070628 | proteasome binding | Wfs1 | IDA | Rat | PMID:20160352|RGD:10047363 | |
| Molecular Function | GO:0005515 | protein binding | WFS1 | IPI | UniProtKB:P05026 | Human | PMID:17947299 |
| Molecular Function | GO:0005515 | protein binding | WFS1 | IPI | UniProtKB:P54274 | Human | PMID:21044950 |
| Molecular Function | GO:0005515 | protein binding | WFS1 | IPI | UniProtKB:P38606 | Human | PMID:23035048 |
| Molecular Function | GO:0005515 | protein binding | WFS1 | IPI | UniProtKB:P16615 | Human | PMID:25274773 |
| Molecular Function | GO:0005515 | protein binding | WFS1 | IPI | UniProtKB:A5PKU2 | Human | PMID:32296183 |
| Molecular Function | GO:0005515 | protein binding | WFS1 | IPI | UniProtKB:P11912 | Human | PMID:32296183 |
| Molecular Function | GO:0005515 | protein binding | WFS1 | IPI | UniProtKB:Q13520 | Human | PMID:32296183 |
| Molecular Function | GO:0005515 | protein binding | WFS1 | IPI | UniProtKB:Q5JX71 | Human | PMID:32296183 |
| Molecular Function | GO:0005515 | protein binding | WFS1 | IPI | UniProtKB:A0A024R1L7 | Human | PMID:32814053 |
| Molecular Function | GO:0005515 | protein binding | WFS1 | IPI | UniProtKB:A0A024R4B0 | Human | PMID:32814053 |
| Molecular Function | GO:0005515 | protein binding | WFS1 | IPI | UniProtKB:A0A024RCB9 | Human | PMID:32814053 |
| Molecular Function | GO:0005515 | protein binding | WFS1 | IPI | UniProtKB:A0A024RCP2 | Human | PMID:32814053 |
| Molecular Function | GO:0005515 | protein binding | WFS1 | IPI | UniProtKB:A0A0A0MR05 | Human | PMID:32814053 |
| Molecular Function | GO:0005515 | protein binding | WFS1 | IPI | UniProtKB:A0A1B0GWI1 | Human | PMID:32814053 |
| Molecular Function | GO:0005515 | protein binding | WFS1 | IPI | UniProtKB:A0A384DVV8 | Human | PMID:32814053 |
| Molecular Function | GO:0005515 | protein binding | WFS1 | IPI | UniProtKB:A0A384ME25 | Human | PMID:32814053 |
| Molecular Function | GO:0005515 | protein binding | WFS1 | IPI | UniProtKB:A0AVI4-2 | Human | PMID:32814053 |
| Molecular Function | GO:0005515 | protein binding | WFS1 | IPI | UniProtKB:A1L190 | Human | PMID:32814053 |
| Molecular Function | GO:0005515 | protein binding | WFS1 | IPI | UniProtKB:A1L378 | Human | PMID:32814053 |
| Molecular Function | GO:0005515 | protein binding | WFS1 | IPI | UniProtKB:A2BDE7 | Human | PMID:32814053 |
| Molecular Function | GO:0005515 | protein binding | WFS1 | IPI | UniProtKB:A2RRA6 | Human | PMID:32814053 |
| Molecular Function | GO:0005515 | protein binding | WFS1 | IPI | UniProtKB:A2RU56 | Human | PMID:32814053 |
| Molecular Function | GO:0005515 | protein binding | WFS1 | IPI | UniProtKB:A8K0U2 | Human | PMID:32814053 |
| Molecular Function | GO:0005515 | protein binding | WFS1 | IPI | UniProtKB:D3DTF8 | Human | PMID:32814053 |
| Molecular Function | GO:0005515 | protein binding | WFS1 | IPI | UniProtKB:I6L9F6 | Human | PMID:32814053 |
| Molecular Function | GO:0005515 | protein binding | WFS1 | IPI | UniProtKB:I6L9I8 | Human | PMID:32814053 |
| Molecular Function | GO:0005515 | protein binding | WFS1 | IPI | UniProtKB:O00148 | Human | PMID:32814053 |
| Molecular Function | GO:0005515 | protein binding | WFS1 | IPI | UniProtKB:O00214 | Human | PMID:32814053 |
| Molecular Function | GO:0005515 | protein binding | WFS1 | IPI | UniProtKB:O00303 | Human | PMID:32814053 |
| Molecular Function | GO:0005515 | protein binding | WFS1 | IPI | UniProtKB:O00308 | Human | PMID:32814053 |
| Molecular Function | GO:0005515 | protein binding | WFS1 | IPI | UniProtKB:O00471 | Human | PMID:32814053 |
| Molecular Function | GO:0005515 | protein binding | WFS1 | IPI | UniProtKB:O00560 | Human | PMID:32814053 |
| Molecular Function | GO:0005515 | protein binding | WFS1 | IPI | UniProtKB:O14531 | Human | PMID:32814053 |
| Molecular Function | GO:0005515 | protein binding | WFS1 | IPI | UniProtKB:O14646-2 | Human | PMID:32814053 |
| Molecular Function | GO:0005515 | protein binding | WFS1 | IPI | UniProtKB:O14796-2 | Human | PMID:32814053 |
| Molecular Function | GO:0005515 | protein binding | WFS1 | IPI | UniProtKB:O14979 | Human | PMID:32814053 |
| Molecular Function | GO:0005515 | protein binding | WFS1 | IPI | UniProtKB:O15068-4 | Human | PMID:32814053 |
| Molecular Function | GO:0005515 | protein binding | WFS1 | IPI | UniProtKB:O15130-2 | Human | PMID:32814053 |
| Molecular Function | GO:0005515 | protein binding | WFS1 | IPI | UniProtKB:O15287 | Human | PMID:32814053 |
| Molecular Function | GO:0005515 | protein binding | WFS1 | IPI | UniProtKB:O15381-5 | Human | PMID:32814053 |
| Molecular Function | GO:0005515 | protein binding | WFS1 | IPI | UniProtKB:O15403 | Human | PMID:32814053 |
| Molecular Function | GO:0005515 | protein binding | WFS1 | IPI | UniProtKB:O15534 | Human | PMID:32814053 |
| Molecular Function | GO:0005515 | protein binding | WFS1 | IPI | UniProtKB:O15535 | Human | PMID:32814053 |
| Molecular Function | GO:0005515 | protein binding | WFS1 | IPI | UniProtKB:O15540 | Human | PMID:32814053 |
| Molecular Function | GO:0005515 | protein binding | WFS1 | IPI | UniProtKB:O43167-2 | Human | PMID:32814053 |
| Molecular Function | GO:0005515 | protein binding | WFS1 | IPI | UniProtKB:O43196-4 | Human | PMID:32814053 |
| Molecular Function | GO:0005515 | protein binding | WFS1 | IPI | UniProtKB:O43405-2 | Human | PMID:32814053 |
| Molecular Function | GO:0005515 | protein binding | WFS1 | IPI | UniProtKB:O43482 | Human | PMID:32814053 |
| Molecular Function | GO:0005515 | protein binding | WFS1 | IPI | UniProtKB:O60220 | Human | PMID:32814053 |
| Molecular Function | GO:0005515 | protein binding | WFS1 | IPI | UniProtKB:O60830 | Human | PMID:32814053 |
| Molecular Function | GO:0005515 | protein binding | WFS1 | IPI | UniProtKB:O60841 | Human | PMID:32814053 |
| Molecular Function | GO:0005515 | protein binding | WFS1 | IPI | UniProtKB:O60902-3 | Human | PMID:32814053 |
| Molecular Function | GO:0005515 | protein binding | WFS1 | IPI | UniProtKB:O75330-3 | Human | PMID:32814053 |
| Molecular Function | GO:0005515 | protein binding | WFS1 | IPI | UniProtKB:O75409 | Human | PMID:32814053 |
| Molecular Function | GO:0005515 | protein binding | WFS1 | IPI | UniProtKB:O75604-3 | Human | PMID:32814053 |
| Molecular Function | GO:0005515 | protein binding | WFS1 | IPI | UniProtKB:O75781-2 | Human | PMID:32814053 |
| Molecular Function | GO:0005515 | protein binding | WFS1 | IPI | UniProtKB:O75886 | Human | PMID:32814053 |
| Molecular Function | GO:0005515 | protein binding | WFS1 | IPI | UniProtKB:O75925 | Human | PMID:32814053 |
| Molecular Function | GO:0005515 | protein binding | WFS1 | IPI | UniProtKB:O94778 | Human | PMID:32814053 |
| Molecular Function | GO:0005515 | protein binding | WFS1 | IPI | UniProtKB:O94933 | Human | PMID:32814053 |
| Molecular Function | GO:0005515 | protein binding | WFS1 | IPI | UniProtKB:O95070 | Human | PMID:32814053 |
| Molecular Function | GO:0005515 | protein binding | WFS1 | IPI | UniProtKB:O95243-2 | Human | PMID:32814053 |
| Molecular Function | GO:0005515 | protein binding | WFS1 | IPI | UniProtKB:O95256 | Human | PMID:32814053 |
| Molecular Function | GO:0005515 | protein binding | WFS1 | IPI | UniProtKB:O95447 | Human | PMID:32814053 |
| Molecular Function | GO:0005515 | protein binding | WFS1 | IPI | UniProtKB:O95817 | Human | PMID:32814053 |
| Molecular Function | GO:0005515 | protein binding | WFS1 | IPI | UniProtKB:O95872 | Human | PMID:32814053 |
| Molecular Function | GO:0005515 | protein binding | WFS1 | IPI | UniProtKB:O96020 | Human | PMID:32814053 |
| Molecular Function | GO:0005515 | protein binding | WFS1 | IPI | UniProtKB:P00167 | Human | PMID:32814053 |
| Molecular Function | GO:0005515 | protein binding | WFS1 | IPI | UniProtKB:P01040 | Human | PMID:32814053 |
| Molecular Function | GO:0005515 | protein binding | WFS1 | IPI | UniProtKB:P02768-3 | Human | PMID:32814053 |
| Molecular Function | GO:0005515 | protein binding | WFS1 | IPI | UniProtKB:P02792 | Human | PMID:32814053 |
| Molecular Function | GO:0005515 | protein binding | WFS1 | IPI | UniProtKB:P03372 | Human | PMID:32814053 |
| Molecular Function | GO:0005515 | protein binding | WFS1 | IPI | UniProtKB:P04180 | Human | PMID:32814053 |
| Molecular Function | GO:0005515 | protein binding | WFS1 | IPI | UniProtKB:P05067 | Human | PMID:32814053 |
| Molecular Function | GO:0005515 | protein binding | WFS1 | IPI | UniProtKB:P06746 | Human | PMID:32814053 |
| Molecular Function | GO:0005515 | protein binding | WFS1 | IPI | UniProtKB:P08195-4 | Human | PMID:32814053 |
| Molecular Function | GO:0005515 | protein binding | WFS1 | IPI | UniProtKB:P08631-2 | Human | PMID:32814053 |
| Molecular Function | GO:0005515 | protein binding | WFS1 | IPI | UniProtKB:P08727 | Human | PMID:32814053 |
| Molecular Function | GO:0005515 | protein binding | WFS1 | IPI | UniProtKB:P08758 | Human | PMID:32814053 |
| Molecular Function | GO:0005515 | protein binding | WFS1 | IPI | UniProtKB:P08865 | Human | PMID:32814053 |
| Molecular Function | GO:0005515 | protein binding | WFS1 | IPI | UniProtKB:P09565 | Human | PMID:32814053 |
| Molecular Function | GO:0005515 | protein binding | WFS1 | IPI | UniProtKB:P0C870 | Human | PMID:32814053 |
| Molecular Function | GO:0005515 | protein binding | WFS1 | IPI | UniProtKB:P0CG08 | Human | PMID:32814053 |
| Molecular Function | GO:0005515 | protein binding | WFS1 | IPI | UniProtKB:P10075 | Human | PMID:32814053 |
| Molecular Function | GO:0005515 | protein binding | WFS1 | IPI | UniProtKB:P11908 | Human | PMID:32814053 |
| Molecular Function | GO:0005515 | protein binding | WFS1 | IPI | UniProtKB:P12532 | Human | PMID:32814053 |
| Molecular Function | GO:0005515 | protein binding | WFS1 | IPI | UniProtKB:P12757 | Human | PMID:32814053 |
| Molecular Function | GO:0005515 | protein binding | WFS1 | IPI | UniProtKB:P12956 | Human | PMID:32814053 |
| Molecular Function | GO:0005515 | protein binding | WFS1 | IPI | UniProtKB:P13489 | Human | PMID:32814053 |
| Molecular Function | GO:0005515 | protein binding | WFS1 | IPI | UniProtKB:P13928 | Human | PMID:32814053 |
| Molecular Function | GO:0005515 | protein binding | WFS1 | IPI | UniProtKB:P14136 | Human | PMID:32814053 |
| Molecular Function | GO:0005515 | protein binding | WFS1 | IPI | UniProtKB:P14550 | Human | PMID:32814053 |
| Molecular Function | GO:0005515 | protein binding | WFS1 | IPI | UniProtKB:P15313 | Human | PMID:32814053 |
| Molecular Function | GO:0005515 | protein binding | WFS1 | IPI | UniProtKB:P15407 | Human | PMID:32814053 |
| Molecular Function | GO:0005515 | protein binding | WFS1 | IPI | UniProtKB:P15976-2 | Human | PMID:32814053 |
| Molecular Function | GO:0005515 | protein binding | WFS1 | IPI | UniProtKB:P16581 | Human | PMID:32814053 |
| Molecular Function | GO:0005515 | protein binding | WFS1 | IPI | UniProtKB:P19429 | Human | PMID:32814053 |
| Molecular Function | GO:0005515 | protein binding | WFS1 | IPI | UniProtKB:P20155 | Human | PMID:32814053 |
| Molecular Function | GO:0005515 | protein binding | WFS1 | IPI | UniProtKB:P20618 | Human | PMID:32814053 |
| Molecular Function | GO:0005515 | protein binding | WFS1 | IPI | UniProtKB:P20933 | Human | PMID:32814053 |
| Molecular Function | GO:0005515 | protein binding | WFS1 | IPI | UniProtKB:P21281 | Human | PMID:32814053 |
| Molecular Function | GO:0005515 | protein binding | WFS1 | IPI | UniProtKB:P21964 | Human | PMID:32814053 |
| Molecular Function | GO:0005515 | protein binding | WFS1 | IPI | UniProtKB:P21980-2 | Human | PMID:32814053 |
| Molecular Function | GO:0005515 | protein binding | WFS1 | IPI | UniProtKB:P22061-2 | Human | PMID:32814053 |
| Molecular Function | GO:0005515 | protein binding | WFS1 | IPI | UniProtKB:P22692 | Human | PMID:32814053 |
| Molecular Function | GO:0005515 | protein binding | WFS1 | IPI | UniProtKB:P23769-2 | Human | PMID:32814053 |
| Molecular Function | GO:0005515 | protein binding | WFS1 | IPI | UniProtKB:P25490 | Human | PMID:32814053 |
| Molecular Function | GO:0005515 | protein binding | WFS1 | IPI | UniProtKB:P25788-2 | Human | PMID:32814053 |
| Molecular Function | GO:0005515 | protein binding | WFS1 | IPI | UniProtKB:P25815 | Human | PMID:32814053 |
| Molecular Function | GO:0005515 | protein binding | WFS1 | IPI | UniProtKB:P27986-2 | Human | PMID:32814053 |
| Molecular Function | GO:0005515 | protein binding | WFS1 | IPI | UniProtKB:P28062-2 | Human | PMID:32814053 |
| Molecular Function | GO:0005515 | protein binding | WFS1 | IPI | UniProtKB:P28331-5 | Human | PMID:32814053 |
| Molecular Function | GO:0005515 | protein binding | WFS1 | IPI | UniProtKB:P28347-2 | Human | PMID:32814053 |
| Molecular Function | GO:0005515 | protein binding | WFS1 | IPI | UniProtKB:P29466-3 | Human | PMID:32814053 |
| Molecular Function | GO:0005515 | protein binding | WFS1 | IPI | UniProtKB:P34741 | Human | PMID:32814053 |
| Molecular Function | GO:0005515 | protein binding | WFS1 | IPI | UniProtKB:P35575 | Human | PMID:32814053 |
| Molecular Function | GO:0005515 | protein binding | WFS1 | IPI | UniProtKB:P36406 | Human | PMID:32814053 |
| Molecular Function | GO:0005515 | protein binding | WFS1 | IPI | UniProtKB:P36639-4 | Human | PMID:32814053 |
| Molecular Function | GO:0005515 | protein binding | WFS1 | IPI | UniProtKB:P39023 | Human | PMID:32814053 |
| Molecular Function | GO:0005515 | protein binding | WFS1 | IPI | UniProtKB:P45880 | Human | PMID:32814053 |
| Molecular Function | GO:0005515 | protein binding | WFS1 | IPI | UniProtKB:P46379-2 | Human | PMID:32814053 |
| Molecular Function | GO:0005515 | protein binding | WFS1 | IPI | UniProtKB:P46977 | Human | PMID:32814053 |
| Molecular Function | GO:0005515 | protein binding | WFS1 | IPI | UniProtKB:P47897 | Human | PMID:32814053 |
| Molecular Function | GO:0005515 | protein binding | WFS1 | IPI | UniProtKB:P49184 | Human | PMID:32814053 |
| Molecular Function | GO:0005515 | protein binding | WFS1 | IPI | UniProtKB:P51608 | Human | PMID:32814053 |
| Molecular Function | GO:0005515 | protein binding | WFS1 | IPI | UniProtKB:P52564 | Human | PMID:32814053 |
| Molecular Function | GO:0005515 | protein binding | WFS1 | IPI | UniProtKB:P52744 | Human | PMID:32814053 |
| Molecular Function | GO:0005515 | protein binding | WFS1 | IPI | UniProtKB:P52790 | Human | PMID:32814053 |
| Molecular Function | GO:0005515 | protein binding | WFS1 | IPI | UniProtKB:P53814-5 | Human | PMID:32814053 |
| Molecular Function | GO:0005515 | protein binding | WFS1 | IPI | UniProtKB:P54646 | Human | PMID:32814053 |
| Molecular Function | GO:0005515 | protein binding | WFS1 | IPI | UniProtKB:P57682 | Human | PMID:32814053 |
| Molecular Function | GO:0005515 | protein binding | WFS1 | IPI | UniProtKB:P58304 | Human | PMID:32814053 |
| Molecular Function | GO:0005515 | protein binding | WFS1 | IPI | UniProtKB:P60891 | Human | PMID:32814053 |
| Molecular Function | GO:0005515 | protein binding | WFS1 | IPI | UniProtKB:P61086 | Human | PMID:32814053 |
| Molecular Function | GO:0005515 | protein binding | WFS1 | IPI | UniProtKB:P61201 | Human | PMID:32814053 |
| Molecular Function | GO:0005515 | protein binding | WFS1 | IPI | UniProtKB:P61244-4 | Human | PMID:32814053 |
| Molecular Function | GO:0005515 | protein binding | WFS1 | IPI | UniProtKB:P62244 | Human | PMID:32814053 |
| Molecular Function | GO:0005515 | protein binding | WFS1 | IPI | UniProtKB:P62333 | Human | PMID:32814053 |
| Molecular Function | GO:0005515 | protein binding | WFS1 | IPI | UniProtKB:P62380 | Human | PMID:32814053 |
| Molecular Function | GO:0005515 | protein binding | WFS1 | IPI | UniProtKB:P62979 | Human | PMID:32814053 |
| Molecular Function | GO:0005515 | protein binding | WFS1 | IPI | UniProtKB:P63172 | Human | PMID:32814053 |
| Molecular Function | GO:0005515 | protein binding | WFS1 | IPI | UniProtKB:P68431 | Human | PMID:32814053 |
| Molecular Function | GO:0005515 | protein binding | WFS1 | IPI | UniProtKB:P78371 | Human | PMID:32814053 |
| Molecular Function | GO:0005515 | protein binding | WFS1 | IPI | UniProtKB:P78524 | Human | PMID:32814053 |
| Molecular Function | GO:0005515 | protein binding | WFS1 | IPI | UniProtKB:P82979 | Human | PMID:32814053 |
| Molecular Function | GO:0005515 | protein binding | WFS1 | IPI | UniProtKB:Q01844-4 | Human | PMID:32814053 |
| Molecular Function | GO:0005515 | protein binding | WFS1 | IPI | UniProtKB:Q03014 | Human | PMID:32814053 |
| Molecular Function | GO:0005515 | protein binding | WFS1 | IPI | UniProtKB:Q03112-9 | Human | PMID:32814053 |
| Molecular Function | GO:0005515 | protein binding | WFS1 | IPI | UniProtKB:Q04323-2 | Human | PMID:32814053 |
| Molecular Function | GO:0005515 | protein binding | WFS1 | IPI | UniProtKB:Q06136 | Human | PMID:32814053 |
| Molecular Function | GO:0005515 | protein binding | WFS1 | IPI | UniProtKB:Q08AL9 | Human | PMID:32814053 |
| Molecular Function | GO:0005515 | protein binding | WFS1 | IPI | UniProtKB:Q0VDD7 | Human | PMID:32814053 |
| Molecular Function | GO:0005515 | protein binding | WFS1 | IPI | UniProtKB:Q12756 | Human | PMID:32814053 |
| Molecular Function | GO:0005515 | protein binding | WFS1 | IPI | UniProtKB:Q13183 | Human | PMID:32814053 |
| Molecular Function | GO:0005515 | protein binding | WFS1 | IPI | UniProtKB:Q13530 | Human | PMID:32814053 |
| Molecular Function | GO:0005515 | protein binding | WFS1 | IPI | UniProtKB:Q13569 | Human | PMID:32814053 |
| Molecular Function | GO:0005515 | protein binding | WFS1 | IPI | UniProtKB:Q13901 | Human | PMID:32814053 |
| Molecular Function | GO:0005515 | protein binding | WFS1 | IPI | UniProtKB:Q14005-2 | Human | PMID:32814053 |
| Molecular Function | GO:0005515 | protein binding | WFS1 | IPI | UniProtKB:Q14141 | Human | PMID:32814053 |
| Molecular Function | GO:0005515 | protein binding | WFS1 | IPI | UniProtKB:Q14145 | Human | PMID:32814053 |
| Molecular Function | GO:0005515 | protein binding | WFS1 | IPI | UniProtKB:Q14457 | Human | PMID:32814053 |
| Molecular Function | GO:0005515 | protein binding | WFS1 | IPI | UniProtKB:Q14525 | Human | PMID:32814053 |
| Molecular Function | GO:0005515 | protein binding | WFS1 | IPI | UniProtKB:Q14671 | Human | PMID:32814053 |
| Molecular Function | GO:0005515 | protein binding | WFS1 | IPI | UniProtKB:Q14677 | Human | PMID:32814053 |
| Molecular Function | GO:0005515 | protein binding | WFS1 | IPI | UniProtKB:Q14693 | Human | PMID:32814053 |
| Molecular Function | GO:0005515 | protein binding | WFS1 | IPI | UniProtKB:Q14847-2 | Human | PMID:32814053 |
| Molecular Function | GO:0005515 | protein binding | WFS1 | IPI | UniProtKB:Q14995 | Human | PMID:32814053 |
| Molecular Function | GO:0005515 | protein binding | WFS1 | IPI | UniProtKB:Q14C60 | Human | PMID:32814053 |
| Molecular Function | GO:0005515 | protein binding | WFS1 | IPI | UniProtKB:Q15007-2 | Human | PMID:32814053 |
| Molecular Function | GO:0005515 | protein binding | WFS1 | IPI | UniProtKB:Q15049 | Human | PMID:32814053 |
| Molecular Function | GO:0005515 | protein binding | WFS1 | IPI | UniProtKB:Q15077 | Human | PMID:32814053 |
| Molecular Function | GO:0005515 | protein binding | WFS1 | IPI | UniProtKB:Q15528-2 | Human | PMID:32814053 |
| Molecular Function | GO:0005515 | protein binding | WFS1 | IPI | UniProtKB:Q15776 | Human | PMID:32814053 |
| Molecular Function | GO:0005515 | protein binding | WFS1 | IPI | UniProtKB:Q15907 | Human | PMID:32814053 |
| Molecular Function | GO:0005515 | protein binding | WFS1 | IPI | UniProtKB:Q15973 | Human | PMID:32814053 |
| Molecular Function | GO:0005515 | protein binding | WFS1 | IPI | UniProtKB:Q16401 | Human | PMID:32814053 |
| Molecular Function | GO:0005515 | protein binding | WFS1 | IPI | UniProtKB:Q16520 | Human | PMID:32814053 |
| Molecular Function | GO:0005515 | protein binding | WFS1 | IPI | UniProtKB:Q16600 | Human | PMID:32814053 |
| Molecular Function | GO:0005515 | protein binding | WFS1 | IPI | UniProtKB:Q16670 | Human | PMID:32814053 |
| Molecular Function | GO:0005515 | protein binding | WFS1 | IPI | UniProtKB:Q16740 | Human | PMID:32814053 |
| Molecular Function | GO:0005515 | protein binding | WFS1 | IPI | UniProtKB:Q17RD7-3 | Human | PMID:32814053 |
| Molecular Function | GO:0005515 | protein binding | WFS1 | IPI | UniProtKB:Q17RN3 | Human | PMID:32814053 |
| Molecular Function | GO:0005515 | protein binding | WFS1 | IPI | UniProtKB:Q2NKX8 | Human | PMID:32814053 |
| Molecular Function | GO:0005515 | protein binding | WFS1 | IPI | UniProtKB:Q2QGD7 | Human | PMID:32814053 |
| Molecular Function | GO:0005515 | protein binding | WFS1 | IPI | UniProtKB:Q2TAY7 | Human | PMID:32814053 |
| Molecular Function | GO:0005515 | protein binding | WFS1 | IPI | UniProtKB:Q3B7T1 | Human | PMID:32814053 |
| Molecular Function | GO:0005515 | protein binding | WFS1 | IPI | UniProtKB:Q3KNS6-3 | Human | PMID:32814053 |
| Molecular Function | GO:0005515 | protein binding | WFS1 | IPI | UniProtKB:Q3KP31 | Human | PMID:32814053 |
| Molecular Function | GO:0005515 | protein binding | WFS1 | IPI | UniProtKB:Q3SY46 | Human | PMID:32814053 |
| Molecular Function | GO:0005515 | protein binding | WFS1 | IPI | UniProtKB:Q3SYF9 | Human | PMID:32814053 |
| Molecular Function | GO:0005515 | protein binding | WFS1 | IPI | UniProtKB:Q494V2-2 | Human | PMID:32814053 |
| Molecular Function | GO:0005515 | protein binding | WFS1 | IPI | UniProtKB:Q49AJ0-4 | Human | PMID:32814053 |
| Molecular Function | GO:0005515 | protein binding | WFS1 | IPI | UniProtKB:Q53FD0-2 | Human | PMID:32814053 |
| Molecular Function | GO:0005515 | protein binding | WFS1 | IPI | UniProtKB:Q53NU3 | Human | PMID:32814053 |
| Molecular Function | GO:0005515 | protein binding | WFS1 | IPI | UniProtKB:Q53R41 | Human | PMID:32814053 |
| Molecular Function | GO:0005515 | protein binding | WFS1 | IPI | UniProtKB:Q58EX7-2 | Human | PMID:32814053 |
| Molecular Function | GO:0005515 | protein binding | WFS1 | IPI | UniProtKB:Q5BJF6-2 | Human | PMID:32814053 |
| Molecular Function | GO:0005515 | protein binding | WFS1 | IPI | UniProtKB:Q5D0E6-2 | Human | PMID:32814053 |
| Molecular Function | GO:0005515 | protein binding | WFS1 | IPI | UniProtKB:Q5HYJ3-3 | Human | PMID:32814053 |
| Molecular Function | GO:0005515 | protein binding | WFS1 | IPI | UniProtKB:Q5T7P3 | Human | PMID:32814053 |
| Molecular Function | GO:0005515 | protein binding | WFS1 | IPI | UniProtKB:Q5TA79 | Human | PMID:32814053 |
| Molecular Function | GO:0005515 | protein binding | WFS1 | IPI | UniProtKB:Q5TAQ9-2 | Human | PMID:32814053 |
| Molecular Function | GO:0005515 | protein binding | WFS1 | IPI | UniProtKB:Q5TEC3 | Human | PMID:32814053 |
| Molecular Function | GO:0005515 | protein binding | WFS1 | IPI | UniProtKB:Q5TZK3 | Human | PMID:32814053 |
| Molecular Function | GO:0005515 | protein binding | WFS1 | IPI | UniProtKB:Q5VV42 | Human | PMID:32814053 |
| Molecular Function | GO:0005515 | protein binding | WFS1 | IPI | UniProtKB:Q5VYS8-5 | Human | PMID:32814053 |
| Molecular Function | GO:0005515 | protein binding | WFS1 | IPI | UniProtKB:Q5VZB9 | Human | PMID:32814053 |
| Molecular Function | GO:0005515 | protein binding | WFS1 | IPI | UniProtKB:Q5W0Z9-4 | Human | PMID:32814053 |
| Molecular Function | GO:0005515 | protein binding | WFS1 | IPI | UniProtKB:Q5W5X9-3 | Human | PMID:32814053 |
| Molecular Function | GO:0005515 | protein binding | WFS1 | IPI | UniProtKB:Q66K80 | Human | PMID:32814053 |
| Molecular Function | GO:0005515 | protein binding | WFS1 | IPI | UniProtKB:Q68D51-2 | Human | PMID:32814053 |
| Molecular Function | GO:0005515 | protein binding | WFS1 | IPI | UniProtKB:Q68EA5 | Human | PMID:32814053 |
| Molecular Function | GO:0005515 | protein binding | WFS1 | IPI | UniProtKB:Q68G74 | Human | PMID:32814053 |
| Molecular Function | GO:0005515 | protein binding | WFS1 | IPI | UniProtKB:Q6GQQ9-2 | Human | PMID:32814053 |
| Molecular Function | GO:0005515 | protein binding | WFS1 | IPI | UniProtKB:Q6IAD4 | Human | PMID:32814053 |
| Molecular Function | GO:0005515 | protein binding | WFS1 | IPI | UniProtKB:Q6NTF9-3 | Human | PMID:32814053 |
| Molecular Function | GO:0005515 | protein binding | WFS1 | IPI | UniProtKB:Q6NX45 | Human | PMID:32814053 |
| Molecular Function | GO:0005515 | protein binding | WFS1 | IPI | UniProtKB:Q6NXG1 | Human | PMID:32814053 |
| Molecular Function | GO:0005515 | protein binding | WFS1 | IPI | UniProtKB:Q6NXT2 | Human | PMID:32814053 |
| Molecular Function | GO:0005515 | protein binding | WFS1 | IPI | UniProtKB:Q6P1L5 | Human | PMID:32814053 |
| Molecular Function | GO:0005515 | protein binding | WFS1 | IPI | UniProtKB:Q6P3S6 | Human | PMID:32814053 |
| Molecular Function | GO:0005515 | protein binding | WFS1 | IPI | UniProtKB:Q6P587-2 | Human | PMID:32814053 |
| Molecular Function | GO:0005515 | protein binding | WFS1 | IPI | UniProtKB:Q6P5X5-2 | Human | PMID:32814053 |
| Molecular Function | GO:0005515 | protein binding | WFS1 | IPI | UniProtKB:Q6PJW8-3 | Human | PMID:32814053 |
| Molecular Function | GO:0005515 | protein binding | WFS1 | IPI | UniProtKB:Q6Q4G3-4 | Human | PMID:32814053 |
| Molecular Function | GO:0005515 | protein binding | WFS1 | IPI | UniProtKB:Q6RVD6 | Human | PMID:32814053 |
| Molecular Function | GO:0005515 | protein binding | WFS1 | IPI | UniProtKB:Q6SJ93 | Human | PMID:32814053 |
| Molecular Function | GO:0005515 | protein binding | WFS1 | IPI | UniProtKB:Q6UY14-3 | Human | PMID:32814053 |
| Molecular Function | GO:0005515 | protein binding | WFS1 | IPI | UniProtKB:Q6X4W1-6 | Human | PMID:32814053 |
| Molecular Function | GO:0005515 | protein binding | WFS1 | IPI | UniProtKB:Q6XD76 | Human | PMID:32814053 |
| Molecular Function | GO:0005515 | protein binding | WFS1 | IPI | UniProtKB:Q6ZNH5 | Human | PMID:32814053 |
| Molecular Function | GO:0005515 | protein binding | WFS1 | IPI | UniProtKB:Q6ZP82 | Human | PMID:32814053 |
| Molecular Function | GO:0005515 | protein binding | WFS1 | IPI | UniProtKB:Q6ZR37 | Human | PMID:32814053 |
| Molecular Function | GO:0005515 | protein binding | WFS1 | IPI | UniProtKB:Q6ZTN6-2 | Human | PMID:32814053 |
| Molecular Function | GO:0005515 | protein binding | WFS1 | IPI | UniProtKB:Q6ZU52 | Human | PMID:32814053 |
| Molecular Function | GO:0005515 | protein binding | WFS1 | IPI | UniProtKB:Q71RG4-4 | Human | PMID:32814053 |
| Molecular Function | GO:0005515 | protein binding | WFS1 | IPI | UniProtKB:Q7L576 | Human | PMID:32814053 |
| Molecular Function | GO:0005515 | protein binding | WFS1 | IPI | UniProtKB:Q7L591-3 | Human | PMID:32814053 |
| Molecular Function | GO:0005515 | protein binding | WFS1 | IPI | UniProtKB:Q7L622 | Human | PMID:32814053 |
| Molecular Function | GO:0005515 | protein binding | WFS1 | IPI | UniProtKB:Q7L8T7 | Human | PMID:32814053 |
| Molecular Function | GO:0005515 | protein binding | WFS1 | IPI | UniProtKB:Q7RTV0 | Human | PMID:32814053 |
| Molecular Function | GO:0005515 | protein binding | WFS1 | IPI | UniProtKB:Q7Z3H4 | Human | PMID:32814053 |
| Molecular Function | GO:0005515 | protein binding | WFS1 | IPI | UniProtKB:Q7Z3I7 | Human | PMID:32814053 |
| Molecular Function | GO:0005515 | protein binding | WFS1 | IPI | UniProtKB:Q7Z417 | Human | PMID:32814053 |
| Molecular Function | GO:0005515 | protein binding | WFS1 | IPI | UniProtKB:Q7Z602 | Human | PMID:32814053 |
| Molecular Function | GO:0005515 | protein binding | WFS1 | IPI | UniProtKB:Q7Z698 | Human | PMID:32814053 |
| Molecular Function | GO:0005515 | protein binding | WFS1 | IPI | UniProtKB:Q7Z6E9-3 | Human | PMID:32814053 |
| Molecular Function | GO:0005515 | protein binding | WFS1 | IPI | UniProtKB:Q7Z783 | Human | PMID:32814053 |
| Molecular Function | GO:0005515 | protein binding | WFS1 | IPI | UniProtKB:Q7Z7K5 | Human | PMID:32814053 |
| Molecular Function | GO:0005515 | protein binding | WFS1 | IPI | UniProtKB:Q86TJ2-3 | Human | PMID:32814053 |
| Molecular Function | GO:0005515 | protein binding | WFS1 | IPI | UniProtKB:Q86TN1 | Human | PMID:32814053 |
| Molecular Function | GO:0005515 | protein binding | WFS1 | IPI | UniProtKB:Q86U28 | Human | PMID:32814053 |
| Molecular Function | GO:0005515 | protein binding | WFS1 | IPI | UniProtKB:Q86UG4-2 | Human | PMID:32814053 |
| Molecular Function | GO:0005515 | protein binding | WFS1 | IPI | UniProtKB:Q86V28 | Human | PMID:32814053 |
| Molecular Function | GO:0005515 | protein binding | WFS1 | IPI | UniProtKB:Q86VF5-3 | Human | PMID:32814053 |
| Molecular Function | GO:0005515 | protein binding | WFS1 | IPI | UniProtKB:Q86WV8 | Human | PMID:32814053 |
| Molecular Function | GO:0005515 | protein binding | WFS1 | IPI | UniProtKB:Q8IUC2 | Human | PMID:32814053 |
| Molecular Function | GO:0005515 | protein binding | WFS1 | IPI | UniProtKB:Q8IUH5 | Human | PMID:32814053 |
| Molecular Function | GO:0005515 | protein binding | WFS1 | IPI | UniProtKB:Q8IUR5-4 | Human | PMID:32814053 |
| Molecular Function | GO:0005515 | protein binding | WFS1 | IPI | UniProtKB:Q8IXL7-2 | Human | PMID:32814053 |
| Molecular Function | GO:0005515 | protein binding | WFS1 | IPI | UniProtKB:Q8IXL9 | Human | PMID:32814053 |
| Molecular Function | GO:0005515 | protein binding | WFS1 | IPI | UniProtKB:Q8IXM2 | Human | PMID:32814053 |
| Molecular Function | GO:0005515 | protein binding | WFS1 | IPI | UniProtKB:Q8IXS7 | Human | PMID:32814053 |
| Molecular Function | GO:0005515 | protein binding | WFS1 | IPI | UniProtKB:Q8IY31-3 | Human | PMID:32814053 |
| Molecular Function | GO:0005515 | protein binding | WFS1 | IPI | UniProtKB:Q8IY40 | Human | PMID:32814053 |
| Molecular Function | GO:0005515 | protein binding | WFS1 | IPI | UniProtKB:Q8IYG2 | Human | PMID:32814053 |
| Molecular Function | GO:0005515 | protein binding | WFS1 | IPI | UniProtKB:Q8IYI0 | Human | PMID:32814053 |
| Molecular Function | GO:0005515 | protein binding | WFS1 | IPI | UniProtKB:Q8IYI8 | Human | PMID:32814053 |
| Molecular Function | GO:0005515 | protein binding | WFS1 | IPI | UniProtKB:Q8IYN2 | Human | PMID:32814053 |
| Molecular Function | GO:0005515 | protein binding | WFS1 | IPI | UniProtKB:Q8IYW5 | Human | PMID:32814053 |
| Molecular Function | GO:0005515 | protein binding | WFS1 | IPI | UniProtKB:Q8IZU1 | Human | PMID:32814053 |
| Molecular Function | GO:0005515 | protein binding | WFS1 | IPI | UniProtKB:Q8N0U2 | Human | PMID:32814053 |
| Molecular Function | GO:0005515 | protein binding | WFS1 | IPI | UniProtKB:Q8N0Y2-2 | Human | PMID:32814053 |
| Molecular Function | GO:0005515 | protein binding | WFS1 | IPI | UniProtKB:Q8N163 | Human | PMID:32814053 |
| Molecular Function | GO:0005515 | protein binding | WFS1 | IPI | UniProtKB:Q8N1A0 | Human | PMID:32814053 |
| Molecular Function | GO:0005515 | protein binding | WFS1 | IPI | UniProtKB:Q8N1H7 | Human | PMID:32814053 |
| Molecular Function | GO:0005515 | protein binding | WFS1 | IPI | UniProtKB:Q8N2K1 | Human | PMID:32814053 |
| Molecular Function | GO:0005515 | protein binding | WFS1 | IPI | UniProtKB:Q8N3R9 | Human | PMID:32814053 |
| Molecular Function | GO:0005515 | protein binding | WFS1 | IPI | UniProtKB:Q8N448 | Human | PMID:32814053 |
| Molecular Function | GO:0005515 | protein binding | WFS1 | IPI | UniProtKB:Q8N594 | Human | PMID:32814053 |
| Molecular Function | GO:0005515 | protein binding | WFS1 | IPI | UniProtKB:Q8N5S9-2 | Human | PMID:32814053 |
| Molecular Function | GO:0005515 | protein binding | WFS1 | IPI | UniProtKB:Q8N5U6 | Human | PMID:32814053 |
| Molecular Function | GO:0005515 | protein binding | WFS1 | IPI | UniProtKB:Q8N5V2 | Human | PMID:32814053 |
| Molecular Function | GO:0005515 | protein binding | WFS1 | IPI | UniProtKB:Q8N5Y2 | Human | PMID:32814053 |
| Molecular Function | GO:0005515 | protein binding | WFS1 | IPI | UniProtKB:Q8N6F8 | Human | PMID:32814053 |
| Molecular Function | GO:0005515 | protein binding | WFS1 | IPI | UniProtKB:Q8N6K7-2 | Human | PMID:32814053 |
| Molecular Function | GO:0005515 | protein binding | WFS1 | IPI | UniProtKB:Q8N895 | Human | PMID:32814053 |
| Molecular Function | GO:0005515 | protein binding | WFS1 | IPI | UniProtKB:Q8N8A2-2 | Human | PMID:32814053 |
| Molecular Function | GO:0005515 | protein binding | WFS1 | IPI | UniProtKB:Q8NA54 | Human | PMID:32814053 |
| Molecular Function | GO:0005515 | protein binding | WFS1 | IPI | UniProtKB:Q8NA77 | Human | PMID:32814053 |
| Molecular Function | GO:0005515 | protein binding | WFS1 | IPI | UniProtKB:Q8NBJ7 | Human | PMID:32814053 |
| Molecular Function | GO:0005515 | protein binding | WFS1 | IPI | UniProtKB:Q8NBM4-4 | Human | PMID:32814053 |
| Molecular Function | GO:0005515 | protein binding | WFS1 | IPI | UniProtKB:Q8NCL4 | Human | PMID:32814053 |
| Molecular Function | GO:0005515 | protein binding | WFS1 | IPI | UniProtKB:Q8NDP9 | Human | PMID:32814053 |
| Molecular Function | GO:0005515 | protein binding | WFS1 | IPI | UniProtKB:Q8NDT2-2 | Human | PMID:32814053 |
| Molecular Function | GO:0005515 | protein binding | WFS1 | IPI | UniProtKB:Q8NEQ6 | Human | PMID:32814053 |
| Molecular Function | GO:0005515 | protein binding | WFS1 | IPI | UniProtKB:Q8NEZ2 | Human | PMID:32814053 |
| Molecular Function | GO:0005515 | protein binding | WFS1 | IPI | UniProtKB:Q8NFZ0 | Human | PMID:32814053 |
| Molecular Function | GO:0005515 | protein binding | WFS1 | IPI | UniProtKB:Q8NI37 | Human | PMID:32814053 |
| Molecular Function | GO:0005515 | protein binding | WFS1 | IPI | UniProtKB:Q8TAB5 | Human | PMID:32814053 |
| Molecular Function | GO:0005515 | protein binding | WFS1 | IPI | UniProtKB:Q8TB03 | Human | PMID:32814053 |
| Molecular Function | GO:0005515 | protein binding | WFS1 | IPI | UniProtKB:Q8TBF4 | Human | PMID:32814053 |
| Molecular Function | GO:0005515 | protein binding | WFS1 | IPI | UniProtKB:Q8TBJ4 | Human | PMID:32814053 |
| Molecular Function | GO:0005515 | protein binding | WFS1 | IPI | UniProtKB:Q8TBK9 | Human | PMID:32814053 |
| Molecular Function | GO:0005515 | protein binding | WFS1 | IPI | UniProtKB:Q8TC84 | Human | PMID:32814053 |
| Molecular Function | GO:0005515 | protein binding | WFS1 | IPI | UniProtKB:Q8TCT8 | Human | PMID:32814053 |
| Molecular Function | GO:0005515 | protein binding | WFS1 | IPI | UniProtKB:Q8TCX5 | Human | PMID:32814053 |
| Molecular Function | GO:0005515 | protein binding | WFS1 | IPI | UniProtKB:Q8TDR4 | Human | PMID:32814053 |
| Molecular Function | GO:0005515 | protein binding | WFS1 | IPI | UniProtKB:Q8TDW5-2 | Human | PMID:32814053 |
| Molecular Function | GO:0005515 | protein binding | WFS1 | IPI | UniProtKB:Q8TE68-3 | Human | PMID:32814053 |
| Molecular Function | GO:0005515 | protein binding | WFS1 | IPI | UniProtKB:Q8WUA7-2 | Human | PMID:32814053 |
| Molecular Function | GO:0005515 | protein binding | WFS1 | IPI | UniProtKB:Q8WUY3 | Human | PMID:32814053 |
| Molecular Function | GO:0005515 | protein binding | WFS1 | IPI | UniProtKB:Q8WY36-3 | Human | PMID:32814053 |
| Molecular Function | GO:0005515 | protein binding | WFS1 | IPI | UniProtKB:Q8WYH8-2 | Human | PMID:32814053 |
| Molecular Function | GO:0005515 | protein binding | WFS1 | IPI | UniProtKB:Q8WZ19 | Human | PMID:32814053 |
| Molecular Function | GO:0005515 | protein binding | WFS1 | IPI | UniProtKB:Q8WZ55 | Human | PMID:32814053 |
| Molecular Function | GO:0005515 | protein binding | WFS1 | IPI | UniProtKB:Q92688 | Human | PMID:32814053 |
| Molecular Function | GO:0005515 | protein binding | WFS1 | IPI | UniProtKB:Q92966 | Human | PMID:32814053 |
| Molecular Function | GO:0005515 | protein binding | WFS1 | IPI | UniProtKB:Q92997 | Human | PMID:32814053 |
| Molecular Function | GO:0005515 | protein binding | WFS1 | IPI | UniProtKB:Q969E2 | Human | PMID:32814053 |
| Molecular Function | GO:0005515 | protein binding | WFS1 | IPI | UniProtKB:Q969T4 | Human | PMID:32814053 |
| Molecular Function | GO:0005515 | protein binding | WFS1 | IPI | UniProtKB:Q969V3 | Human | PMID:32814053 |
| Molecular Function | GO:0005515 | protein binding | WFS1 | IPI | UniProtKB:Q96A09 | Human | PMID:32814053 |
| Molecular Function | GO:0005515 | protein binding | WFS1 | IPI | UniProtKB:Q96A32 | Human | PMID:32814053 |
| Molecular Function | GO:0005515 | protein binding | WFS1 | IPI | UniProtKB:Q96AM0 | Human | PMID:32814053 |
| Molecular Function | GO:0005515 | protein binding | WFS1 | IPI | UniProtKB:Q96B65 | Human | PMID:32814053 |
| Molecular Function | GO:0005515 | protein binding | WFS1 | IPI | UniProtKB:Q96B97 | Human | PMID:32814053 |
| Molecular Function | GO:0005515 | protein binding | WFS1 | IPI | UniProtKB:Q96C55 | Human | PMID:32814053 |
| Molecular Function | GO:0005515 | protein binding | WFS1 | IPI | UniProtKB:Q96CV9-2 | Human | PMID:32814053 |
| Molecular Function | GO:0005515 | protein binding | WFS1 | IPI | UniProtKB:Q96D59 | Human | PMID:32814053 |
| Molecular Function | GO:0005515 | protein binding | WFS1 | IPI | UniProtKB:Q96DZ5 | Human | PMID:32814053 |
| Molecular Function | GO:0005515 | protein binding | WFS1 | IPI | UniProtKB:Q96EI5 | Human | PMID:32814053 |
| Molecular Function | GO:0005515 | protein binding | WFS1 | IPI | UniProtKB:Q96EW2-2 | Human | PMID:32814053 |
| Molecular Function | GO:0005515 | protein binding | WFS1 | IPI | UniProtKB:Q96F81 | Human | PMID:32814053 |
| Molecular Function | GO:0005515 | protein binding | WFS1 | IPI | UniProtKB:Q96FT7-2 | Human | PMID:32814053 |
| Molecular Function | GO:0005515 | protein binding | WFS1 | IPI | UniProtKB:Q96FT7-4 | Human | PMID:32814053 |
| Molecular Function | GO:0005515 | protein binding | WFS1 | IPI | UniProtKB:Q96FW1 | Human | PMID:32814053 |
| Molecular Function | GO:0005515 | protein binding | WFS1 | IPI | UniProtKB:Q96FX8 | Human | PMID:32814053 |
| Molecular Function | GO:0005515 | protein binding | WFS1 | IPI | UniProtKB:Q96GL9 | Human | PMID:32814053 |
| Molecular Function | GO:0005515 | protein binding | WFS1 | IPI | UniProtKB:Q96GQ5 | Human | PMID:32814053 |
| Molecular Function | GO:0005515 | protein binding | WFS1 | IPI | UniProtKB:Q96HT8 | Human | PMID:32814053 |
| Molecular Function | GO:0005515 | protein binding | WFS1 | IPI | UniProtKB:Q96I25 | Human | PMID:32814053 |
| Molecular Function | GO:0005515 | protein binding | WFS1 | IPI | UniProtKB:Q96I27-2 | Human | PMID:32814053 |
| Molecular Function | GO:0005515 | protein binding | WFS1 | IPI | UniProtKB:Q96JB6 | Human | PMID:32814053 |
| Molecular Function | GO:0005515 | protein binding | WFS1 | IPI | UniProtKB:Q96LB9 | Human | PMID:32814053 |
| Molecular Function | GO:0005515 | protein binding | WFS1 | IPI | UniProtKB:Q96LC9 | Human | PMID:32814053 |
| Molecular Function | GO:0005515 | protein binding | WFS1 | IPI | UniProtKB:Q96LL4 | Human | PMID:32814053 |
| Molecular Function | GO:0005515 | protein binding | WFS1 | IPI | UniProtKB:Q96LX7-5 | Human | PMID:32814053 |
| Molecular Function | GO:0005515 | protein binding | WFS1 | IPI | UniProtKB:Q96M61 | Human | PMID:32814053 |
| Molecular Function | GO:0005515 | protein binding | WFS1 | IPI | UniProtKB:Q96MN9-2 | Human | PMID:32814053 |
| Molecular Function | GO:0005515 | protein binding | WFS1 | IPI | UniProtKB:Q96N77-2 | Human | PMID:32814053 |
| Molecular Function | GO:0005515 | protein binding | WFS1 | IPI | UniProtKB:Q96NX5 | Human | PMID:32814053 |
| Molecular Function | GO:0005515 | protein binding | WFS1 | IPI | UniProtKB:Q96PK6 | Human | PMID:32814053 |
| Molecular Function | GO:0005515 | protein binding | WFS1 | IPI | UniProtKB:Q96PV6 | Human | PMID:32814053 |
| Molecular Function | GO:0005515 | protein binding | WFS1 | IPI | UniProtKB:Q96Q11-3 | Human | PMID:32814053 |
| Molecular Function | GO:0005515 | protein binding | WFS1 | IPI | UniProtKB:Q96RQ9 | Human | PMID:32814053 |
| Molecular Function | GO:0005515 | protein binding | WFS1 | IPI | UniProtKB:Q96SI1-2 | Human | PMID:32814053 |
| Molecular Function | GO:0005515 | protein binding | WFS1 | IPI | UniProtKB:Q99504 | Human | PMID:32814053 |
| Molecular Function | GO:0005515 | protein binding | WFS1 | IPI | UniProtKB:Q99541 | Human | PMID:32814053 |
| Molecular Function | GO:0005515 | protein binding | WFS1 | IPI | UniProtKB:Q99608 | Human | PMID:32814053 |
| Molecular Function | GO:0005515 | protein binding | WFS1 | IPI | UniProtKB:Q99614 | Human | PMID:32814053 |
| Molecular Function | GO:0005515 | protein binding | WFS1 | IPI | UniProtKB:Q99932-2 | Human | PMID:32814053 |
| Molecular Function | GO:0005515 | protein binding | WFS1 | IPI | UniProtKB:Q99967 | Human | PMID:32814053 |
| Molecular Function | GO:0005515 | protein binding | WFS1 | IPI | UniProtKB:Q9BPU6 | Human | PMID:32814053 |
| Molecular Function | GO:0005515 | protein binding | WFS1 | IPI | UniProtKB:Q9BQ29 | Human | PMID:32814053 |
| Molecular Function | GO:0005515 | protein binding | WFS1 | IPI | UniProtKB:Q9BQ70 | Human | PMID:32814053 |
| Molecular Function | GO:0005515 | protein binding | WFS1 | IPI | UniProtKB:Q9BQ75 | Human | PMID:32814053 |
| Molecular Function | GO:0005515 | protein binding | WFS1 | IPI | UniProtKB:Q9BQA1 | Human | PMID:32814053 |
| Molecular Function | GO:0005515 | protein binding | WFS1 | IPI | UniProtKB:Q9BQG1 | Human | PMID:32814053 |
| Molecular Function | GO:0005515 | protein binding | WFS1 | IPI | UniProtKB:Q9BRJ6 | Human | PMID:32814053 |
| Molecular Function | GO:0005515 | protein binding | WFS1 | IPI | UniProtKB:Q9BRX2 | Human | PMID:32814053 |
| Molecular Function | GO:0005515 | protein binding | WFS1 | IPI | UniProtKB:Q9BRX9 | Human | PMID:32814053 |
| Molecular Function | GO:0005515 | protein binding | WFS1 | IPI | UniProtKB:Q9BS18 | Human | PMID:32814053 |
| Molecular Function | GO:0005515 | protein binding | WFS1 | IPI | UniProtKB:Q9BS34 | Human | PMID:32814053 |
| Molecular Function | GO:0005515 | protein binding | WFS1 | IPI | UniProtKB:Q9BSL1 | Human | PMID:32814053 |
| Molecular Function | GO:0005515 | protein binding | WFS1 | IPI | UniProtKB:Q9BT09 | Human | PMID:32814053 |
| Molecular Function | GO:0005515 | protein binding | WFS1 | IPI | UniProtKB:Q9BTF0 | Human | PMID:32814053 |
| Molecular Function | GO:0005515 | protein binding | WFS1 | IPI | UniProtKB:Q9BUF5 | Human | PMID:32814053 |
| Molecular Function | GO:0005515 | protein binding | WFS1 | IPI | UniProtKB:Q9BVC5 | Human | PMID:32814053 |
| Molecular Function | GO:0005515 | protein binding | WFS1 | IPI | UniProtKB:Q9BVS5 | Human | PMID:32814053 |
| Molecular Function | GO:0005515 | protein binding | WFS1 | IPI | UniProtKB:Q9BWI9 | Human | PMID:32814053 |
| Molecular Function | GO:0005515 | protein binding | WFS1 | IPI | UniProtKB:Q9BWT1 | Human | PMID:32814053 |
| Molecular Function | GO:0005515 | protein binding | WFS1 | IPI | UniProtKB:Q9BXK5 | Human | PMID:32814053 |
| Molecular Function | GO:0005515 | protein binding | WFS1 | IPI | UniProtKB:Q9BXR5 | Human | PMID:32814053 |
| Molecular Function | GO:0005515 | protein binding | WFS1 | IPI | UniProtKB:Q9BY84 | Human | PMID:32814053 |
| Molecular Function | GO:0005515 | protein binding | WFS1 | IPI | UniProtKB:Q9BZM1 | Human | PMID:32814053 |
| Molecular Function | GO:0005515 | protein binding | WFS1 | IPI | UniProtKB:Q9C004 | Human | PMID:32814053 |
| Molecular Function | GO:0005515 | protein binding | WFS1 | IPI | UniProtKB:Q9C0C4 | Human | PMID:32814053 |
| Molecular Function | GO:0005515 | protein binding | WFS1 | IPI | UniProtKB:Q9C0F3 | Human | PMID:32814053 |
| Molecular Function | GO:0005515 | protein binding | WFS1 | IPI | UniProtKB:Q9GZL8 | Human | PMID:32814053 |
| Molecular Function | GO:0005515 | protein binding | WFS1 | IPI | UniProtKB:Q9H063 | Human | PMID:32814053 |
| Molecular Function | GO:0005515 | protein binding | WFS1 | IPI | UniProtKB:Q9H0F5-2 | Human | PMID:32814053 |
| Molecular Function | GO:0005515 | protein binding | WFS1 | IPI | UniProtKB:Q9H0W9-4 | Human | PMID:32814053 |
| Molecular Function | GO:0005515 | protein binding | WFS1 | IPI | UniProtKB:Q9H0X6 | Human | PMID:32814053 |
| Molecular Function | GO:0005515 | protein binding | WFS1 | IPI | UniProtKB:Q9H172 | Human | PMID:32814053 |
| Molecular Function | GO:0005515 | protein binding | WFS1 | IPI | UniProtKB:Q9H1D9 | Human | PMID:32814053 |
| Molecular Function | GO:0005515 | protein binding | WFS1 | IPI | UniProtKB:Q9H1R3 | Human | PMID:32814053 |
| Molecular Function | GO:0005515 | protein binding | WFS1 | IPI | UniProtKB:Q9H1Z8 | Human | PMID:32814053 |
| Molecular Function | GO:0005515 | protein binding | WFS1 | IPI | UniProtKB:Q9H361 | Human | PMID:32814053 |
| Molecular Function | GO:0005515 | protein binding | WFS1 | IPI | UniProtKB:Q9H4L4 | Human | PMID:32814053 |
| Molecular Function | GO:0005515 | protein binding | WFS1 | IPI | UniProtKB:Q9H6S3 | Human | PMID:32814053 |
| Molecular Function | GO:0005515 | protein binding | WFS1 | IPI | UniProtKB:Q9H7C4 | Human | PMID:32814053 |
| Molecular Function | GO:0005515 | protein binding | WFS1 | IPI | UniProtKB:Q9H7X3 | Human | PMID:32814053 |
| Molecular Function | GO:0005515 | protein binding | WFS1 | IPI | UniProtKB:Q9H816 | Human | PMID:32814053 |
| Molecular Function | GO:0005515 | protein binding | WFS1 | IPI | UniProtKB:Q9H871 | Human | PMID:32814053 |
| Molecular Function | GO:0005515 | protein binding | WFS1 | IPI | UniProtKB:Q9HBE1-4 | Human | PMID:32814053 |
| Molecular Function | GO:0005515 | protein binding | WFS1 | IPI | UniProtKB:Q9HBQ8 | Human | PMID:32814053 |
| Molecular Function | GO:0005515 | protein binding | WFS1 | IPI | UniProtKB:Q9HCE7-2 | Human | PMID:32814053 |
| Molecular Function | GO:0005515 | protein binding | WFS1 | IPI | UniProtKB:Q9NNZ3 | Human | PMID:32814053 |
| Molecular Function | GO:0005515 | protein binding | WFS1 | IPI | UniProtKB:Q9NP61 | Human | PMID:32814053 |
| Molecular Function | GO:0005515 | protein binding | WFS1 | IPI | UniProtKB:Q9NP74 | Human | PMID:32814053 |
| Molecular Function | GO:0005515 | protein binding | WFS1 | IPI | UniProtKB:Q9NQ30 | Human | PMID:32814053 |
| Molecular Function | GO:0005515 | protein binding | WFS1 | IPI | UniProtKB:Q9NR11-2 | Human | PMID:32814053 |
| Molecular Function | GO:0005515 | protein binding | WFS1 | IPI | UniProtKB:Q9NS73-5 | Human | PMID:32814053 |
| Molecular Function | GO:0005515 | protein binding | WFS1 | IPI | UniProtKB:Q9NSI6-4 | Human | PMID:32814053 |
| Molecular Function | GO:0005515 | protein binding | WFS1 | IPI | UniProtKB:Q9NTN9-3 | Human | PMID:32814053 |
| Molecular Function | GO:0005515 | protein binding | WFS1 | IPI | UniProtKB:Q9NTW7 | Human | PMID:32814053 |
| Molecular Function | GO:0005515 | protein binding | WFS1 | IPI | UniProtKB:Q9NTX7-2 | Human | PMID:32814053 |
| Molecular Function | GO:0005515 | protein binding | WFS1 | IPI | UniProtKB:Q9NUL5-3 | Human | PMID:32814053 |
| Molecular Function | GO:0005515 | protein binding | WFS1 | IPI | UniProtKB:Q9NVX7-2 | Human | PMID:32814053 |
| Molecular Function | GO:0005515 | protein binding | WFS1 | IPI | UniProtKB:Q9NX63 | Human | PMID:32814053 |
| Molecular Function | GO:0005515 | protein binding | WFS1 | IPI | UniProtKB:Q9NXC2 | Human | PMID:32814053 |
| Molecular Function | GO:0005515 | protein binding | WFS1 | IPI | UniProtKB:Q9NXX0 | Human | PMID:32814053 |
| Molecular Function | GO:0005515 | protein binding | WFS1 | IPI | UniProtKB:Q9NYP9 | Human | PMID:32814053 |
| Molecular Function | GO:0005515 | protein binding | WFS1 | IPI | UniProtKB:Q9NZC7-5 | Human | PMID:32814053 |
| Molecular Function | GO:0005515 | protein binding | WFS1 | IPI | UniProtKB:Q9NZJ9 | Human | PMID:32814053 |
| Molecular Function | GO:0005515 | protein binding | WFS1 | IPI | UniProtKB:Q9P021 | Human | PMID:32814053 |
| Molecular Function | GO:0005515 | protein binding | WFS1 | IPI | UniProtKB:Q9P032 | Human | PMID:32814053 |
| Molecular Function | GO:0005515 | protein binding | WFS1 | IPI | UniProtKB:Q9P1A6-3 | Human | PMID:32814053 |
| Molecular Function | GO:0005515 | protein binding | WFS1 | IPI | UniProtKB:Q9P286 | Human | PMID:32814053 |
| Molecular Function | GO:0005515 | protein binding | WFS1 | IPI | UniProtKB:Q9P2K3-2 | Human | PMID:32814053 |
| Molecular Function | GO:0005515 | protein binding | WFS1 | IPI | UniProtKB:Q9UBX5 | Human | PMID:32814053 |
| Molecular Function | GO:0005515 | protein binding | WFS1 | IPI | UniProtKB:Q9UDY8-2 | Human | PMID:32814053 |
| Molecular Function | GO:0005515 | protein binding | WFS1 | IPI | UniProtKB:Q9UF11-2 | Human | PMID:32814053 |
| Molecular Function | GO:0005515 | protein binding | WFS1 | IPI | UniProtKB:Q9UGJ1-2 | Human | PMID:32814053 |
| Molecular Function | GO:0005515 | protein binding | WFS1 | IPI | UniProtKB:Q9UHP7-3 | Human | PMID:32814053 |
| Molecular Function | GO:0005515 | protein binding | WFS1 | IPI | UniProtKB:Q9UHY8 | Human | PMID:32814053 |
| Molecular Function | GO:0005515 | protein binding | WFS1 | IPI | UniProtKB:Q9UI08-2 | Human | PMID:32814053 |
| Molecular Function | GO:0005515 | protein binding | WFS1 | IPI | UniProtKB:Q9UIH9 | Human | PMID:32814053 |
| Molecular Function | GO:0005515 | protein binding | WFS1 | IPI | UniProtKB:Q9UIJ7 | Human | PMID:32814053 |
| Molecular Function | GO:0005515 | protein binding | WFS1 | IPI | UniProtKB:Q9UJW8-4 | Human | PMID:32814053 |
| Molecular Function | GO:0005515 | protein binding | WFS1 | IPI | UniProtKB:Q9UJZ1 | Human | PMID:32814053 |
| Molecular Function | GO:0005515 | protein binding | WFS1 | IPI | UniProtKB:Q9UK10 | Human | PMID:32814053 |
| Molecular Function | GO:0005515 | protein binding | WFS1 | IPI | UniProtKB:Q9UKT5 | Human | PMID:32814053 |
| Molecular Function | GO:0005515 | protein binding | WFS1 | IPI | UniProtKB:Q9UNE7 | Human | PMID:32814053 |
| Molecular Function | GO:0005515 | protein binding | WFS1 | IPI | UniProtKB:Q9UNL4 | Human | PMID:32814053 |
| Molecular Function | GO:0005515 | protein binding | WFS1 | IPI | UniProtKB:Q9UPM6 | Human | PMID:32814053 |
| Molecular Function | GO:0005515 | protein binding | WFS1 | IPI | UniProtKB:Q9UPQ4-2 | Human | PMID:32814053 |
| Molecular Function | GO:0005515 | protein binding | WFS1 | IPI | UniProtKB:Q9UQB8-6 | Human | PMID:32814053 |
| Molecular Function | GO:0005515 | protein binding | WFS1 | IPI | UniProtKB:Q9Y223-2 | Human | PMID:32814053 |
| Molecular Function | GO:0005515 | protein binding | WFS1 | IPI | UniProtKB:Q9Y240 | Human | PMID:32814053 |
| Molecular Function | GO:0005515 | protein binding | WFS1 | IPI | UniProtKB:Q9Y297 | Human | PMID:32814053 |
| Molecular Function | GO:0005515 | protein binding | WFS1 | IPI | UniProtKB:Q9Y2B1 | Human | PMID:32814053 |
| Molecular Function | GO:0005515 | protein binding | WFS1 | IPI | UniProtKB:Q9Y2M5 | Human | PMID:32814053 |
| Molecular Function | GO:0005515 | protein binding | WFS1 | IPI | UniProtKB:Q9Y2R5 | Human | PMID:32814053 |
| Molecular Function | GO:0005515 | protein binding | WFS1 | IPI | UniProtKB:Q9Y3D0 | Human | PMID:32814053 |
| Molecular Function | GO:0005515 | protein binding | WFS1 | IPI | UniProtKB:Q9Y3Q0 | Human | PMID:32814053 |
| Molecular Function | GO:0005515 | protein binding | WFS1 | IPI | UniProtKB:Q9Y3Q8 | Human | PMID:32814053 |
| Molecular Function | GO:0005515 | protein binding | WFS1 | IPI | UniProtKB:Q9Y3X0 | Human | PMID:32814053 |
| Molecular Function | GO:0005515 | protein binding | WFS1 | IPI | UniProtKB:Q9Y4H4 | Human | PMID:32814053 |
| Molecular Function | GO:0005515 | protein binding | WFS1 | IPI | UniProtKB:Q9Y575-3 | Human | PMID:32814053 |
| Molecular Function | GO:0005515 | protein binding | WFS1 | IPI | UniProtKB:Q9Y5G3-2 | Human | PMID:32814053 |
| Molecular Function | GO:0005515 | protein binding | WFS1 | IPI | UniProtKB:Q9Y5P3 | Human | PMID:32814053 |
| Molecular Function | GO:0005515 | protein binding | WFS1 | IPI | UniProtKB:Q9Y605 | Human | PMID:32814053 |
| Molecular Function | GO:0005515 | protein binding | WFS1 | IPI | UniProtKB:Q9Y691 | Human | PMID:32814053 |
| Molecular Function | GO:0005515 | protein binding | WFS1 | IPI | UniProtKB:Q9Y6F6-3 | Human | PMID:32814053 |
| Molecular Function | GO:0005515 | protein binding | WFS1 | IPI | UniProtKB:Q9Y6K1 | Human | PMID:32814053 |
| Molecular Function | GO:0045182 | translation regulator activity | Wfs1 | IMP | Mouse | PMID:19911006 | |
| Molecular Function | GO:0031625 | ubiquitin protein ligase binding | WFS1 | IDA | Human | PMID:20160352 | |
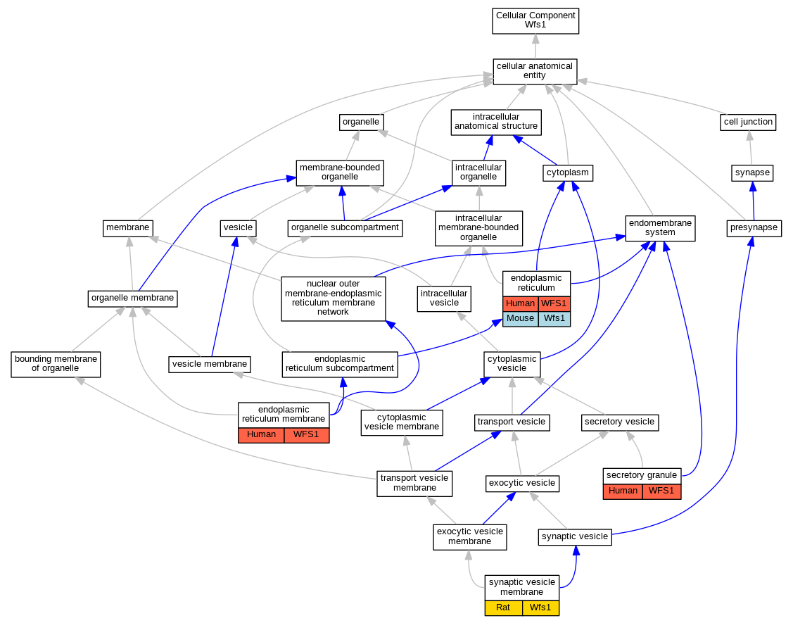
| Cellular Component | GO:0005783 | endoplasmic reticulum | WFS1 | IDA | Human | PMID:23035048 | |
| Cellular Component | GO:0005783 | endoplasmic reticulum | Wfs1 | IDA | Mouse | MGI:MGI:5009410|PMID:16087305 | |
| Cellular Component | GO:0005789 | endoplasmic reticulum membrane | WFS1 | IDA | Human | PMID:11181571 | |
| Cellular Component | GO:0005789 | endoplasmic reticulum membrane | WFS1 | IDA | Human | PMID:14527944 | |
| Cellular Component | GO:0030141 | secretory granule | WFS1 | IDA | Human | PMID:23035048 | |
| Cellular Component | GO:0030672 | synaptic vesicle membrane | Wfs1 | EXP | Rat | PMID:17110340|RGD:12050113 | |
| Cellular Component | GO:0030672 | synaptic vesicle membrane | Wfs1 | IDA | Rat | PMID:17110340|RGD:12050113 | |
| Biological Process | GO:0055074 | calcium ion homeostasis | WFS1 | IDA | Human | PMID:14527944 | |
| Biological Process | GO:0045333 | cellular respiration | wfs1b | IMP | ZFIN:ZDB-GENO-221116-30 | Zfish | PMID:35325133 |
| Biological Process | GO:0031018 | endocrine pancreas development | wfs1b | IMP | ZFIN:ZDB-CRISPR-160729-21 | Zfish | PMID:26963759 |
| Biological Process | GO:0031018 | endocrine pancreas development | wfs1b | IMP | ZFIN:ZDB-MRPHLNO-160622-1 | Zfish | PMID:26963759 |
| Biological Process | GO:0032469 | endoplasmic reticulum calcium ion homeostasis | WFS1 | IDA | Human | PMID:16989814 | |
| Biological Process | GO:0030968 | endoplasmic reticulum unfolded protein response | Wfs1 | IMP | Mouse | MGI:MGI:3629256|PMID:16571599 | |
| Biological Process | GO:0030968 | endoplasmic reticulum unfolded protein response | Wfs1 | IMP | Mouse | PMID:19911006 | |
| Biological Process | GO:0042593 | glucose homeostasis | WFS1 | IMP | Human | PMID:9817917 | |
| Biological Process | GO:0042593 | glucose homeostasis | wfs1b | IMP | ZFIN:ZDB-MRPHLNO-160622-1 | Zfish | PMID:26963759 |
| Biological Process | GO:0001822 | kidney development | WFS1 | IMP | Human | PMID:9817917 | |
| Biological Process | GO:0043066 | negative regulation of apoptotic process | WFS1 | IMP | Human | PMID:23035048 | |
| Biological Process | GO:1903892 | negative regulation of ATF6-mediated unfolded protein response | WFS1 | IDA | Human | PMID:20160352 | |
| Biological Process | GO:1903892 | negative regulation of ATF6-mediated unfolded protein response | Wfs1 | IGI | UniProtKB:G3V909 | Rat | PMID:20160352|RGD:10047363 |
| Biological Process | GO:0043433 | negative regulation of DNA-binding transcription factor activity | WFS1 | IDA | Human | PMID:20160352 | |
| Biological Process | GO:0043433 | negative regulation of DNA-binding transcription factor activity | Wfs1 | IGI | UniProtKB:G3V909 | Rat | PMID:20160352|RGD:10047363 |
| Biological Process | GO:1902236 | negative regulation of endoplasmic reticulum stress-induced intrinsic apoptotic signaling pathway | Wfs1 | IMP | Mouse | MGI:MGI:3629256|PMID:16571599 | |
| Biological Process | GO:0043524 | negative regulation of neuron apoptotic process | WFS1 | IMP | Human | PMID:9771706 | |
| Biological Process | GO:0043524 | negative regulation of neuron apoptotic process | WFS1 | IMP | Human | PMID:9817917 | |
| Biological Process | GO:0043069 | negative regulation of programmed cell death | WFS1 | IMP | Human | PMID:9771706 | |
| Biological Process | GO:1903573 | negative regulation of response to endoplasmic reticulum stress | WFS1 | IMP | Human | PMID:23035048 | |
| Biological Process | GO:0000122 | negative regulation of transcription by RNA polymerase II | WFS1 | IDA | Human | PMID:20160352 | |
| Biological Process | GO:0000122 | negative regulation of transcription by RNA polymerase II | Wfs1 | IMP | Rat | PMID:20160352|RGD:10047363 | |
| Biological Process | GO:0017148 | negative regulation of translation | Wfs1 | IMP | Mouse | PMID:19911006 | |
| Biological Process | GO:2000675 | negative regulation of type B pancreatic cell apoptotic process | WFS1 | IMP | Human | PMID:16087305 | |
| Biological Process | GO:2000675 | negative regulation of type B pancreatic cell apoptotic process | Wfs1 | IMP | Mouse | MGI:MGI:3629256|PMID:16571599 | |
| Biological Process | GO:2000675 | negative regulation of type B pancreatic cell apoptotic process | Wfs1 | IMP | Mouse | MGI:MGI:5009410|PMID:16087305 | |
| Biological Process | GO:0050877 | nervous system process | WFS1 | IMP | Human | PMID:9817917 | |
| Biological Process | GO:0003407 | neural retina development | wfs1a | IMP | ZFIN:ZDB-GENO-221116-29 | Zfish | PMID:35325133 |
| Biological Process | GO:0042048 | olfactory behavior | Wfs1 | IEP | Rat | PMID:11958857|RGD:1599818 | |
| Biological Process | GO:0071632 | optomotor response | wfs1b | IMP | ZFIN:ZDB-GENO-221116-30 | Zfish | PMID:35325133 |
| Biological Process | GO:0071599 | otic vesicle development | wfs1a | IMP | ZFIN:ZDB-GENO-221116-29 | Zfish | PMID:35325133 |
| Biological Process | GO:0031016 | pancreas development | Wfs1 | IEP | Rat | PMID:19916172|RGD:8694406 | |
| Biological Process | GO:1990798 | pancreas regeneration | wfs1b | IMP | ZFIN:ZDB-MRPHLNO-160622-1 | Zfish | PMID:26963759 |
| Biological Process | GO:0051928 | positive regulation of calcium ion transport | WFS1 | IDA | Human | PMID:16989814 | |
| Biological Process | GO:1904294 | positive regulation of ERAD pathway | Wfs1 | IMP | Mouse | PMID:19911006 | |
| Biological Process | GO:0045927 | positive regulation of growth | Wfs1 | IMP | Mouse | MGI:MGI:4437405|PMID:19293327 | |
| Biological Process | GO:0051247 | positive regulation of protein metabolic process | WFS1 | IDA | Human | PMID:17947299 | |
| Biological Process | GO:0031398 | positive regulation of protein ubiquitination | WFS1 | IDA | Human | PMID:20160352 | |
| Biological Process | GO:0031398 | positive regulation of protein ubiquitination | Wfs1 | IMP | Mouse | MGI:MGI:5009360|PMID:20160352 | |
| Biological Process | GO:0050821 | protein stabilization | WFS1 | IDA | Human | PMID:20160352 | |
| Biological Process | GO:0050821 | protein stabilization | WFS1 | IMP | Human | PMID:23035048 | |
| Biological Process | GO:0050821 | protein stabilization | Wfs1 | IMP | Mouse | MGI:MGI:5009360|PMID:20160352 | |
| Biological Process | GO:0050821 | protein stabilization | Wfs1 | IMP | Rat | PMID:20160352|RGD:10047363 | |
| Biological Process | GO:0003091 | renal water homeostasis | WFS1 | IMP | Human | PMID:9817917 | |
| Biological Process | GO:0034976 | response to endoplasmic reticulum stress | WFS1 | IDA | Human | PMID:15994758 | |
| Biological Process | GO:0034976 | response to endoplasmic reticulum stress | Wfs1 | IDA | Mouse | MGI:MGI:5009413|PMID:15994758 | |
| Biological Process | GO:0006986 | response to unfolded protein | wfs1a | IMP | ZFIN:ZDB-GENO-221116-29 | Zfish | PMID:35325133 |
| Biological Process | GO:0006986 | response to unfolded protein | wfs1b | IMP | ZFIN:ZDB-GENO-221116-30 | Zfish | PMID:35325133 |
| Biological Process | GO:0007605 | sensory perception of sound | WFS1 | IMP | Human | PMID:17492394 | |
| Biological Process | GO:0003323 | type B pancreatic cell development | wfs1b | IMP | ZFIN:ZDB-MRPHLNO-160622-1 | Zfish | PMID:26963759 |
| Biological Process | GO:0030433 | ubiquitin-dependent ERAD pathway | WFS1 | IDA | Human | PMID:20160352 | |
| Biological Process | GO:0030433 | ubiquitin-dependent ERAD pathway | Wfs1 | IMP | Mouse | MGI:MGI:5009360|PMID:20160352 | |
| Biological Process | GO:0007632 | visual behavior | wfs1b | IMP | ZFIN:ZDB-GENO-221116-30 | Zfish | PMID:35325133 |
| Biological Process | GO:0007632 | visual behavior | wfs1a | IMP | ZFIN:ZDB-GENO-221116-29 | Zfish | PMID:35325133 |
| Biological Process | GO:0007601 | visual perception | WFS1 | IMP | Human | PMID:9771706 | |
| Biological Process | GO:0007601 | visual perception | WFS1 | IMP | Human | PMID:9817917 |
| EXP Inferred from experiment |
| IDA Inferred from direct assay |
| IEP Inferred from expression pattern |
| IGI Inferred from genetic interaction |
| IMP Inferred from mutant phenotype |
| IPI Inferred from physical interaction |
| HTP Inferred from High Throughput Experiment |
| HDA Inferred from High Throughput Direct Assay |
| HMP Inferred from High Throughput Mutant Phenotype |
| HGI Inferred from High Throughput Genetic Interaction |
| HEP Inferred from High Throughput Expression Pattern |
Mouse Genome Database (MGD), Gene Expression Database (GXD), Mouse Models of Human Cancer database (MMHCdb) (formerly Mouse Tumor Biology (MTB)), Gene Ontology (GO) |
||
|
Citing These Resources Funding Information Warranty Disclaimer, Privacy Notice, Licensing, & Copyright Send questions and comments to User Support. |
last database update 04/14/2026 MGI 6.24 |
|
|
|
||