|
Source |
Alliance of Genome Resources |



| Category | ID | Classification term | Gene | Evidence | Inferred from | Organism | Reference |
|---|---|---|---|---|---|---|---|
| Molecular Function | GO:0005515 | protein binding | VPS39 | IPI | UniProtKB:P56962 | Human | PMID:24554770 |
| Molecular Function | GO:0005515 | protein binding | VPS39 | IPI | UniProtKB:Q9Y4G2 | Human | PMID:28325809 |
| Molecular Function | GO:0005515 | protein binding | VPS39 | IPI | UniProtKB:P56962 | Human | PMID:31806350 |
| Molecular Function | GO:0005515 | protein binding | VPS39 | IPI | UniProtKB:P0DTC3 | Human | PMID:32353859 |
| Molecular Function | GO:0005515 | protein binding | VPS39 | IPI | UniProtKB:P0DTC3 | Human | PMID:32838362 |
| Molecular Function | GO:0005515 | protein binding | VPS39 | IPI | UniProtKB:P0DTC3 | Human | PMID:33060197 |
| Molecular Function | GO:0005515 | protein binding | VPS39 | IPI | UniProtKB:P0DTC3 | Human | PMID:33422265 |
| Molecular Function | GO:0005515 | protein binding | VPS39 | IPI | UniProtKB:P56962 | Human | PMID:33422265 |
| Molecular Function | GO:0005515 | protein binding | VPS39 | IPI | UniProtKB:Q9P253 | Human | PMID:33422265 |
| Molecular Function | GO:0005515 | protein binding | VPS39 | IPI | UniProtKB:Q9Y4G2 | Human | PMID:33452816 |
| Molecular Function | GO:0005515 | protein binding | VPS39 | IPI | UniProtKB:P0DTC3 | Human | PMID:33845483 |
| Molecular Function | GO:0005515 | protein binding | VPS39 | IPI | UniProtKB:P0DTC3 | Human | PMID:33947832 |
| Molecular Function | GO:0005515 | protein binding | VPS39 | IPI | UniProtKB:P51149 | Human | PMID:33947832 |
| Molecular Function | GO:0005515 | protein binding | VPS39 | IPI | UniProtKB:P0DTC3 | Human | PMID:34232536 |
| Molecular Function | GO:0005515 | protein binding | VPS39 | IPI | UniProtKB:P0DTC3 | Human | PMID:34706264 |
| Molecular Function | GO:0005515 | protein binding | Vps39 | IPI | PR:Q8R307 | Mouse | PMID:14668490 |
| Molecular Function | GO:0005515 | protein binding | Vps39 | IPI | RGD:1311556 | Rat | PMID:14668490|RGD:1549677 |
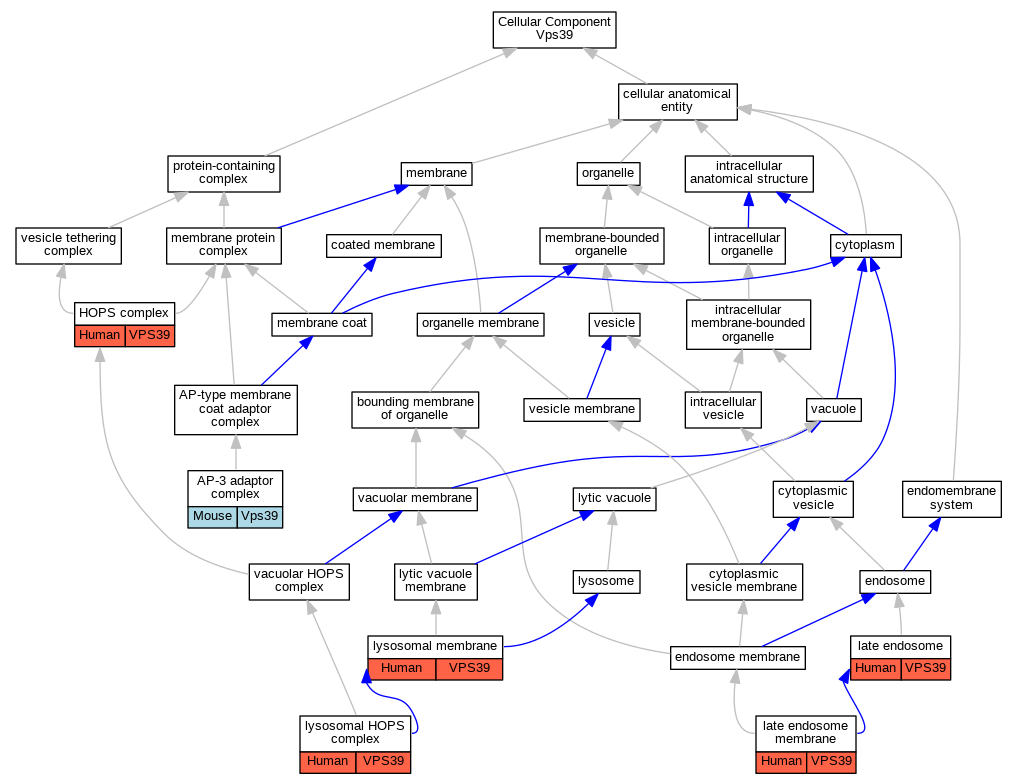
| Cellular Component | GO:0030123 | AP-3 adaptor complex | Vps39 | IDA | Mouse | MGI:MGI:5645203|PMID:21411634 | |
| Cellular Component | GO:0030897 | HOPS complex | VPS39 | IDA | Human | PMID:19109425 | |
| Cellular Component | GO:0030897 | HOPS complex | VPS39 | IDA | Human | PMID:23901104 | |
| Cellular Component | GO:0005770 | late endosome | VPS39 | IDA | Human | PMID:33422265 | |
| Cellular Component | GO:0031902 | late endosome membrane | VPS39 | IDA | Human | PMID:23167963 | |
| Cellular Component | GO:1902501 | lysosomal HOPS complex | VPS39 | IDA | Human | PMID:33422265 | |
| Cellular Component | GO:0005765 | lysosomal membrane | VPS39 | HDA | Human | PMID:17897319 | |
| Cellular Component | GO:0005765 | lysosomal membrane | VPS39 | IDA | Human | PMID:23167963 | |
| Biological Process | GO:0061909 | autophagosome-lysosome fusion | VPS39 | IDA | Human | PMID:33422265 | |
| Biological Process | GO:0006914 | autophagy | VPS39 | IMP | Human | PMID:24554770 | |
| Biological Process | GO:0048066 | developmental pigmentation | vps39 | IMP | ZFIN:ZDB-MRPHLNO-080728-1 | Zfish | PMID:18077594 |
| Biological Process | GO:0048066 | developmental pigmentation | vps39 | IMP | ZFIN:ZDB-GENO-080728-2 | Zfish | PMID:18077594 |
| Biological Process | GO:0032456 | endocytic recycling | VPS39 | IMP | Human | PMID:25266290 | |
| Biological Process | GO:0034058 | endosomal vesicle fusion | VPS39 | IDA | Human | PMID:23167963 | |
| Biological Process | GO:0008333 | endosome to lysosome transport | VPS39 | IMP | Human | PMID:25266290 | |
| Biological Process | GO:0008333 | endosome to lysosome transport | VPS39 | IMP | Human | PMID:25783203 | |
| Biological Process | GO:0001654 | eye development | vps39 | IMP | ZFIN:ZDB-GENO-080728-2 | Zfish | PMID:18077594 |
| Biological Process | GO:0001654 | eye development | vps39 | IMP | ZFIN:ZDB-MRPHLNO-080728-1 | Zfish | PMID:18077594 |
| Biological Process | GO:1902774 | late endosome to lysosome transport | VPS39 | IDA | Human | PMID:23167963 | |
| Biological Process | GO:0016192 | vesicle-mediated transport | vps39 | IMP | ZFIN:ZDB-GENO-080728-2 | Zfish | PMID:18077594 |
| EXP Inferred from experiment |
| IDA Inferred from direct assay |
| IEP Inferred from expression pattern |
| IGI Inferred from genetic interaction |
| IMP Inferred from mutant phenotype |
| IPI Inferred from physical interaction |
| HTP Inferred from High Throughput Experiment |
| HDA Inferred from High Throughput Direct Assay |
| HMP Inferred from High Throughput Mutant Phenotype |
| HGI Inferred from High Throughput Genetic Interaction |
| HEP Inferred from High Throughput Expression Pattern |
Mouse Genome Database (MGD), Gene Expression Database (GXD), Mouse Models of Human Cancer database (MMHCdb) (formerly Mouse Tumor Biology (MTB)), Gene Ontology (GO) |
||
|
Citing These Resources Funding Information Warranty Disclaimer, Privacy Notice, Licensing, & Copyright Send questions and comments to User Support. |
last database update 09/30/2025 MGI 6.24 |
|
|
|
||