|
Source |
Alliance of Genome Resources |



| Category | ID | Classification term | Gene | Evidence | Inferred from | Organism | Reference |
|---|---|---|---|---|---|---|---|
| Molecular Function | GO:0003779 | actin binding | UTRN | IDA | Human | PMID:16803572 | |
| Molecular Function | GO:0005178 | integrin binding | UTRN | IPI | UniProtKB:P05556 | Human | PMID:16803572 |
| Molecular Function | GO:0005515 | protein binding | UTRN | IPI | UniProtKB:Q14118 | Human | PMID:10767429 |
| Molecular Function | GO:0005515 | protein binding | UTRN | IPI | UniProtKB:Q14118:PRO_0000021066 | Human | PMID:10767429 |
| Molecular Function | GO:0005515 | protein binding | UTRN | IPI | UniProtKB:Q9Y4J8 | Human | PMID:10767429 |
| Molecular Function | GO:0005515 | protein binding | UTRN | IPI | UniProtKB:O15061 | Human | PMID:16777071 |
| Molecular Function | GO:0005515 | protein binding | UTRN | IPI | UniProtKB:Q08209-1 | Human | PMID:18838687 |
| Molecular Function | GO:0005515 | protein binding | UTRN | IPI | UniProtKB:Q9HB19 | Human | PMID:19786618 |
| Molecular Function | GO:0005515 | protein binding | Utrn | IPI | UniProtKB:Q9CZA6-1 | Mouse | MGI:MGI:5319752|PMID:22028625 |
| Molecular Function | GO:0005515 | protein binding | Utrn | IPI | UniProtKB:Q9QXS1 | Mouse | PMID:17389230 |
| Molecular Function | GO:0005515 | protein binding | Utrn | IPI | PR:P11531 | Mouse | PMID:7890770 |
| Molecular Function | GO:0005515 | protein binding | Utrn | IPI | PR:Q8BZF8 | Mouse | PMID:7890770 |
| Molecular Function | GO:0005515 | protein binding | Utrn | IPI | PR:P82350 | Mouse | PMID:1461282 |
| Molecular Function | GO:0019901 | protein kinase binding | UTRN | IPI | UniProtKB:Q05397 | Human | PMID:16803572 |
| Molecular Function | GO:0017166 | vinculin binding | UTRN | IPI | UniProtKB:P18206 | Human | PMID:16803572 |
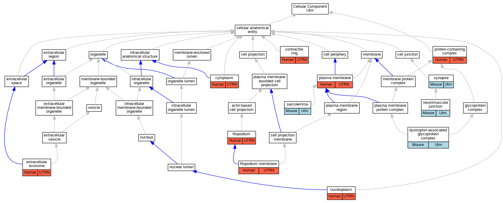
| Cellular Component | GO:0070938 | contractile ring | UTRN | IDA | Human | PMID:16803572 | |
| Cellular Component | GO:0005737 | cytoplasm | UTRN | IDA | Human | PMID:19786618 | |
| Cellular Component | GO:0016010 | dystrophin-associated glycoprotein complex | Utrn | IDA | Mouse | PMID:7890770 | |
| Cellular Component | GO:0070062 | extracellular exosome | UTRN | HDA | Human | PMID:19056867 | |
| Cellular Component | GO:0030175 | filopodium | UTRN | IDA | Human | PMID:16803572 | |
| Cellular Component | GO:0031527 | filopodium membrane | UTRN | IDA | Human | PMID:16803572 | |
| Cellular Component | GO:0031594 | neuromuscular junction | Utrn | IDA | Mouse | PMID:1461282 | |
| Cellular Component | GO:0031594 | neuromuscular junction | Utrn | IDA | Mouse | PMID:17119023 | |
| Cellular Component | GO:0031594 | neuromuscular junction | Utrn | IDA | Mouse | PMID:9674605 | |
| Cellular Component | GO:0031594 | neuromuscular junction | Utrn | IDA | Mouse | PMID:12808150 | |
| Cellular Component | GO:0005654 | nucleoplasm | UTRN | IDA | Human | GO_REF:0000052 | |
| Cellular Component | GO:0005886 | plasma membrane | UTRN | IDA | Human | GO_REF:0000052 | |
| Cellular Component | GO:0032991 | protein-containing complex | UTRN | IDA | Human | PMID:18468998 | |
| Cellular Component | GO:0042383 | sarcolemma | Utrn | IDA | Mouse | PMID:12808150 | |
| Cellular Component | GO:0045202 | synapse | Utrn | IDA | Mouse | PMID:10995443 | |
| Biological Process | GO:0001954 | positive regulation of cell-matrix adhesion | UTRN | IMP | Human | PMID:19786618 |
| EXP Inferred from experiment |
| IDA Inferred from direct assay |
| IEP Inferred from expression pattern |
| IGI Inferred from genetic interaction |
| IMP Inferred from mutant phenotype |
| IPI Inferred from physical interaction |
| HTP Inferred from High Throughput Experiment |
| HDA Inferred from High Throughput Direct Assay |
| HMP Inferred from High Throughput Mutant Phenotype |
| HGI Inferred from High Throughput Genetic Interaction |
| HEP Inferred from High Throughput Expression Pattern |
Mouse Genome Database (MGD), Gene Expression Database (GXD), Mouse Models of Human Cancer database (MMHCdb) (formerly Mouse Tumor Biology (MTB)), Gene Ontology (GO) |
||
|
Citing These Resources Funding Information Warranty Disclaimer, Privacy Notice, Licensing, & Copyright Send questions and comments to User Support. |
last database update 09/30/2025 MGI 6.24 |
|
|
|
||