|
Source |
Alliance of Genome Resources |



| Category | ID | Classification term | Gene | Evidence | Inferred from | Organism | Reference |
|---|---|---|---|---|---|---|---|
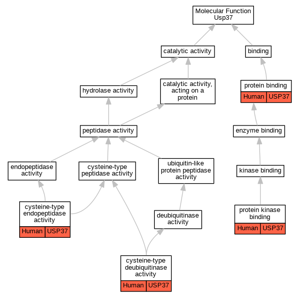
| Molecular Function | GO:0004843 | cysteine-type deubiquitinase activity | USP37 | IDA | Human | PMID:14715245 | |
| Molecular Function | GO:0004843 | cysteine-type deubiquitinase activity | USP37 | IDA | Human | PMID:21596315 | |
| Molecular Function | GO:0004197 | cysteine-type endopeptidase activity | USP37 | IDA | Human | PMID:21596315 | |
| Molecular Function | GO:0005515 | protein binding | USP37 | IPI | UniProtKB:Q9UM11 | Human | PMID:21596315 |
| Molecular Function | GO:0005515 | protein binding | USP37 | IPI | UniProtKB:Q9H211 | Human | PMID:27296872 |
| Molecular Function | GO:0019901 | protein kinase binding | USP37 | IPI | UniProtKB:P24941 | Human | PMID:21596315 |
| Cellular Component | GO:0005634 | nucleus | USP37 | IDA | Human | GO_REF:0000054 | |
| Biological Process | GO:0021551 | central nervous system morphogenesis | usp37 | IMP | ZFIN:ZDB-MRPHLNO-100218-4 | Zfish | PMID:20040115 |
| Biological Process | GO:1904888 | cranial skeletal system development | usp37 | IMP | ZFIN:ZDB-MRPHLNO-100218-4 | Zfish | PMID:28450118 |
| Biological Process | GO:0000082 | G1/S transition of mitotic cell cycle | USP37 | IDA | Human | PMID:21596315 | |
| Biological Process | GO:0016579 | protein deubiquitination | USP37 | IDA | Human | PMID:14715245 | |
| Biological Process | GO:0016579 | protein deubiquitination | USP37 | IMP | Human | PMID:27296872 | |
| Biological Process | GO:0035871 | protein K11-linked deubiquitination | USP37 | IDA | Human | PMID:21596315 | |
| Biological Process | GO:0071108 | protein K48-linked deubiquitination | USP37 | IDA | Human | PMID:21596315 | |
| Biological Process | GO:0006275 | regulation of DNA replication | USP37 | IMP | Human | PMID:27296872 |
| EXP Inferred from experiment |
| IDA Inferred from direct assay |
| IEP Inferred from expression pattern |
| IGI Inferred from genetic interaction |
| IMP Inferred from mutant phenotype |
| IPI Inferred from physical interaction |
| HTP Inferred from High Throughput Experiment |
| HDA Inferred from High Throughput Direct Assay |
| HMP Inferred from High Throughput Mutant Phenotype |
| HGI Inferred from High Throughput Genetic Interaction |
| HEP Inferred from High Throughput Expression Pattern |
Mouse Genome Database (MGD), Gene Expression Database (GXD), Mouse Models of Human Cancer database (MMHCdb) (formerly Mouse Tumor Biology (MTB)), Gene Ontology (GO) |
||
|
Citing These Resources Funding Information Warranty Disclaimer, Privacy Notice, Licensing, & Copyright Send questions and comments to User Support. |
last database update 09/30/2025 MGI 6.24 |
|
|
|
||