|
Source |
Alliance of Genome Resources |



| Category | ID | Classification term | Gene | Evidence | Inferred from | Organism | Reference |
|---|---|---|---|---|---|---|---|
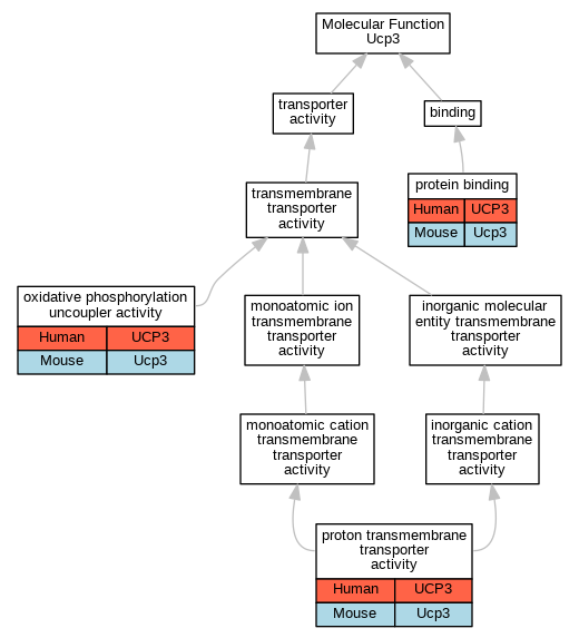
| Molecular Function | GO:0017077 | oxidative phosphorylation uncoupler activity | UCP3 | IMP | Human | PMID:21775425 | |
| Molecular Function | GO:0017077 | oxidative phosphorylation uncoupler activity | UCP3 | IDA | Human | PMID:36114012 | |
| Molecular Function | GO:0017077 | oxidative phosphorylation uncoupler activity | UCP3 | IDA | Human | PMID:9305858 | |
| Molecular Function | GO:0017077 | oxidative phosphorylation uncoupler activity | Ucp3 | IMP | MGI:MGI:2183166 | Mouse | PMID:10748196 |
| Molecular Function | GO:0017077 | oxidative phosphorylation uncoupler activity | Ucp3 | IMP | MGI:MGI:2183202 | Mouse | PMID:10748195 |
| Molecular Function | GO:0005515 | protein binding | UCP3 | IPI | UniProtKB:P03495 | Human | PMID:24008843 |
| Molecular Function | GO:0005515 | protein binding | Ucp3 | IPI | UniProtKB:O00165|UniProtKB:O35387 | Mouse | MGI:MGI:6880400|PMID:26915802 |
| Molecular Function | GO:0015078 | proton transmembrane transporter activity | UCP3 | IDA | Human | PMID:11171965 | |
| Molecular Function | GO:0015078 | proton transmembrane transporter activity | UCP3 | IDA | Human | PMID:12670931 | |
| Molecular Function | GO:0015078 | proton transmembrane transporter activity | Ucp3 | IDA | Mouse | MGI:MGI:6884251|PMID:29212043 | |
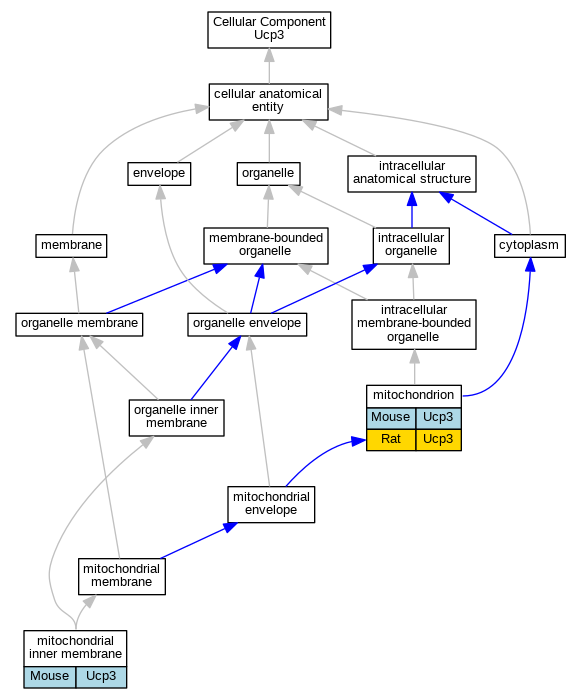
| Cellular Component | GO:0005743 | mitochondrial inner membrane | Ucp3 | IDA | Mouse | MGI:MGI:6880400|PMID:26915802 | |
| Cellular Component | GO:0005739 | mitochondrion | Ucp3 | HDA | Mouse | PMID:18614015 | |
| Cellular Component | GO:0005739 | mitochondrion | Ucp3 | HDA | Mouse | PMID:14651853 | |
| Cellular Component | GO:0005739 | mitochondrion | Ucp3 | IMP | MGI:MGI:2183204 | Mouse | PMID:11707458 |
| Cellular Component | GO:0005739 | mitochondrion | Ucp3 | IDA | Rat | PMID:18328500|RGD:2313532 | |
| Biological Process | GO:0007568 | aging | Ucp3 | IEP | Rat | PMID:19526856|RGD:2313527 | |
| Biological Process | GO:0032870 | cellular response to hormone stimulus | Ucp3 | IEP | Rat | PMID:17478558|RGD:2313534 | |
| Biological Process | GO:0006631 | fatty acid metabolic process | Ucp3 | IMP | MGI:MGI:2183166 | Mouse | PMID:10748196 |
| Biological Process | GO:1901373 | lipid hydroperoxide transport | Ucp3 | IMP | Mouse | MGI:MGI:4830072|PMID:20363757 | |
| Biological Process | GO:1902600 | proton transmembrane transport | UCP3 | IDA | Human | PMID:11171965 | |
| Biological Process | GO:1902600 | proton transmembrane transport | Ucp3 | IDA | Mouse | MGI:MGI:6884251|PMID:29212043 | |
| Biological Process | GO:0014823 | response to activity | Ucp3 | IEP | Rat | PMID:18977294|RGD:2313530 | |
| Biological Process | GO:0009409 | response to cold | Ucp3 | IEP | Rat | PMID:9367914|RGD:2313537 | |
| Biological Process | GO:0051384 | response to glucocorticoid | Ucp3 | IEP | Rat | PMID:18591261|RGD:2313531 | |
| Biological Process | GO:0001666 | response to hypoxia | Ucp3 | IDA | Rat | PMID:15292030|RGD:2315862 | |
| Biological Process | GO:0001666 | response to hypoxia | Ucp3 | IEP | Rat | PMID:19082433|RGD:2313529 | |
| Biological Process | GO:0032868 | response to insulin | Ucp3 | IEP | Rat | PMID:10868941|RGD:2313524 | |
| Biological Process | GO:0007584 | response to nutrient | Ucp3 | IEP | Rat | PMID:16962595|RGD:2313536 | |
| Biological Process | GO:0048545 | response to steroid hormone | Ucp3 | IEP | Rat | PMID:12659879|RGD:2313629 | |
| Biological Process | GO:0000303 | response to superoxide | Ucp3 | IMP | MGI:MGI:2183204 | Mouse | PMID:11780125 |
| Biological Process | GO:0000303 | response to superoxide | Ucp3 | IDA | Rat | PMID:11780125|RGD:737664 |
| EXP Inferred from experiment |
| IDA Inferred from direct assay |
| IEP Inferred from expression pattern |
| IGI Inferred from genetic interaction |
| IMP Inferred from mutant phenotype |
| IPI Inferred from physical interaction |
| HTP Inferred from High Throughput Experiment |
| HDA Inferred from High Throughput Direct Assay |
| HMP Inferred from High Throughput Mutant Phenotype |
| HGI Inferred from High Throughput Genetic Interaction |
| HEP Inferred from High Throughput Expression Pattern |
Mouse Genome Database (MGD), Gene Expression Database (GXD), Mouse Models of Human Cancer database (MMHCdb) (formerly Mouse Tumor Biology (MTB)), Gene Ontology (GO) |
||
|
Citing These Resources Funding Information Warranty Disclaimer, Privacy Notice, Licensing, & Copyright Send questions and comments to User Support. |
last database update 09/30/2025 MGI 6.24 |
|
|
|
||