|
Source |
Alliance of Genome Resources |



| Category | ID | Classification term | Gene | Evidence | Inferred from | Organism | Reference |
|---|---|---|---|---|---|---|---|
| Molecular Function | GO:0071949 | FAD binding | TXNRD1 | IDA | Human | PMID:8577704 | |
| Molecular Function | GO:0042802 | identical protein binding | TXNRD1 | IDA | Human | PMID:8577704 | |
| Molecular Function | GO:0042802 | identical protein binding | Txnrd1 | IPI | RGD:61959 | Rat | PMID:14607844|RGD:5133693 |
| Molecular Function | GO:0042802 | identical protein binding | Txnrd1 | IPI | RGD:61959 | Rat | PMID:19146949|RGD:5134339 |
| Molecular Function | GO:0045340 | mercury ion binding | Txnrd1 | IDA | Rat | PMID:20810785|RGD:5133710 | |
| Molecular Function | GO:0016174 | NAD(P)H oxidase H2O2-forming activity | Txnrd1 | IDA | Rat | PMID:16481328|RGD:5133691 | |
| Molecular Function | GO:0050137 | NADPH peroxidase activity | TXNRD1 | IDA | Human | PMID:10849437 | |
| Molecular Function | GO:0050137 | NADPH peroxidase activity | Txnrd1 | IDA | Rat | PMID:10849437|RGD:634378 | |
| Molecular Function | GO:0005515 | protein binding | TXNRD1 | IPI | UniProtKB:Q03135 | Human | PMID:19820694 |
| Molecular Function | GO:0033797 | selenate reductase activity | Txnrd1 | IDA | Rat | PMID:20810785|RGD:5133710 | |
| Molecular Function | GO:0004791 | thioredoxin-disulfide reductase activity | TXNRD1 | IDA | Human | PMID:8577704 | |
| Molecular Function | GO:0004791 | thioredoxin-disulfide reductase activity | Txnrd1 | IDA | Mouse | PMID:11259642 | |
| Molecular Function | GO:0004791 | thioredoxin-disulfide reductase activity | Txnrd1 | IDA | Rat | PMID:10849437|RGD:634378 | |
| Molecular Function | GO:0004791 | thioredoxin-disulfide reductase activity | Txnrd1 | IDA | Rat | PMID:12435734|RGD:634375 | |
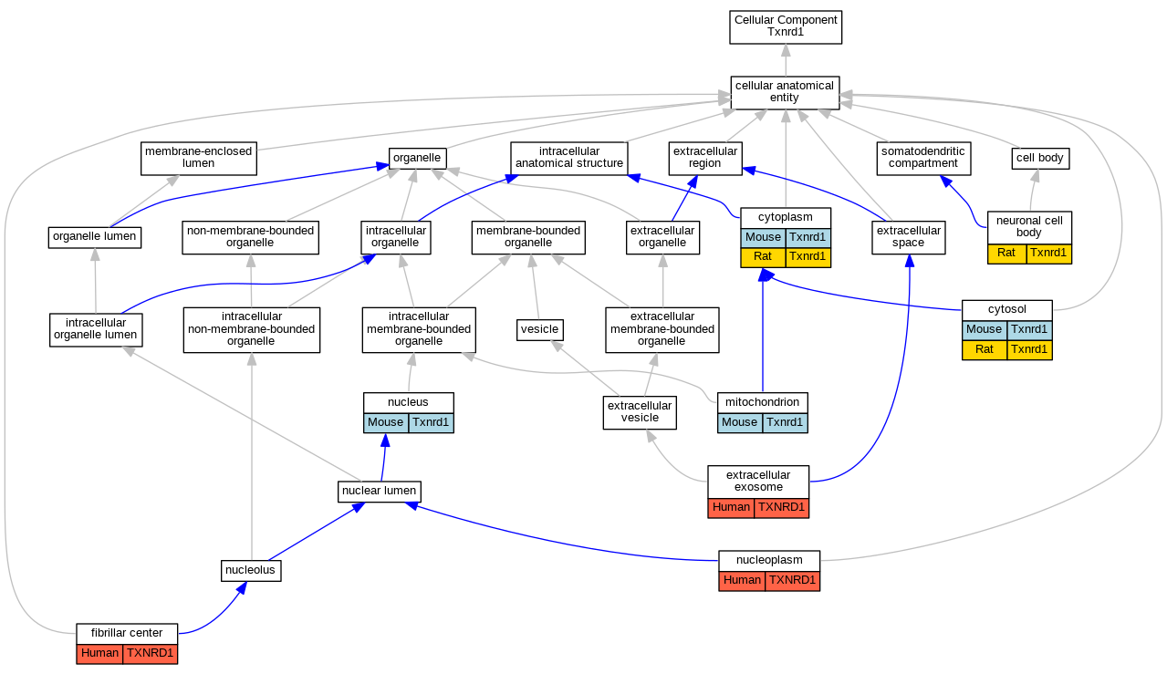
| Cellular Component | GO:0005737 | cytoplasm | Txnrd1 | IDA | Mouse | PMID:10721726 | |
| Cellular Component | GO:0005737 | cytoplasm | Txnrd1 | IDA | Rat | PMID:19833109|RGD:5133729 | |
| Cellular Component | GO:0005829 | cytosol | Txnrd1 | IDA | Mouse | PMID:11259642 | |
| Cellular Component | GO:0005829 | cytosol | Txnrd1 | IDA | Rat | PMID:9988709|RGD:61776 | |
| Cellular Component | GO:0070062 | extracellular exosome | TXNRD1 | HDA | Human | PMID:18570454 | |
| Cellular Component | GO:0001650 | fibrillar center | TXNRD1 | IDA | Human | GO_REF:0000052 | |
| Cellular Component | GO:0005739 | mitochondrion | Txnrd1 | HDA | Mouse | PMID:18614015 | |
| Cellular Component | GO:0043025 | neuronal cell body | Txnrd1 | IDA | Rat | PMID:20620191|RGD:5133712 | |
| Cellular Component | GO:0005654 | nucleoplasm | TXNRD1 | IDA | Human | GO_REF:0000052 | |
| Cellular Component | GO:0005634 | nucleus | Txnrd1 | IDA | Mouse | PMID:10721726 | |
| Biological Process | GO:0042537 | benzene-containing compound metabolic process | Txnrd1 | IDA | Rat | PMID:20345183|RGD:5133728 | |
| Biological Process | GO:0008283 | cell population proliferation | Txnrd1 | IMP | MGI:MGI:3574773 | Mouse | PMID:15713651 |
| Biological Process | GO:0071280 | cellular response to copper ion | Txnrd1 | IEP | Rat | PMID:19781568|RGD:5130971 | |
| Biological Process | GO:0071455 | cellular response to hyperoxia | Txnrd1 | IEP | Rat | PMID:21505996|RGD:5133704 | |
| Biological Process | GO:0007369 | gastrulation | Txnrd1 | IMP | MGI:MGI:3722092 | Mouse | PMID:17697936 |
| Biological Process | GO:0070276 | halogen metabolic process | Txnrd1 | IEP | Rat | PMID:21406454|RGD:5133705 | |
| Biological Process | GO:0042744 | hydrogen peroxide catabolic process | Txnrd1 | IMP | Rat | PMID:10849437|RGD:634378 | |
| Biological Process | GO:0001707 | mesoderm formation | Txnrd1 | IMP | MGI:MGI:3722092 | Mouse | PMID:17697936 |
| Biological Process | GO:0070995 | NADPH oxidation | Txnrd1 | IDA | Rat | PMID:19054767|RGD:5133716 | |
| Biological Process | GO:0001890 | placenta development | Txnrd1 | IEP | Rat | PMID:20393169|RGD:5133720 | |
| Biological Process | GO:0043065 | positive regulation of apoptotic process | Txnrd1 | IMP | Rat | PMID:12574159|RGD:5134338 | |
| Biological Process | GO:0048678 | response to axon injury | Txnrd1 | IEP | Rat | PMID:19833109|RGD:5133729 | |
| Biological Process | GO:0055093 | response to hyperoxia | Txnrd1 | IEP | Rat | PMID:20493230|RGD:5133717 | |
| Biological Process | GO:0006979 | response to oxidative stress | Txnrd1 | IDA | Rat | PMID:12435734|RGD:634375 | |
| Biological Process | GO:0010269 | response to selenium ion | Txnrd1 | IEP | Rat | PMID:15792362|RGD:5133718 | |
| Biological Process | GO:0009410 | response to xenobiotic stimulus | Txnrd1 | IEP | Rat | PMID:19768707|RGD:5133730 | |
| Biological Process | GO:0016259 | selenocysteine metabolic process | Txnrd1 | IMP | Rat | PMID:10512699|RGD:634379 |
| EXP Inferred from experiment |
| IDA Inferred from direct assay |
| IEP Inferred from expression pattern |
| IGI Inferred from genetic interaction |
| IMP Inferred from mutant phenotype |
| IPI Inferred from physical interaction |
| HTP Inferred from High Throughput Experiment |
| HDA Inferred from High Throughput Direct Assay |
| HMP Inferred from High Throughput Mutant Phenotype |
| HGI Inferred from High Throughput Genetic Interaction |
| HEP Inferred from High Throughput Expression Pattern |
Mouse Genome Database (MGD), Gene Expression Database (GXD), Mouse Models of Human Cancer database (MMHCdb) (formerly Mouse Tumor Biology (MTB)), Gene Ontology (GO) |
||
|
Citing These Resources Funding Information Warranty Disclaimer, Privacy Notice, Licensing, & Copyright Send questions and comments to User Support. |
last database update 12/30/2025 MGI 6.24 |
|
|
|
||