|
Source |
Alliance of Genome Resources |



| Category | ID | Classification term | Gene | Evidence | Inferred from | Organism | Reference |
|---|---|---|---|---|---|---|---|
| Molecular Function | GO:0042802 | identical protein binding | TSN | IPI | UniProtKB:Q15631 | Human | PMID:21988832 |
| Molecular Function | GO:0042802 | identical protein binding | TSN | IPI | UniProtKB:Q15631 | Human | PMID:32296183 |
| Molecular Function | GO:0003729 | mRNA binding | Tsn | IDA | Mouse | PMID:15987823 | |
| Molecular Function | GO:0005515 | protein binding | TSN | IPI | UniProtKB:Q99598 | Human | PMID:21552258 |
| Molecular Function | GO:0005515 | protein binding | TSN | IPI | UniProtKB:Q14161 | Human | PMID:21988832 |
| Molecular Function | GO:0005515 | protein binding | TSN | IPI | UniProtKB:Q99598 | Human | PMID:26496610 |
| Molecular Function | GO:0005515 | protein binding | TSN | IPI | UniProtKB:Q99598 | Human | PMID:28514442 |
| Molecular Function | GO:0005515 | protein binding | TSN | IPI | UniProtKB:O00560 | Human | PMID:32296183 |
| Molecular Function | GO:0005515 | protein binding | TSN | IPI | UniProtKB:P61086 | Human | PMID:32296183 |
| Molecular Function | GO:0005515 | protein binding | TSN | IPI | UniProtKB:Q15014 | Human | PMID:32296183 |
| Molecular Function | GO:0005515 | protein binding | TSN | IPI | UniProtKB:Q7KZS0 | Human | PMID:32296183 |
| Molecular Function | GO:0005515 | protein binding | TSN | IPI | UniProtKB:Q8TBB1 | Human | PMID:32296183 |
| Molecular Function | GO:0005515 | protein binding | TSN | IPI | UniProtKB:Q92997 | Human | PMID:32296183 |
| Molecular Function | GO:0005515 | protein binding | TSN | IPI | UniProtKB:Q96HA8 | Human | PMID:32296183 |
| Molecular Function | GO:0005515 | protein binding | TSN | IPI | UniProtKB:Q99598 | Human | PMID:32296183 |
| Molecular Function | GO:0005515 | protein binding | TSN | IPI | UniProtKB:Q9H8Y8 | Human | PMID:32296183 |
| Molecular Function | GO:0005515 | protein binding | TSN | IPI | UniProtKB:Q9NRD5 | Human | PMID:32296183 |
| Molecular Function | GO:0005515 | protein binding | Tsn | IPI | PR:Q9QZE7 | Mouse | PMID:12036294 |
| Molecular Function | GO:0005515 | protein binding | Tsn | IPI | PR:Q9QZE7 | Mouse | PMID:11278549 |
| Molecular Function | GO:0044877 | protein-containing complex binding | Tsn | IDA | Rat | PMID:9681436|RGD:634412 | |
| Molecular Function | GO:0003723 | RNA binding | Tsn | IDA | Mouse | PMID:15987823 | |
| Molecular Function | GO:0003723 | RNA binding | Tsn | IDA | Mouse | PMID:11278549 | |
| Molecular Function | GO:0043565 | sequence-specific DNA binding | Tsn | IDA | Rat | PMID:9681436|RGD:634412 | |
| Molecular Function | GO:0003697 | single-stranded DNA binding | Tsn | IDA | Rat | PMID:9681436|RGD:634412 | |
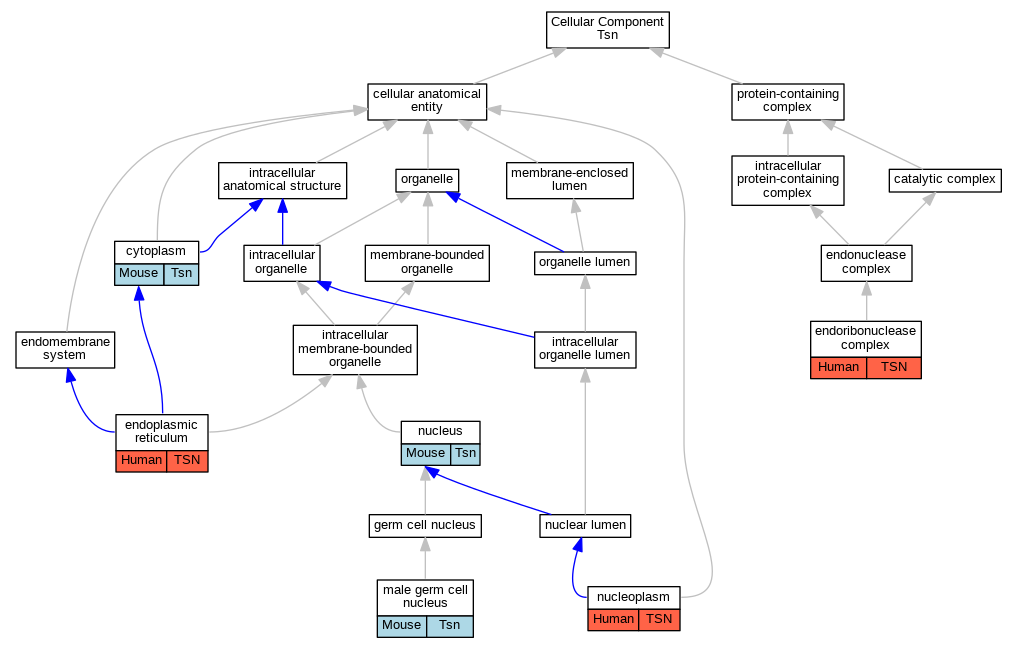
| Cellular Component | GO:0005737 | cytoplasm | Tsn | IDA | Mouse | PMID:11278549 | |
| Cellular Component | GO:0005737 | cytoplasm | Tsn | IDA | Mouse | PMID:15987823 | |
| Cellular Component | GO:0005783 | endoplasmic reticulum | TSN | IDA | Human | GO_REF:0000052 | |
| Cellular Component | GO:1902555 | endoribonuclease complex | TSN | IPI | Human | PMID:21552258 | |
| Cellular Component | GO:0001673 | male germ cell nucleus | Tsn | IDA | Mouse | PMID:15987823 | |
| Cellular Component | GO:0005654 | nucleoplasm | TSN | IDA | Human | GO_REF:0000052 | |
| Cellular Component | GO:0005634 | nucleus | Tsn | IDA | Mouse | PMID:11278549 | |
| Biological Process | GO:0030422 | siRNA processing | TSN | IDA | Human | PMID:21552258 |
| EXP Inferred from experiment |
| IDA Inferred from direct assay |
| IEP Inferred from expression pattern |
| IGI Inferred from genetic interaction |
| IMP Inferred from mutant phenotype |
| IPI Inferred from physical interaction |
| HTP Inferred from High Throughput Experiment |
| HDA Inferred from High Throughput Direct Assay |
| HMP Inferred from High Throughput Mutant Phenotype |
| HGI Inferred from High Throughput Genetic Interaction |
| HEP Inferred from High Throughput Expression Pattern |
Mouse Genome Database (MGD), Gene Expression Database (GXD), Mouse Models of Human Cancer database (MMHCdb) (formerly Mouse Tumor Biology (MTB)), Gene Ontology (GO) |
||
|
Citing These Resources Funding Information Warranty Disclaimer, Privacy Notice, Licensing, & Copyright Send questions and comments to User Support. |
last database update 09/30/2025 MGI 6.24 |
|
|
|
||