|
Source |
Alliance of Genome Resources |



| Category | ID | Classification term | Gene | Evidence | Inferred from | Organism | Reference |
|---|---|---|---|---|---|---|---|
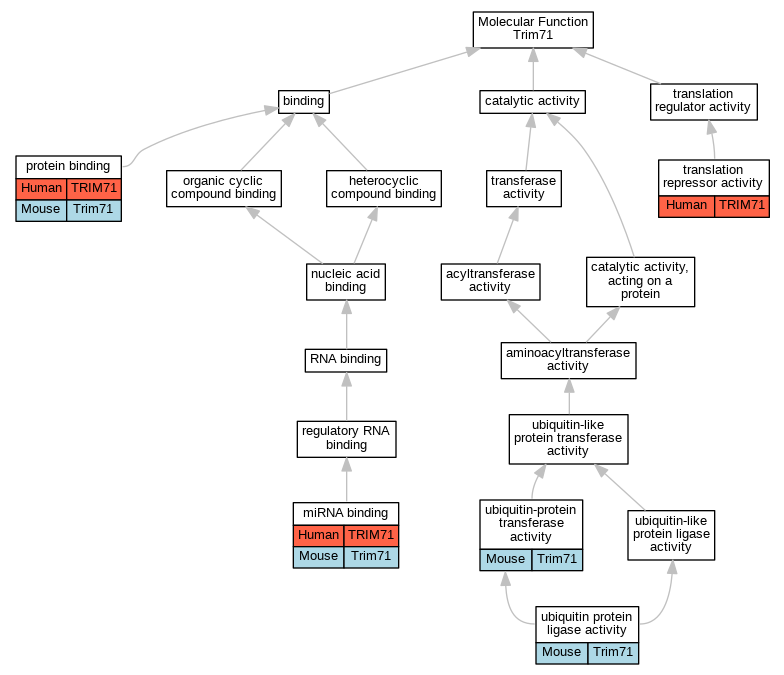
| Molecular Function | GO:0035198 | miRNA binding | TRIM71 | IDA | Human | PMID:28431233 | |
| Molecular Function | GO:0035198 | miRNA binding | Trim71 | IDA | Mouse | MGI:MGI:5448492|PMID:22735451 | |
| Molecular Function | GO:0005515 | protein binding | TRIM71 | IPI | UniProtKB:P11940|UniProtKB:Q14671|UniProtKB:Q8IZH2|UniProtKB:Q8TB72|UniProtKB:Q9H0D6|UniProtKB:Q9HCE1|UniProtKB:Q9NUL3|UniProtKB:Q9UKV8 | Human | PMID:23125361 |
| Molecular Function | GO:0005515 | protein binding | Trim71 | IPI | UniProtKB:Q9Z179 | Mouse | MGI:MGI:5319563|PMID:22508726 |
| Molecular Function | GO:0005515 | protein binding | Trim71 | IPI | UniProtKB:Q8CJG0 | Mouse | MGI:MGI:5448492|PMID:22735451 |
| Molecular Function | GO:0005515 | protein binding | Trim71 | IPI | UniProtKB:Q8CJG0 | Mouse | MGI:MGI:4438512|PMID:19898466 |
| Molecular Function | GO:0030371 | translation repressor activity | TRIM71 | IDA | Human | PMID:23125361 | |
| Molecular Function | GO:0061630 | ubiquitin protein ligase activity | Trim71 | IDA | Mouse | PMID:22508726 | |
| Molecular Function | GO:0061630 | ubiquitin protein ligase activity | Trim71 | IDA | Mouse | PMID:19898466 | |
| Molecular Function | GO:0004842 | ubiquitin-protein transferase activity | Trim71 | IDA | Mouse | MGI:MGI:5319563|PMID:22508726 | |
| Cellular Component | GO:0000932 | P-body | TRIM71 | IDA | Human | PMID:23125361 | |
| Cellular Component | GO:0000932 | P-body | Trim71 | IDA | Mouse | MGI:MGI:5319563|PMID:22508726 | |
| Cellular Component | GO:0000932 | P-body | Trim71 | IDA | Mouse | MGI:MGI:5448492|PMID:22735451 | |
| Cellular Component | GO:0000932 | P-body | Trim71 | IDA | Mouse | PMID:19898466 | |
| Biological Process | GO:0061158 | 3'-UTR-mediated mRNA destabilization | TRIM71 | IDA | Human | PMID:23125361 | |
| Biological Process | GO:0071310 | cellular response to organic substance | Trim71 | IDA | Mouse | PMID:18604195 | |
| Biological Process | GO:0010172 | embryonic body morphogenesis | trim71 | IMP | ZFIN:ZDB-MRPHLNO-080122-1 | Zfish | PMID:17890240 |
| Biological Process | GO:0008543 | fibroblast growth factor receptor signaling pathway | Trim71 | IMP | Mouse | MGI:MGI:5319563|PMID:22508726 | |
| Biological Process | GO:0000082 | G1/S transition of mitotic cell cycle | Trim71 | IMP | Mouse | MGI:MGI:5448492|PMID:22735451 | |
| Biological Process | GO:0010586 | miRNA metabolic process | Trim71 | IDA | Mouse | MGI:MGI:5448492|PMID:22735451 | |
| Biological Process | GO:0035196 | miRNA processing | TRIM71 | IMP | Human | PMID:28431233 | |
| Biological Process | GO:0035278 | miRNA-mediated gene silencing by inhibition of translation | Trim71 | IMP | Mouse | MGI:MGI:5448492|PMID:22735451 | |
| Biological Process | GO:0017148 | negative regulation of translation | TRIM71 | IDA | Human | PMID:23125361 | |
| Biological Process | GO:0001843 | neural tube closure | Trim71 | IMP | MGI:MGI:4123844 | Mouse | PMID:19098426 |
| Biological Process | GO:0021915 | neural tube development | Trim71 | IDA | Mouse | MGI:MGI:5319563|PMID:22508726 | |
| Biological Process | GO:2000637 | positive regulation of miRNA-mediated gene silencing | Trim71 | IMP | Mouse | PMID:19898466 | |
| Biological Process | GO:2000637 | positive regulation of miRNA-mediated gene silencing | Trim71 | IDA | Mouse | PMID:19898466 | |
| Biological Process | GO:0010608 | post-transcriptional regulation of gene expression | TRIM71 | IMP | Human | PMID:28431233 | |
| Biological Process | GO:0051865 | protein autoubiquitination | Trim71 | IDA | Mouse | MGI:MGI:5319563|PMID:22508726 | |
| Biological Process | GO:0060964 | regulation of miRNA-mediated gene silencing | Trim71 | IMP | Mouse | MGI:MGI:5448492|PMID:22735451 | |
| Biological Process | GO:0060964 | regulation of miRNA-mediated gene silencing | Trim71 | IGI | MGI:MGI:1890546 | Mouse | PMID:19898466 |
| Biological Process | GO:2000177 | regulation of neural precursor cell proliferation | Trim71 | IMP | Mouse | MGI:MGI:5319563|PMID:22508726 | |
| Biological Process | GO:0051246 | regulation of protein metabolic process | Trim71 | IDA | Mouse | PMID:19898466 | |
| Biological Process | GO:0072089 | stem cell proliferation | Trim71 | IMP | Mouse | MGI:MGI:5448492|PMID:22735451 |
| EXP Inferred from experiment |
| IDA Inferred from direct assay |
| IEP Inferred from expression pattern |
| IGI Inferred from genetic interaction |
| IMP Inferred from mutant phenotype |
| IPI Inferred from physical interaction |
| HTP Inferred from High Throughput Experiment |
| HDA Inferred from High Throughput Direct Assay |
| HMP Inferred from High Throughput Mutant Phenotype |
| HGI Inferred from High Throughput Genetic Interaction |
| HEP Inferred from High Throughput Expression Pattern |
Mouse Genome Database (MGD), Gene Expression Database (GXD), Mouse Models of Human Cancer database (MMHCdb) (formerly Mouse Tumor Biology (MTB)), Gene Ontology (GO) |
||
|
Citing These Resources Funding Information Warranty Disclaimer, Privacy Notice, Licensing, & Copyright Send questions and comments to User Support. |
last database update 10/07/2025 MGI 6.24 |
|
|
|
||