|
Source |
Alliance of Genome Resources |



| Category | ID | Classification term | Gene | Evidence | Inferred from | Organism | Reference |
|---|---|---|---|---|---|---|---|
| Molecular Function | GO:0042802 | identical protein binding | Timeless | IPI | PR:Q9R1X4 | Mouse | PMID:12875843 |
| Molecular Function | GO:0005515 | protein binding | TIMELESS | IPI | UniProtKB:O14757 | Human | PMID:15798197 |
| Molecular Function | GO:0005515 | protein binding | TIMELESS | IPI | UniProtKB:Q9BVW5 | Human | PMID:17102137 |
| Molecular Function | GO:0005515 | protein binding | TIMELESS | IPI | UniProtKB:Q96FC9 | Human | PMID:20124417 |
| Molecular Function | GO:0005515 | protein binding | TIMELESS | IPI | UniProtKB:P09874 | Human | PMID:26344098 |
| Molecular Function | GO:0005515 | protein binding | TIMELESS | IPI | UniProtKB:P09874 | Human | PMID:30356214 |
| Molecular Function | GO:0005515 | protein binding | Timeless | IPI | UniProtKB:P97784 | Mouse | MGI:MGI:5567851|PMID:24489120 |
| Molecular Function | GO:0005515 | protein binding | Timeless | IPI | UniProtKB:O35973|UniProtKB:O54943 | Mouse | MGI:MGI:1316573|PMID:9856465 |
| Molecular Function | GO:0005515 | protein binding | Timeless | IPI | UniProtKB:O35280|UniProtKB:P97784 | Mouse | MGI:MGI:5578016|PMID:23418588 |
| Molecular Function | GO:0005515 | protein binding | Timeless | IPI | PR:Q91WA1 | Mouse | PMID:12875843 |
| Molecular Function | GO:0005515 | protein binding | Timeless | IPI | PR:O35973 | Mouse | PMID:10231394 |
| Molecular Function | GO:0005515 | protein binding | Timeless | IPI | UniProtKB:Q9Z301 | Rat | PMID:11112428|RGD:2308863 |
| Molecular Function | GO:0005515 | protein binding | Timeless | IPI | RGD:61945 | Rat | PMID:9765215|RGD:61691 |
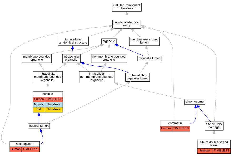
| Cellular Component | GO:0000785 | chromatin | TIMELESS | IDA | Human | PMID:17102137 | |
| Cellular Component | GO:0005654 | nucleoplasm | TIMELESS | IDA | Human | GO_REF:0000052 | |
| Cellular Component | GO:0005634 | nucleus | TIMELESS | IDA | Human | PMID:17102137 | |
| Cellular Component | GO:0005634 | nucleus | Timeless | IDA | Mouse | MGI:MGI:5567851|PMID:24489120 | |
| Cellular Component | GO:0005634 | nucleus | Timeless | IDA | Mouse | MGI:MGI:5578016|PMID:23418588 | |
| Cellular Component | GO:0005634 | nucleus | Timeless | IDA | Mouse | PMID:12950082 | |
| Cellular Component | GO:0005634 | nucleus | Timeless | IDA | Mouse | PMID:12875843 | |
| Cellular Component | GO:0005634 | nucleus | Timeless | IDA | Rat | PMID:11112428|RGD:2308863 | |
| Cellular Component | GO:0035861 | site of double-strand break | TIMELESS | IDA | Human | PMID:26344098 | |
| Cellular Component | GO:0035861 | site of double-strand break | TIMELESS | IDA | Human | PMID:30356214 | |
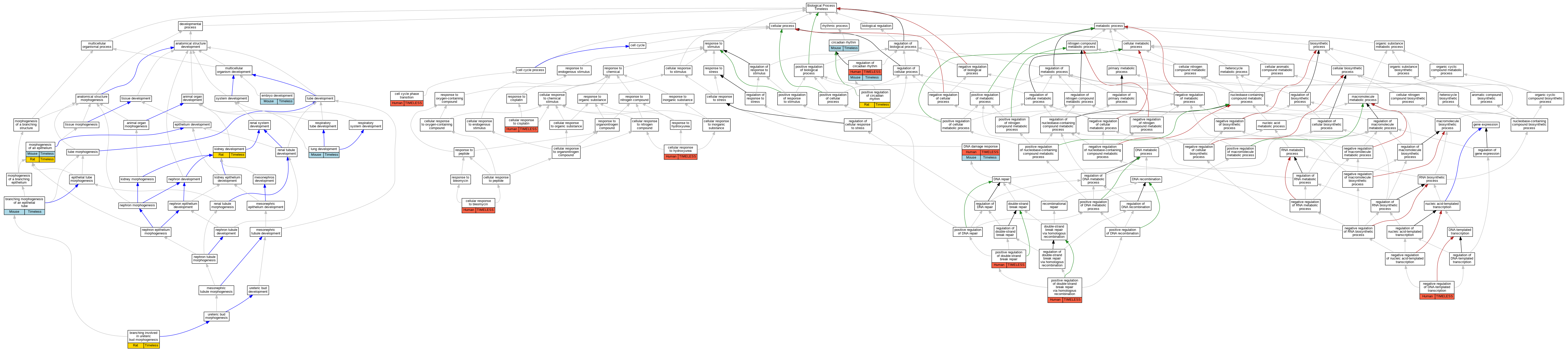
| Biological Process | GO:0001658 | branching involved in ureteric bud morphogenesis | Timeless | IMP | Rat | PMID:10963667|RGD:2308864 | |
| Biological Process | GO:0048754 | branching morphogenesis of an epithelial tube | Timeless | IMP | Mouse | PMID:12950082 | |
| Biological Process | GO:0044770 | cell cycle phase transition | TIMELESS | IMP | Human | PMID:17102137 | |
| Biological Process | GO:1904976 | cellular response to bleomycin | TIMELESS | IMP | Human | PMID:23797032 | |
| Biological Process | GO:0072719 | cellular response to cisplatin | TIMELESS | IMP | Human | PMID:23797032 | |
| Biological Process | GO:0072711 | cellular response to hydroxyurea | TIMELESS | IMP | Human | PMID:23797032 | |
| Biological Process | GO:0007623 | circadian rhythm | Timeless | IEP | Mouse | MGI:MGI:5578016|PMID:23418588 | |
| Biological Process | GO:0007623 | circadian rhythm | Timeless | IEP | Mouse | MGI:MGI:1344065|PMID:10231394 | |
| Biological Process | GO:0006974 | DNA damage response | TIMELESS | IMP | Human | PMID:23797032 | |
| Biological Process | GO:0006974 | DNA damage response | Timeless | IMP | Mouse | MGI:MGI:5578016|PMID:23418588 | |
| Biological Process | GO:0009790 | embryo development | Timeless | IMP | MGI:MGI:3051143 | Mouse | PMID:10903565 |
| Biological Process | GO:0001822 | kidney development | Timeless | IMP | Rat | PMID:10963667|RGD:2308864 | |
| Biological Process | GO:0030324 | lung development | Timeless | IMP | Mouse | PMID:12950082 | |
| Biological Process | GO:0002009 | morphogenesis of an epithelium | Timeless | IEP | Mouse | MGI:MGI:1889156|PMID:10963667 | |
| Biological Process | GO:0002009 | morphogenesis of an epithelium | Timeless | IEP | Rat | PMID:10963667|RGD:2308864 | |
| Biological Process | GO:0045892 | negative regulation of DNA-templated transcription | TIMELESS | IDA | Human | PMID:9856465 | |
| Biological Process | GO:0042753 | positive regulation of circadian rhythm | Timeless | IMP | Rat | PMID:14564007|RGD:734503 | |
| Biological Process | GO:2000781 | positive regulation of double-strand break repair | TIMELESS | IMP | Human | PMID:23797032 | |
| Biological Process | GO:1905168 | positive regulation of double-strand break repair via homologous recombination | TIMELESS | IDA | Human | PMID:26344098 | |
| Biological Process | GO:1905168 | positive regulation of double-strand break repair via homologous recombination | TIMELESS | IDA | Human | PMID:30356214 | |
| Biological Process | GO:0042752 | regulation of circadian rhythm | TIMELESS | IMP | Human | PMID:23418588 | |
| Biological Process | GO:0042752 | regulation of circadian rhythm | Timeless | IMP | Mouse | MGI:MGI:5578016|PMID:23418588 |
| EXP Inferred from experiment |
| IDA Inferred from direct assay |
| IEP Inferred from expression pattern |
| IGI Inferred from genetic interaction |
| IMP Inferred from mutant phenotype |
| IPI Inferred from physical interaction |
| HTP Inferred from High Throughput Experiment |
| HDA Inferred from High Throughput Direct Assay |
| HMP Inferred from High Throughput Mutant Phenotype |
| HGI Inferred from High Throughput Genetic Interaction |
| HEP Inferred from High Throughput Expression Pattern |
Mouse Genome Database (MGD), Gene Expression Database (GXD), Mouse Models of Human Cancer database (MMHCdb) (formerly Mouse Tumor Biology (MTB)), Gene Ontology (GO) |
||
|
Citing These Resources Funding Information Warranty Disclaimer, Privacy Notice, Licensing, & Copyright Send questions and comments to User Support. |
last database update 12/30/2025 MGI 6.24 |
|
|
|
||