|
Source |
Alliance of Genome Resources |



| Category | ID | Classification term | Gene | Evidence | Inferred from | Organism | Reference |
|---|---|---|---|---|---|---|---|
| Molecular Function | GO:0005515 | protein binding | TEX11 | IPI | UniProtKB:P38936 | Human | PMID:16189514 |
| Molecular Function | GO:0005515 | protein binding | TEX11 | IPI | UniProtKB:Q5T013 | Human | PMID:16189514 |
| Molecular Function | GO:0005515 | protein binding | TEX11 | IPI | UniProtKB:Q93045 | Human | PMID:16189514 |
| Molecular Function | GO:0005515 | protein binding | TEX11 | IPI | UniProtKB:Q96FH0 | Human | PMID:16189514 |
| Molecular Function | GO:0005515 | protein binding | TEX11 | IPI | UniProtKB:Q96GY3 | Human | PMID:16189514 |
| Molecular Function | GO:0005515 | protein binding | TEX11 | IPI | UniProtKB:Q96HA1 | Human | PMID:16189514 |
| Molecular Function | GO:0005515 | protein binding | TEX11 | IPI | UniProtKB:Q9UNH6 | Human | PMID:16189514 |
| Molecular Function | GO:0005515 | protein binding | TEX11 | IPI | UniProtKB:A0A0C4DG38 | Human | PMID:25416956 |
| Molecular Function | GO:0005515 | protein binding | TEX11 | IPI | UniProtKB:I6L9F6 | Human | PMID:25416956 |
| Molecular Function | GO:0005515 | protein binding | TEX11 | IPI | UniProtKB:O60336 | Human | PMID:25416956 |
| Molecular Function | GO:0005515 | protein binding | TEX11 | IPI | UniProtKB:O95715 | Human | PMID:25416956 |
| Molecular Function | GO:0005515 | protein binding | TEX11 | IPI | UniProtKB:P38936 | Human | PMID:25416956 |
| Molecular Function | GO:0005515 | protein binding | TEX11 | IPI | UniProtKB:P45984 | Human | PMID:25416956 |
| Molecular Function | GO:0005515 | protein binding | TEX11 | IPI | UniProtKB:Q08E77 | Human | PMID:25416956 |
| Molecular Function | GO:0005515 | protein binding | TEX11 | IPI | UniProtKB:Q13573 | Human | PMID:25416956 |
| Molecular Function | GO:0005515 | protein binding | TEX11 | IPI | UniProtKB:Q5I0X4 | Human | PMID:25416956 |
| Molecular Function | GO:0005515 | protein binding | TEX11 | IPI | UniProtKB:Q5T013 | Human | PMID:25416956 |
| Molecular Function | GO:0005515 | protein binding | TEX11 | IPI | UniProtKB:Q6IPU0 | Human | PMID:25416956 |
| Molecular Function | GO:0005515 | protein binding | TEX11 | IPI | UniProtKB:Q6NYC8 | Human | PMID:25416956 |
| Molecular Function | GO:0005515 | protein binding | TEX11 | IPI | UniProtKB:Q8IV54 | Human | PMID:25416956 |
| Molecular Function | GO:0005515 | protein binding | TEX11 | IPI | UniProtKB:Q8IX06 | Human | PMID:25416956 |
| Molecular Function | GO:0005515 | protein binding | TEX11 | IPI | UniProtKB:Q8N443 | Human | PMID:25416956 |
| Molecular Function | GO:0005515 | protein binding | TEX11 | IPI | UniProtKB:Q8NA61 | Human | PMID:25416956 |
| Molecular Function | GO:0005515 | protein binding | TEX11 | IPI | UniProtKB:Q8NDB6 | Human | PMID:25416956 |
| Molecular Function | GO:0005515 | protein binding | TEX11 | IPI | UniProtKB:Q8TES7-6 | Human | PMID:25416956 |
| Molecular Function | GO:0005515 | protein binding | TEX11 | IPI | UniProtKB:Q8WXI9 | Human | PMID:25416956 |
| Molecular Function | GO:0005515 | protein binding | TEX11 | IPI | UniProtKB:Q8WYJ6 | Human | PMID:25416956 |
| Molecular Function | GO:0005515 | protein binding | TEX11 | IPI | UniProtKB:Q93045 | Human | PMID:25416956 |
| Molecular Function | GO:0005515 | protein binding | TEX11 | IPI | UniProtKB:Q96FH0 | Human | PMID:25416956 |
| Molecular Function | GO:0005515 | protein binding | TEX11 | IPI | UniProtKB:Q96HA1 | Human | PMID:25416956 |
| Molecular Function | GO:0005515 | protein binding | TEX11 | IPI | UniProtKB:Q9BVW5 | Human | PMID:25416956 |
| Molecular Function | GO:0005515 | protein binding | TEX11 | IPI | UniProtKB:Q9H596 | Human | PMID:25416956 |
| Molecular Function | GO:0005515 | protein binding | TEX11 | IPI | UniProtKB:Q9HBH7 | Human | PMID:25416956 |
| Molecular Function | GO:0005515 | protein binding | TEX11 | IPI | UniProtKB:Q9NU19 | Human | PMID:25416956 |
| Molecular Function | GO:0005515 | protein binding | TEX11 | IPI | UniProtKB:Q9NVL8 | Human | PMID:25416956 |
| Molecular Function | GO:0005515 | protein binding | TEX11 | IPI | UniProtKB:Q9P218-2 | Human | PMID:25416956 |
| Molecular Function | GO:0005515 | protein binding | TEX11 | IPI | UniProtKB:Q9P2K5-2 | Human | PMID:25416956 |
| Molecular Function | GO:0005515 | protein binding | TEX11 | IPI | UniProtKB:Q9UNH6 | Human | PMID:25416956 |
| Molecular Function | GO:0005515 | protein binding | TEX11 | IPI | UniProtKB:A2ALV5 | Human | PMID:29742103 |
| Molecular Function | GO:0005515 | protein binding | Tex11 | IPI | PR:Q9CUU3 | Mouse | PMID:18316482 |
| Cellular Component | GO:0000801 | central element | Tex11 | IDA | Mouse | PMID:18316482 | |
| Cellular Component | GO:0005694 | chromosome | Tex11 | IDA | Mouse | MGI:MGI:6478065|PMID:30746471 | |
| Cellular Component | GO:0005694 | chromosome | Tex11 | IDA | Mouse | MGI:MGI:6272683|PMID:30272023 | |
| Cellular Component | GO:0000794 | condensed nuclear chromosome | Tex11 | IDA | Mouse | PMID:18316482 | |
| Cellular Component | GO:0000795 | synaptonemal complex | Tex11 | IDA | Mouse | MGI:MGI:3797180|PMID:18369460 | |
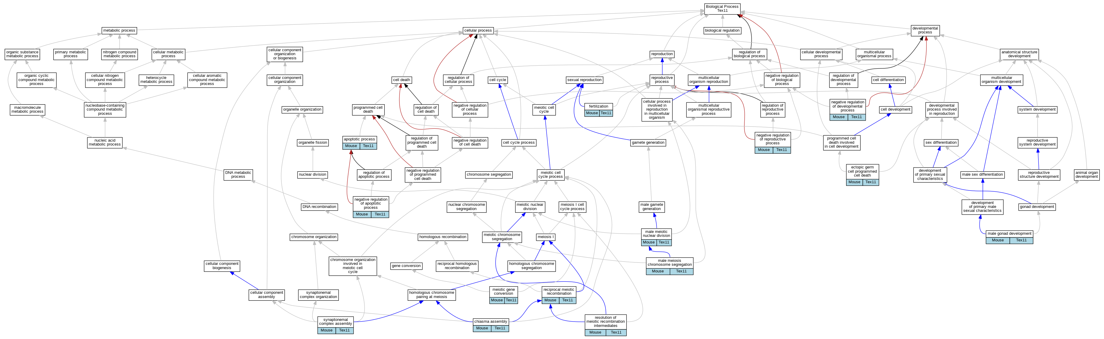
| Biological Process | GO:0006915 | apoptotic process | Tex11 | IMP | MGI:MGI:3526163 | Mouse | PMID:18316482 |
| Biological Process | GO:0051026 | chiasma assembly | Tex11 | IMP | MGI:MGI:3526163 | Mouse | PMID:18316482 |
| Biological Process | GO:0035234 | ectopic germ cell programmed cell death | Tex11 | IMP | MGI:MGI:3526163 | Mouse | PMID:18316482 |
| Biological Process | GO:0009566 | fertilization | Tex11 | IMP | MGI:MGI:3526163 | Mouse | PMID:18316482 |
| Biological Process | GO:0008584 | male gonad development | Tex11 | IMP | MGI:MGI:3526163 | Mouse | PMID:18316482 |
| Biological Process | GO:0007060 | male meiosis chromosome segregation | Tex11 | IMP | MGI:MGI:3526163 | Mouse | PMID:18316482 |
| Biological Process | GO:0007140 | male meiotic nuclear division | Tex11 | IMP | MGI:MGI:3526163 | Mouse | PMID:18316482 |
| Biological Process | GO:0006311 | meiotic gene conversion | Tex11 | IMP | Mouse | MGI:MGI:3797180|PMID:18369460 | |
| Biological Process | GO:0043066 | negative regulation of apoptotic process | Tex11 | IMP | MGI:MGI:3526163 | Mouse | PMID:18316482 |
| Biological Process | GO:0051093 | negative regulation of developmental process | Tex11 | IMP | MGI:MGI:3526163 | Mouse | PMID:18316482 |
| Biological Process | GO:2000242 | negative regulation of reproductive process | Tex11 | IMP | MGI:MGI:3526163 | Mouse | PMID:18316482 |
| Biological Process | GO:0007131 | reciprocal meiotic recombination | Tex11 | IMP | Mouse | MGI:MGI:3797180|PMID:18369460 | |
| Biological Process | GO:0000712 | resolution of meiotic recombination intermediates | Tex11 | IMP | MGI:MGI:3526163 | Mouse | PMID:18316482 |
| Biological Process | GO:0007130 | synaptonemal complex assembly | Tex11 | IMP | MGI:MGI:3526163 | Mouse | PMID:18316482 |
| EXP Inferred from experiment |
| IDA Inferred from direct assay |
| IEP Inferred from expression pattern |
| IGI Inferred from genetic interaction |
| IMP Inferred from mutant phenotype |
| IPI Inferred from physical interaction |
| HTP Inferred from High Throughput Experiment |
| HDA Inferred from High Throughput Direct Assay |
| HMP Inferred from High Throughput Mutant Phenotype |
| HGI Inferred from High Throughput Genetic Interaction |
| HEP Inferred from High Throughput Expression Pattern |
Mouse Genome Database (MGD), Gene Expression Database (GXD), Mouse Models of Human Cancer database (MMHCdb) (formerly Mouse Tumor Biology (MTB)), Gene Ontology (GO) |
||
|
Citing These Resources Funding Information Warranty Disclaimer, Privacy Notice, Licensing, & Copyright Send questions and comments to User Support. |
last database update 04/14/2026 MGI 6.24 |
|
|
|
||