|
Source |
Alliance of Genome Resources |



| Category | ID | Classification term | Gene | Evidence | Inferred from | Organism | Reference |
|---|---|---|---|---|---|---|---|
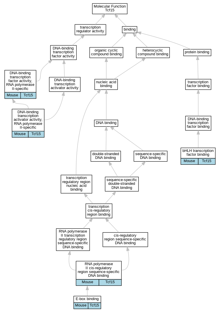
| Molecular Function | GO:0043425 | bHLH transcription factor binding | Tcf15 | IPI | UniProtKB:P15806 | Mouse | MGI:MGI:6508503|PMID:23395635 |
| Molecular Function | GO:0043425 | bHLH transcription factor binding | Tcf15 | IPI | UniProtKB:P15806 | Mouse | MGI:MGI:6508495|PMID:15226298 |
| Molecular Function | GO:0001228 | DNA-binding transcription activator activity, RNA polymerase II-specific | Tcf15 | IDA | Mouse | MGI:MGI:3818123|PMID:18361414 | |
| Molecular Function | GO:0000981 | DNA-binding transcription factor activity, RNA polymerase II-specific | Tcf15 | IDA | Mouse | MGI:MGI:6508495|PMID:15226298 | |
| Molecular Function | GO:0070888 | E-box binding | Tcf15 | IDA | Mouse | MGI:MGI:6508495|PMID:15226298 | |
| Molecular Function | GO:0000978 | RNA polymerase II cis-regulatory region sequence-specific DNA binding | Tcf15 | IDA | Mouse | MGI:MGI:3818123|PMID:18361414 | |
| Cellular Component | GO:0005634 | nucleus | Tcf15 | IMP | Mouse | MGI:MGI:6508503|PMID:23395635 | |
| Cellular Component | GO:0090575 | RNA polymerase II transcription regulator complex | Tcf15 | IDA | Mouse | MGI:MGI:3818123|PMID:18361414 | |
| Biological Process | GO:0009952 | anterior/posterior pattern specification | Tcf15 | IMP | MGI:MGI:1929775 | Mouse | PMID:8955271 |
| Biological Process | GO:0043583 | ear development | Tcf15 | IMP | MGI:MGI:1929775 | Mouse | PMID:8955271 |
| Biological Process | GO:0045198 | establishment of epithelial cell apical/basal polarity | Tcf15 | IMP | MGI:MGI:1929775 | Mouse | PMID:24038871 |
| Biological Process | GO:0060231 | mesenchymal to epithelial transition | Tcf15 | IMP | MGI:MGI:1929775 | Mouse | PMID:24038871 |
| Biological Process | GO:0007517 | muscle organ development | Tcf15 | IMP | MGI:MGI:1929775 | Mouse | PMID:8955271 |
| Biological Process | GO:0048644 | muscle organ morphogenesis | Tcf15 | IMP | MGI:MGI:1929775 | Mouse | PMID:8955271 |
| Biological Process | GO:1902037 | negative regulation of hematopoietic stem cell differentiation | Tcf15 | IDA | Mouse | MGI:MGI:6479302|PMID:32669716 | |
| Biological Process | GO:0050884 | neuromuscular process controlling posture | Tcf15 | IMP | MGI:MGI:1929775 | Mouse | PMID:8955271 |
| Biological Process | GO:0048339 | paraxial mesoderm development | Tcf15 | IMP | MGI:MGI:1929775 | Mouse | PMID:8955271 |
| Biological Process | GO:2000738 | positive regulation of stem cell differentiation | Tcf15 | IMP | Mouse | MGI:MGI:6508503|PMID:23395635 | |
| Biological Process | GO:0045944 | positive regulation of transcription by RNA polymerase II | Tcf15 | IDA | Mouse | MGI:MGI:3818123|PMID:18361414 | |
| Biological Process | GO:0045944 | positive regulation of transcription by RNA polymerase II | Tcf15 | IDA | Mouse | MGI:MGI:6508495|PMID:15226298 | |
| Biological Process | GO:0036342 | post-anal tail morphogenesis | Tcf15 | IMP | MGI:MGI:1928775 | Mouse | PMID:8955271 |
| Biological Process | GO:1903053 | regulation of extracellular matrix organization | Tcf15 | IMP | MGI:MGI:1929775 | Mouse | PMID:24038871 |
| Biological Process | GO:0010468 | regulation of gene expression | Tcf15 | IMP | MGI:MGI:1929775 | Mouse | PMID:24038871 |
| Biological Process | GO:0003016 | respiratory system process | Tcf15 | IMP | MGI:MGI:1929775 | Mouse | PMID:8955271 |
| Biological Process | GO:0048705 | skeletal system morphogenesis | Tcf15 | IMP | MGI:MGI:1929775 | Mouse | PMID:8955271 |
| Biological Process | GO:0001756 | somitogenesis | Tcf15 | IMP | MGI:MGI:1929775 | Mouse | PMID:8955271 |
| Biological Process | GO:0019827 | stem cell population maintenance | Tcf15 | IDA | Mouse | MGI:MGI:6479302|PMID:32669716 |
| EXP Inferred from experiment |
| IDA Inferred from direct assay |
| IEP Inferred from expression pattern |
| IGI Inferred from genetic interaction |
| IMP Inferred from mutant phenotype |
| IPI Inferred from physical interaction |
| HTP Inferred from High Throughput Experiment |
| HDA Inferred from High Throughput Direct Assay |
| HMP Inferred from High Throughput Mutant Phenotype |
| HGI Inferred from High Throughput Genetic Interaction |
| HEP Inferred from High Throughput Expression Pattern |
Mouse Genome Database (MGD), Gene Expression Database (GXD), Mouse Models of Human Cancer database (MMHCdb) (formerly Mouse Tumor Biology (MTB)), Gene Ontology (GO) |
||
|
Citing These Resources Funding Information Warranty Disclaimer, Privacy Notice, Licensing, & Copyright Send questions and comments to User Support. |
last database update 09/30/2025 MGI 6.24 |
|
|
|
||