|
Source |
Alliance of Genome Resources |



| Category | ID | Classification term | Gene | Evidence | Inferred from | Organism | Reference |
|---|---|---|---|---|---|---|---|
| Molecular Function | GO:0005515 | protein binding | TBC1D10C | IPI | UniProtKB:P26371 | Human | PMID:25416956 |
| Molecular Function | GO:0005515 | protein binding | TBC1D10C | IPI | UniProtKB:P49639 | Human | PMID:25416956 |
| Molecular Function | GO:0005515 | protein binding | TBC1D10C | IPI | UniProtKB:Q53G59 | Human | PMID:25416956 |
| Molecular Function | GO:0005515 | protein binding | TBC1D10C | IPI | UniProtKB:Q7Z3S9 | Human | PMID:25416956 |
| Molecular Function | GO:0005515 | protein binding | TBC1D10C | IPI | UniProtKB:P49639 | Human | PMID:32296183 |
| Molecular Function | GO:0005515 | protein binding | TBC1D10C | IPI | UniProtKB:Q53G59 | Human | PMID:32296183 |
| Cellular Component | GO:0031527 | filopodium membrane | TBC1D10C | IDA | Human | PMID:17562788 | |
| Cellular Component | GO:0016020 | membrane | TBC1D10C | HDA | Human | PMID:19946888 | |
| Cellular Component | GO:0005886 | plasma membrane | TBC1D10C | IDA | Human | PMID:17562788 | |
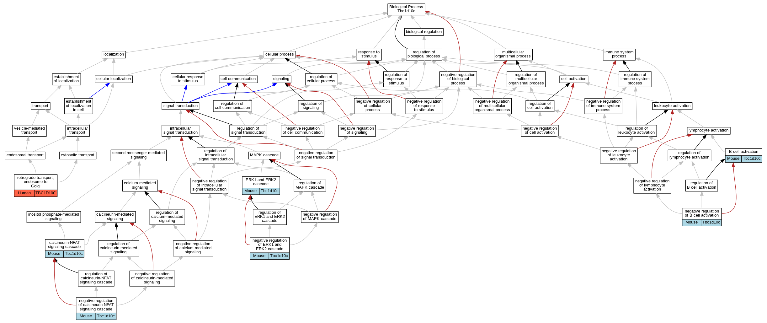
| Biological Process | GO:0042113 | B cell activation | Tbc1d10c | IGI | MGI:MGI:1932389 | Mouse | PMID:23109291 |
| Biological Process | GO:0033173 | calcineurin-NFAT signaling cascade | Tbc1d10c | IMP | MGI:MGI:5578034 | Mouse | PMID:23109291 |
| Biological Process | GO:0070371 | ERK1 and ERK2 cascade | Tbc1d10c | IMP | Mouse | PMID:23109291 | |
| Biological Process | GO:0050869 | negative regulation of B cell activation | Tbc1d10c | IMP | MGI:MGI:5578034 | Mouse | PMID:23109291 |
| Biological Process | GO:0050869 | negative regulation of B cell activation | Tbc1d10c | IGI | MGI:MGI:1932389 | Mouse | PMID:23109291 |
| Biological Process | GO:0070885 | negative regulation of calcineurin-NFAT signaling cascade | Tbc1d10c | IMP | MGI:MGI:5578034 | Mouse | PMID:23109291 |
| Biological Process | GO:0070373 | negative regulation of ERK1 and ERK2 cascade | Tbc1d10c | IGI | MGI:MGI:1932389 | Mouse | PMID:23109291 |
| Biological Process | GO:0070373 | negative regulation of ERK1 and ERK2 cascade | Tbc1d10c | IMP | Mouse | PMID:23109291 | |
| Biological Process | GO:0042147 | retrograde transport, endosome to Golgi | TBC1D10C | IMP | Human | PMID:17562788 |
| EXP Inferred from experiment |
| IDA Inferred from direct assay |
| IEP Inferred from expression pattern |
| IGI Inferred from genetic interaction |
| IMP Inferred from mutant phenotype |
| IPI Inferred from physical interaction |
| HTP Inferred from High Throughput Experiment |
| HDA Inferred from High Throughput Direct Assay |
| HMP Inferred from High Throughput Mutant Phenotype |
| HGI Inferred from High Throughput Genetic Interaction |
| HEP Inferred from High Throughput Expression Pattern |
Mouse Genome Database (MGD), Gene Expression Database (GXD), Mouse Models of Human Cancer database (MMHCdb) (formerly Mouse Tumor Biology (MTB)), Gene Ontology (GO) |
||
|
Citing These Resources Funding Information Warranty Disclaimer, Privacy Notice, Licensing, & Copyright Send questions and comments to User Support. |
last database update 12/30/2025 MGI 6.24 |
|
|
|
||