|
Source |
Alliance of Genome Resources |



| Category | ID | Classification term | Gene | Evidence | Inferred from | Organism | Reference |
|---|---|---|---|---|---|---|---|
| Molecular Function | GO:0005515 | protein binding | STX1B | IPI | UniProtKB:O15155 | Human | PMID:32296183 |
| Molecular Function | GO:0005515 | protein binding | STX1B | IPI | UniProtKB:O15554 | Human | PMID:32296183 |
| Molecular Function | GO:0005515 | protein binding | STX1B | IPI | UniProtKB:O95183 | Human | PMID:32296183 |
| Molecular Function | GO:0005515 | protein binding | STX1B | IPI | UniProtKB:O95721 | Human | PMID:32296183 |
| Molecular Function | GO:0005515 | protein binding | STX1B | IPI | UniProtKB:O95870 | Human | PMID:32296183 |
| Molecular Function | GO:0005515 | protein binding | STX1B | IPI | UniProtKB:P02671-2 | Human | PMID:32296183 |
| Molecular Function | GO:0005515 | protein binding | STX1B | IPI | UniProtKB:P23763-3 | Human | PMID:32296183 |
| Molecular Function | GO:0005515 | protein binding | STX1B | IPI | UniProtKB:P32856-2 | Human | PMID:32296183 |
| Molecular Function | GO:0005515 | protein binding | STX1B | IPI | UniProtKB:P40222 | Human | PMID:32296183 |
| Molecular Function | GO:0005515 | protein binding | STX1B | IPI | UniProtKB:P48165 | Human | PMID:32296183 |
| Molecular Function | GO:0005515 | protein binding | STX1B | IPI | UniProtKB:P63027 | Human | PMID:32296183 |
| Molecular Function | GO:0005515 | protein binding | STX1B | IPI | UniProtKB:Q12846 | Human | PMID:32296183 |
| Molecular Function | GO:0005515 | protein binding | STX1B | IPI | UniProtKB:Q13520 | Human | PMID:32296183 |
| Molecular Function | GO:0005515 | protein binding | STX1B | IPI | UniProtKB:Q15125 | Human | PMID:32296183 |
| Molecular Function | GO:0005515 | protein binding | STX1B | IPI | UniProtKB:Q5JX71 | Human | PMID:32296183 |
| Molecular Function | GO:0005515 | protein binding | STX1B | IPI | UniProtKB:Q5SQN1 | Human | PMID:32296183 |
| Molecular Function | GO:0005515 | protein binding | STX1B | IPI | UniProtKB:Q5T8D3-2 | Human | PMID:32296183 |
| Molecular Function | GO:0005515 | protein binding | STX1B | IPI | UniProtKB:Q7KZS0 | Human | PMID:32296183 |
| Molecular Function | GO:0005515 | protein binding | STX1B | IPI | UniProtKB:Q8N4V1 | Human | PMID:32296183 |
| Molecular Function | GO:0005515 | protein binding | STX1B | IPI | UniProtKB:Q8TBF8 | Human | PMID:32296183 |
| Molecular Function | GO:0005515 | protein binding | STX1B | IPI | UniProtKB:Q8TDT2 | Human | PMID:32296183 |
| Molecular Function | GO:0005515 | protein binding | STX1B | IPI | UniProtKB:Q96MY7 | Human | PMID:32296183 |
| Molecular Function | GO:0005515 | protein binding | STX1B | IPI | UniProtKB:Q9H115 | Human | PMID:32296183 |
| Molecular Function | GO:0005515 | protein binding | STX1B | IPI | UniProtKB:Q9NRX6 | Human | PMID:32296183 |
| Molecular Function | GO:0005515 | protein binding | STX1B | IPI | UniProtKB:Q9NVF7 | Human | PMID:32296183 |
| Molecular Function | GO:0005515 | protein binding | STX1B | IPI | UniProtKB:Q9Y282 | Human | PMID:32296183 |
| Molecular Function | GO:0005515 | protein binding | Stx1b | IPI | UniProtKB:Q9R0N6|UniProtKB:Q9R0N8 | Mouse | MGI:MGI:3584221|PMID:15774481 |
| Molecular Function | GO:0005515 | protein binding | Stx1b | IPI | UniProtKB:P61765 | Rat | PMID:12093152|RGD:730238 |
| Molecular Function | GO:0005515 | protein binding | Stx1b | IPI | UniProtKB:Q8CJB9 | Rat | PMID:12121982|RGD:633892 |
| Molecular Function | GO:0019904 | protein domain specific binding | Stx1b | IPI | RGD:619722 | Rat | PMID:8999968|RGD:2311135 |
| Molecular Function | GO:0019901 | protein kinase binding | Stx1b | IPI | UniProtKB:Q5S007 | Mouse | MGI:MGI:4941068|PMID:21307259 |
| Molecular Function | GO:0005102 | signaling receptor binding | Stx1b | IPI | UniProtKB:P11881|UniProtKB:P70227|UniProtKB:Q9Z329 | Mouse | MGI:MGI:5796262|PMID:21424589 |
| Molecular Function | GO:0005102 | signaling receptor binding | Stx1b | IPI | UniProtKB:P29994 | Rat | PMID:21424589|RGD:11535091 |
| Molecular Function | GO:0005102 | signaling receptor binding | Stx1b | IPI | UniProtKB:Q63269 | Rat | PMID:21424589|RGD:11535091 |
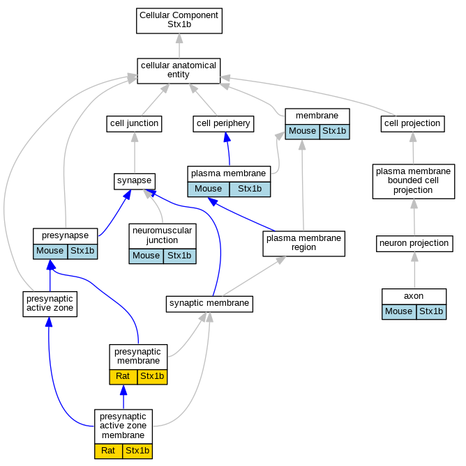
| Cellular Component | GO:0030424 | axon | Stx1b | IDA | Mouse | MGI:MGI:5819336|PMID:23821748 | |
| Cellular Component | GO:0016020 | membrane | Stx1b | IDA | Mouse | PMID:10468580 | |
| Cellular Component | GO:0031594 | neuromuscular junction | Stx1b | IDA | Mouse | PMID:24587181 | |
| Cellular Component | GO:0031594 | neuromuscular junction | Stx1b | IMP | Mouse | PMID:24587181 | |
| Cellular Component | GO:0031594 | neuromuscular junction | Stx1b | IEP | Mouse | PMID:24587181 | |
| Cellular Component | GO:0005886 | plasma membrane | Stx1b | IMP | Mouse | MGI:MGI:5521403|PMID:24133272 | |
| Cellular Component | GO:0098793 | presynapse | Stx1b | IMP | Mouse | MGI:MGI:3803800|PMID:18703708 | |
| Cellular Component | GO:0048787 | presynaptic active zone membrane | Stx1b | IDA | Rat | PMID:11331586|RGD:68723 | |
| Cellular Component | GO:0042734 | presynaptic membrane | Stx1b | IDA | Rat | PMID:12093152|RGD:730238 | |
| Biological Process | GO:0048791 | calcium ion-regulated exocytosis of neurotransmitter | Stx1b | IMP | Mouse | MGI:MGI:3803800|PMID:18703708 | |
| Biological Process | GO:0098967 | exocytic insertion of neurotransmitter receptor to postsynaptic membrane | Stx1b | IMP | Rat | PMID:26839408|RGD:12050145 | |
| Biological Process | GO:1903422 | negative regulation of synaptic vesicle recycling | Stx1b | IMP | Mouse | MGI:MGI:5603022|PMID:24587181 | |
| Biological Process | GO:2000463 | positive regulation of excitatory postsynaptic potential | Stx1b | IGI | UniProtKB:O35526 | Mouse | MGI:MGI:5521403|PMID:24133272 |
| Biological Process | GO:0001956 | positive regulation of neurotransmitter secretion | Stx1b | IGI | UniProtKB:O35526 | Mouse | MGI:MGI:5521403|PMID:24133272 |
| Biological Process | GO:1904050 | positive regulation of spontaneous neurotransmitter secretion | Stx1b | IMP | Mouse | MGI:MGI:5603022|PMID:24587181 | |
| Biological Process | GO:0072657 | protein localization to membrane | Stx1b | IDA | Rat | PMID:12093152|RGD:730238 | |
| Biological Process | GO:0015031 | protein transport | Stx1b | IMP | Rat | PMID:11245593|RGD:2306548 | |
| Biological Process | GO:0017157 | regulation of exocytosis | Stx1b | IMP | Rat | PMID:11245593|RGD:2306548 | |
| Biological Process | GO:0010468 | regulation of gene expression | Stx1b | IMP | Mouse | MGI:MGI:5521403|PMID:24133272 | |
| Biological Process | GO:0060025 | regulation of synaptic activity | stx1b | IMP | Zfish | PMID:25362483|ZFIN:ZDB-PUB-141105-10 | |
| Biological Process | GO:0010807 | regulation of synaptic vesicle priming | Stx1b | IGI | UniProtKB:O35526 | Mouse | MGI:MGI:5521403|PMID:24133272 |
| Biological Process | GO:0061669 | spontaneous neurotransmitter secretion | Stx1b | IMP | Mouse | MGI:MGI:3803800|PMID:18703708 | |
| Biological Process | GO:0061669 | spontaneous neurotransmitter secretion | Stx1b | IGI | UniProtKB:O35526 | Mouse | MGI:MGI:5521403|PMID:24133272 |
| Biological Process | GO:0016081 | synaptic vesicle docking | Stx1b | IGI | UniProtKB:O35526 | Mouse | MGI:MGI:5521403|PMID:24133272 |
| Biological Process | GO:0016081 | synaptic vesicle docking | Stx1b | IMP | Mouse | MGI:MGI:5603022|PMID:24587181 | |
| Biological Process | GO:0016079 | synaptic vesicle exocytosis | Stx1b | IDA | Mouse | PMID:27466336 | |
| Biological Process | GO:0016079 | synaptic vesicle exocytosis | Stx1b | IMP | Mouse | PMID:27466336 | |
| Biological Process | GO:0031629 | synaptic vesicle fusion to presynaptic active zone membrane | Stx1b | IMP | Mouse | MGI:MGI:3803800|PMID:18703708 | |
| Biological Process | GO:0031629 | synaptic vesicle fusion to presynaptic active zone membrane | Stx1b | IDA | Mouse | PMID:24587181 | |
| Biological Process | GO:0031629 | synaptic vesicle fusion to presynaptic active zone membrane | Stx1b | IEP | Mouse | PMID:24587181 | |
| Biological Process | GO:0031629 | synaptic vesicle fusion to presynaptic active zone membrane | Stx1b | IMP | Mouse | PMID:24587181 | |
| Biological Process | GO:0006904 | vesicle docking involved in exocytosis | Stx1b | IMP | Mouse | MGI:MGI:3803800|PMID:18703708 | |
| Biological Process | GO:0016192 | vesicle-mediated transport | Stx1b | IMP | Rat | PMID:11245593|RGD:2306548 |
| EXP Inferred from experiment |
| IDA Inferred from direct assay |
| IEP Inferred from expression pattern |
| IGI Inferred from genetic interaction |
| IMP Inferred from mutant phenotype |
| IPI Inferred from physical interaction |
| HTP Inferred from High Throughput Experiment |
| HDA Inferred from High Throughput Direct Assay |
| HMP Inferred from High Throughput Mutant Phenotype |
| HGI Inferred from High Throughput Genetic Interaction |
| HEP Inferred from High Throughput Expression Pattern |
Mouse Genome Database (MGD), Gene Expression Database (GXD), Mouse Models of Human Cancer database (MMHCdb) (formerly Mouse Tumor Biology (MTB)), Gene Ontology (GO) |
||
|
Citing These Resources Funding Information Warranty Disclaimer, Privacy Notice, Licensing, & Copyright Send questions and comments to User Support. |
last database update 05/05/2026 MGI 6.24 |
|
|
|
||