|
Source |
Alliance of Genome Resources |



| Category | ID | Classification term | Gene | Evidence | Inferred from | Organism | Reference |
|---|---|---|---|---|---|---|---|
| Molecular Function | GO:0140312 | cargo adaptor activity | Ston1 | IDA | Mouse | PMID:26437238 | |
| Molecular Function | GO:0005515 | protein binding | Ston1 | IPI | PR:Q8VHY0 | Mouse | PMID:26437238 |
| Molecular Function | GO:0005515 | protein binding | Ston1 | IPI | PR:Q64727 | Mouse | PMID:26437238 |
| Molecular Function | GO:0005515 | protein binding | Ston1 | IPI | PR:P34056 | Mouse | PMID:26437238 |
| Cellular Component | GO:0031252 | cell leading edge | Ston1 | IDA | Mouse | PMID:26437238 | |
| Cellular Component | GO:0042995 | cell projection | Ston1 | IDA | Mouse | PMID:26437238 | |
| Cellular Component | GO:0005905 | clathrin-coated pit | Ston1 | IDA | Mouse | PMID:26437238 | |
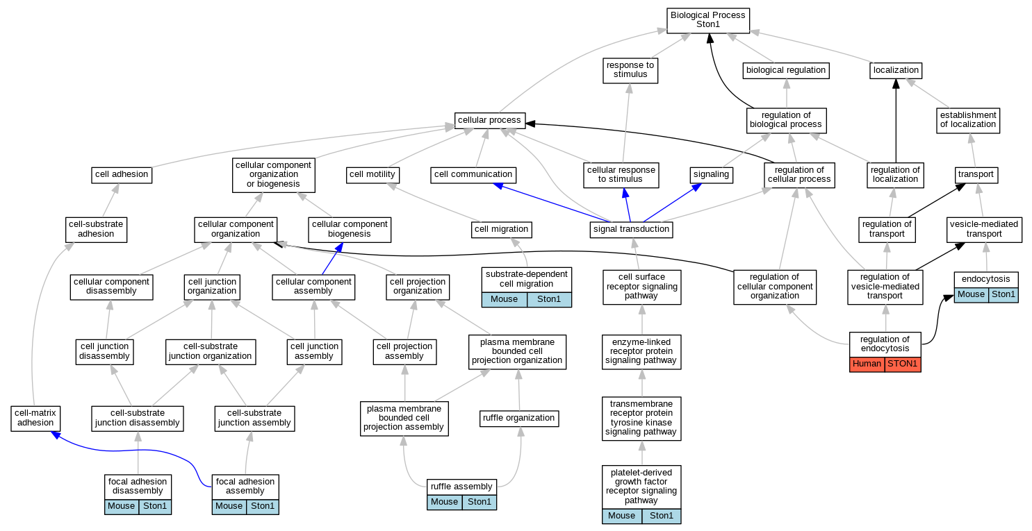
| Biological Process | GO:0006897 | endocytosis | Ston1 | IDA | Mouse | PMID:26437238 | |
| Biological Process | GO:0006897 | endocytosis | Ston1 | IMP | MGI:MGI:5788726 | Mouse | PMID:26437238 |
| Biological Process | GO:0048041 | focal adhesion assembly | Ston1 | IMP | MGI:MGI:5788726 | Mouse | PMID:26437238 |
| Biological Process | GO:0120181 | focal adhesion disassembly | Ston1 | IMP | MGI:MGI:5788726 | Mouse | PMID:26437238 |
| Biological Process | GO:0048008 | platelet-derived growth factor receptor signaling pathway | Ston1 | IMP | MGI:MGI:5788726 | Mouse | PMID:26437238 |
| Biological Process | GO:0030100 | regulation of endocytosis | STON1 | IDA | Human | PMID:11454741 | |
| Biological Process | GO:0097178 | ruffle assembly | Ston1 | IMP | MGI:MGI:5788726 | Mouse | PMID:26437238 |
| Biological Process | GO:0006929 | substrate-dependent cell migration | Ston1 | IMP | MGI:MGI:5788726 | Mouse | PMID:26437238 |
| Biological Process | GO:0006929 | substrate-dependent cell migration | Ston1 | IGI | MGI:MGI:2153093 | Mouse | PMID:26437238 |
| EXP Inferred from experiment |
| IDA Inferred from direct assay |
| IEP Inferred from expression pattern |
| IGI Inferred from genetic interaction |
| IMP Inferred from mutant phenotype |
| IPI Inferred from physical interaction |
| HTP Inferred from High Throughput Experiment |
| HDA Inferred from High Throughput Direct Assay |
| HMP Inferred from High Throughput Mutant Phenotype |
| HGI Inferred from High Throughput Genetic Interaction |
| HEP Inferred from High Throughput Expression Pattern |
Mouse Genome Database (MGD), Gene Expression Database (GXD), Mouse Models of Human Cancer database (MMHCdb) (formerly Mouse Tumor Biology (MTB)), Gene Ontology (GO) |
||
|
Citing These Resources Funding Information Warranty Disclaimer, Privacy Notice, Licensing, & Copyright Send questions and comments to User Support. |
last database update 09/30/2025 MGI 6.24 |
|
|
|
||