|
Source |
Alliance of Genome Resources |



| Category | ID | Classification term | Gene | Evidence | Inferred from | Organism | Reference |
|---|---|---|---|---|---|---|---|
| Molecular Function | GO:0036458 | hepatocyte growth factor binding | SRPX2 | IDA | Human | PMID:22242148 | |
| Molecular Function | GO:0042802 | identical protein binding | SRPX2 | IDA | Human | PMID:24179158 | |
| Molecular Function | GO:0005515 | protein binding | SRPX2 | IPI | UniProtKB:O75173 | Human | PMID:18718938 |
| Molecular Function | GO:0005515 | protein binding | SRPX2 | IPI | UniProtKB:P07858 | Human | PMID:18718938 |
| Molecular Function | GO:0005102 | signaling receptor binding | SRPX2 | IPI | UniProtKB:Q03405 | Human | PMID:18718938 |
| Molecular Function | GO:0005102 | signaling receptor binding | Srpx2 | IPI | UniProtKB:P35456 | Mouse | MGI:MGI:4412425|PMID:19667118 |
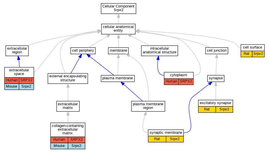
| Cellular Component | GO:0009986 | cell surface | Srpx2 | IDA | Rat | PMID:24179158|RGD:8553698 | |
| Cellular Component | GO:0062023 | collagen-containing extracellular matrix | SRPX2 | HDA | Human | PMID:25037231 | |
| Cellular Component | GO:0062023 | collagen-containing extracellular matrix | Srpx2 | HDA | Mouse | MGI:MGI:6201834|PMID:22159717 | |
| Cellular Component | GO:0005737 | cytoplasm | SRPX2 | IDA | Human | PMID:19065654 | |
| Cellular Component | GO:0005737 | cytoplasm | SRPX2 | IDA | Human | PMID:9864177 | |
| Cellular Component | GO:0060076 | excitatory synapse | Srpx2 | IDA | Rat | PMID:24179158|RGD:8553698 | |
| Cellular Component | GO:0005615 | extracellular space | SRPX2 | IDA | Human | PMID:22242148 | |
| Cellular Component | GO:0005615 | extracellular space | SRPX2 | IDA | Human | PMID:9864177 | |
| Cellular Component | GO:0005615 | extracellular space | Srpx2 | HDA | Mouse | MGI:MGI:5640941|PMID:24006456 | |
| Cellular Component | GO:0097060 | synaptic membrane | Srpx2 | IDA | Rat | PMID:24179158|RGD:8553698 | |
| Biological Process | GO:0048870 | cell motility | SRPX2 | IDA | Human | PMID:19065654 | |
| Biological Process | GO:0098609 | cell-cell adhesion | SRPX2 | IDA | Human | PMID:19065654 | |
| Biological Process | GO:0090050 | positive regulation of cell migration involved in sprouting angiogenesis | Srpx2 | IMP | Mouse | MGI:MGI:4412425|PMID:19667118 | |
| Biological Process | GO:0051965 | positive regulation of synapse assembly | SRPX2 | IDA | Human | PMID:24179158 | |
| Biological Process | GO:0051965 | positive regulation of synapse assembly | Srpx2 | IDA | Rat | PMID:24179158|RGD:8553698 | |
| Biological Process | GO:0042325 | regulation of phosphorylation | SRPX2 | IDA | Human | PMID:19065654 | |
| Biological Process | GO:0071625 | vocalization behavior | Srpx2 | IMP | Mouse | MGI:MGI:5527007|PMID:24179158 |
| EXP Inferred from experiment |
| IDA Inferred from direct assay |
| IEP Inferred from expression pattern |
| IGI Inferred from genetic interaction |
| IMP Inferred from mutant phenotype |
| IPI Inferred from physical interaction |
| HTP Inferred from High Throughput Experiment |
| HDA Inferred from High Throughput Direct Assay |
| HMP Inferred from High Throughput Mutant Phenotype |
| HGI Inferred from High Throughput Genetic Interaction |
| HEP Inferred from High Throughput Expression Pattern |
Mouse Genome Database (MGD), Gene Expression Database (GXD), Mouse Models of Human Cancer database (MMHCdb) (formerly Mouse Tumor Biology (MTB)), Gene Ontology (GO) |
||
|
Citing These Resources Funding Information Warranty Disclaimer, Privacy Notice, Licensing, & Copyright Send questions and comments to User Support. |
last database update 09/30/2025 MGI 6.24 |
|
|
|
||