|
Source |
Alliance of Genome Resources |



| Category | ID | Classification term | Gene | Evidence | Inferred from | Organism | Reference |
|---|---|---|---|---|---|---|---|
| Molecular Function | GO:0008201 | heparin binding | sod3b | IDA | Zfish | PMID:33476796 | |
| Molecular Function | GO:0060090 | molecular adaptor activity | SOD3 | EXP | Human | PMID:19289127 | |
| Molecular Function | GO:0005515 | protein binding | SOD3 | IPI | UniProtKB:Q9UBX5 | Human | PMID:15528465 |
| Molecular Function | GO:0005515 | protein binding | SOD3 | IPI | UniProtKB:Q04656 | Human | PMID:16371425 |
| Molecular Function | GO:0005515 | protein binding | SOD3 | IPI | UniProtKB:O43765 | Human | PMID:25416956 |
| Molecular Function | GO:0005515 | protein binding | SOD3 | IPI | UniProtKB:Q12797-6 | Human | PMID:32296183 |
| Molecular Function | GO:0005515 | protein binding | SOD3 | IPI | UniProtKB:Q96EQ0 | Human | PMID:32296183 |
| Molecular Function | GO:0005515 | protein binding | SOD3 | IPI | UniProtKB:Q9NZI2-2 | Human | PMID:32296183 |
| Molecular Function | GO:0005515 | protein binding | SOD3 | IPI | UniProtKB:Q9UHD9 | Human | PMID:32296183 |
| Molecular Function | GO:0005515 | protein binding | SOD3 | IPI | UniProtKB:Q9UMX0 | Human | PMID:32296183 |
| Molecular Function | GO:0005515 | protein binding | SOD3 | IPI | UniProtKB:Q9Y2W7 | Human | PMID:32296183 |
| Molecular Function | GO:0005515 | protein binding | Sod3 | IPI | PR:Q64430 | Mouse | PMID:16371425 |
| Molecular Function | GO:0004784 | superoxide dismutase activity | Sod3 | IDA | Mouse | PMID:16371425 | |
| Molecular Function | GO:0004784 | superoxide dismutase activity | Sod3 | IDA | Rat | PMID:8643556|RGD:730025 | |
| Molecular Function | GO:0004784 | superoxide dismutase activity | sod3a | IDA | Zfish | PMID:33476796 | |
| Molecular Function | GO:0004784 | superoxide dismutase activity | sod3b | IDA | Zfish | PMID:33476796 | |
| Cellular Component | GO:0062023 | collagen-containing extracellular matrix | SOD3 | HDA | Human | PMID:20551380 | |
| Cellular Component | GO:0062023 | collagen-containing extracellular matrix | SOD3 | HDA | Human | PMID:27559042 | |
| Cellular Component | GO:0062023 | collagen-containing extracellular matrix | SOD3 | IDA | Human | PMID:9699963 | |
| Cellular Component | GO:0062023 | collagen-containing extracellular matrix | Sod3 | IDA | Mouse | MGI:MGI:3610795|PMID:15528465 | |
| Cellular Component | GO:0062023 | collagen-containing extracellular matrix | Sod3 | IDA | Rat | PMID:16372329|RGD:1581086 | |
| Cellular Component | GO:0005737 | cytoplasm | Sod3 | IDA | Rat | PMID:16372329|RGD:1581086 | |
| Cellular Component | GO:0070062 | extracellular exosome | SOD3 | HDA | Human | PMID:23533145 | |
| Cellular Component | GO:0005576 | extracellular region | SOD3 | HDA | Human | PMID:27068509 | |
| Cellular Component | GO:0005615 | extracellular space | SOD3 | HDA | Human | PMID:20551380 | |
| Cellular Component | GO:0005615 | extracellular space | Sod3 | HDA | Mouse | MGI:MGI:5640941|PMID:24006456 | |
| Cellular Component | GO:0005615 | extracellular space | Sod3 | IDA | Mouse | PMID:15016652 | |
| Cellular Component | GO:0005615 | extracellular space | Sod3 | IDA | Rat | PMID:8643556|RGD:730025 | |
| Cellular Component | GO:0005634 | nucleus | Sod3 | IDA | Rat | PMID:16372329|RGD:1581086 | |
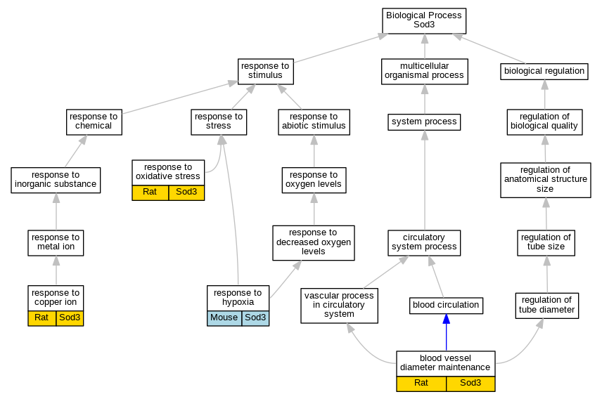
| Biological Process | GO:0097746 | blood vessel diameter maintenance | Sod3 | IMP | Rat | PMID:24322611|RGD:38548929 | |
| Biological Process | GO:0046688 | response to copper ion | Sod3 | IMP | Rat | PMID:16081273|RGD:1581097 | |
| Biological Process | GO:0001666 | response to hypoxia | Sod3 | IMP | MGI:MGI:2652386 | Mouse | PMID:15016652 |
| Biological Process | GO:0006979 | response to oxidative stress | Sod3 | IEP | Rat | PMID:15485085|RGD:1581091 |
| EXP Inferred from experiment |
| IDA Inferred from direct assay |
| IEP Inferred from expression pattern |
| IGI Inferred from genetic interaction |
| IMP Inferred from mutant phenotype |
| IPI Inferred from physical interaction |
| HTP Inferred from High Throughput Experiment |
| HDA Inferred from High Throughput Direct Assay |
| HMP Inferred from High Throughput Mutant Phenotype |
| HGI Inferred from High Throughput Genetic Interaction |
| HEP Inferred from High Throughput Expression Pattern |
Mouse Genome Database (MGD), Gene Expression Database (GXD), Mouse Models of Human Cancer database (MMHCdb) (formerly Mouse Tumor Biology (MTB)), Gene Ontology (GO) |
||
|
Citing These Resources Funding Information Warranty Disclaimer, Privacy Notice, Licensing, & Copyright Send questions and comments to User Support. |
last database update 12/30/2025 MGI 6.24 |
|
|
|
||