|
Source |
Alliance of Genome Resources |



| Category | ID | Classification term | Gene | Evidence | Inferred from | Organism | Reference |
|---|---|---|---|---|---|---|---|
| Molecular Function | GO:0015187 | glycine transmembrane transporter activity | Slc6a9 | IMP | Mouse | MGI:MGI:6450351|PMID:28495915 | |
| Molecular Function | GO:0015187 | glycine transmembrane transporter activity | Slc6a9 | IMP | Mouse | MGI:MGI:3044468|PMID:15159536 | |
| Molecular Function | GO:0015187 | glycine transmembrane transporter activity | Slc6a9 | IDA | Mouse | PMID:1618338 | |
| Molecular Function | GO:0015187 | glycine transmembrane transporter activity | Slc6a9 | IDA | Rat | PMID:12091465|RGD:30309946 | |
| Molecular Function | GO:0015187 | glycine transmembrane transporter activity | slc6a9 | IDA | Zfish | PMID:16014722 | |
| Molecular Function | GO:0015375 | glycine:sodium symporter activity | Slc6a9 | IDA | Mouse | MGI:MGI:49905|PMID:1618338 | |
| Molecular Function | GO:0015375 | glycine:sodium symporter activity | Slc6a9 | IDA | Rat | PMID:1534013|RGD:632882 | |
| Molecular Function | GO:0015375 | glycine:sodium symporter activity | Slc6a9 | IDA | Rat | PMID:16181645|RGD:151665718 | |
| Molecular Function | GO:0005515 | protein binding | Slc6a9 | IPI | UniProtKB:Q62824 | Rat | PMID:16181645|RGD:151665718 |
| Molecular Function | GO:0005515 | protein binding | Slc6a9 | IPI | UniProtKB:Q62825 | Rat | PMID:16181645|RGD:151665718 |
| Molecular Function | GO:0005515 | protein binding | Slc6a9 | IPI | UniProtKB:Q9NV70 | Rat | PMID:16181645|RGD:151665718 |
| Molecular Function | GO:0005515 | protein binding | Slc6a9 | IPI | UniProtKB:P31016 | Rat | PMID:16271045|RGD:8554710 |
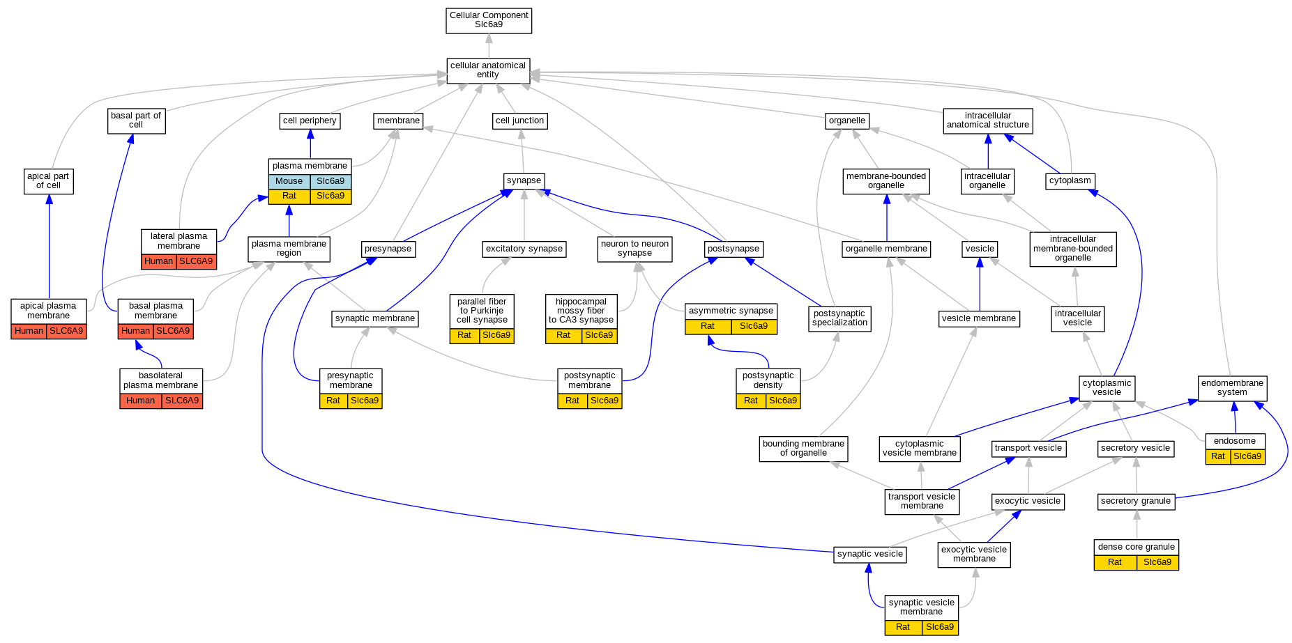
| Cellular Component | GO:0016324 | apical plasma membrane | SLC6A9 | IDA | Human | PMID:11159884 | |
| Cellular Component | GO:0032279 | asymmetric synapse | Slc6a9 | IDA | Rat | PMID:15749988|RGD:13702293 | |
| Cellular Component | GO:0009925 | basal plasma membrane | SLC6A9 | IDA | Human | PMID:11159884 | |
| Cellular Component | GO:0016323 | basolateral plasma membrane | SLC6A9 | IDA | Human | PMID:11159884 | |
| Cellular Component | GO:0031045 | dense core granule | Slc6a9 | IDA | Rat | PMID:12091465|RGD:30309946 | |
| Cellular Component | GO:0005768 | endosome | Slc6a9 | IDA | Rat | PMID:12091465|RGD:30309946 | |
| Cellular Component | GO:0098686 | hippocampal mossy fiber to CA3 synapse | Slc6a9 | IDA | Rat | PMID:15749988|RGD:13702293 | |
| Cellular Component | GO:0016328 | lateral plasma membrane | SLC6A9 | IDA | Human | PMID:11159884 | |
| Cellular Component | GO:0098688 | parallel fiber to Purkinje cell synapse | Slc6a9 | IDA | Rat | PMID:15749988|RGD:13702293 | |
| Cellular Component | GO:0005886 | plasma membrane | Slc6a9 | IDA | Mouse | PMID:17724084 | |
| Cellular Component | GO:0005886 | plasma membrane | Slc6a9 | IDA | Rat | PMID:16181645|RGD:151665718 | |
| Cellular Component | GO:0005886 | plasma membrane | Slc6a9 | IDA | Rat | PMID:12091465|RGD:30309946 | |
| Cellular Component | GO:0014069 | postsynaptic density | Slc6a9 | IDA | Rat | PMID:15749988|RGD:13702293 | |
| Cellular Component | GO:0045211 | postsynaptic membrane | Slc6a9 | IDA | Rat | PMID:15749988|RGD:13702293 | |
| Cellular Component | GO:0042734 | presynaptic membrane | Slc6a9 | IDA | Rat | PMID:15749988|RGD:13702293 | |
| Cellular Component | GO:0030672 | synaptic vesicle membrane | Slc6a9 | IDA | Rat | PMID:24036061|RGD:13702299 | |
| Biological Process | GO:1903804 | glycine import across plasma membrane | Slc6a9 | IMP | Mouse | MGI:MGI:6450351|PMID:28495915 | |
| Biological Process | GO:1903804 | glycine import across plasma membrane | Slc6a9 | IDA | Rat | PMID:12091465|RGD:30309946 | |
| Biological Process | GO:0061537 | glycine secretion, neurotransmission | Slc6a9 | IMP | Mouse | PMID:22988142 | |
| Biological Process | GO:0015816 | glycine transport | Slc6a9 | IMP | Mouse | MGI:MGI:2680877|PMID:14622582 | |
| Biological Process | GO:0015816 | glycine transport | Slc6a9 | IMP | Mouse | MGI:MGI:3044468|PMID:15159536 | |
| Biological Process | GO:0015816 | glycine transport | Slc6a9 | IDA | Mouse | PMID:1618338 | |
| Biological Process | GO:0015816 | glycine transport | slc6a9 | IMP | ZFIN:ZDB-GENO-980202-1422 | Zfish | PMID:16014722 |
| Biological Process | GO:0060080 | inhibitory postsynaptic potential | slc6a9 | IMP | ZFIN:ZDB-GENO-980202-1035 | Zfish | PMID:18715895 |
| Biological Process | GO:0007626 | locomotory behavior | slc6a9 | IMP | ZFIN:ZDB-MRPHLNO-050805-1 | Zfish | PMID:16014722 |
| Biological Process | GO:1904782 | negative regulation of NMDA glutamate receptor activity | Slc6a9 | IMP | Mouse | MGI:MGI:3044468|PMID:15159536 | |
| Biological Process | GO:0001504 | neurotransmitter uptake | Slc6a9 | IDA | Mouse | PMID:1618338 | |
| Biological Process | GO:0001504 | neurotransmitter uptake | Slc6a9 | IMP | Mouse | PMID:1618338 | |
| Biological Process | GO:0070455 | positive regulation of heme biosynthetic process | Slc6a9 | IMP | Mouse | MGI:MGI:6450351|PMID:28495915 | |
| Biological Process | GO:0046985 | positive regulation of hemoglobin biosynthetic process | Slc6a9 | IMP | Mouse | MGI:MGI:6450351|PMID:28495915 | |
| Biological Process | GO:0060092 | regulation of synaptic transmission, glycinergic | Slc6a9 | IMP | Mouse | MGI:MGI:2680877|PMID:14622582 | |
| Biological Process | GO:0060092 | regulation of synaptic transmission, glycinergic | slc6a9 | IMP | ZFIN:ZDB-GENO-980202-1035 | Zfish | PMID:18715895 |
| EXP Inferred from experiment |
| IDA Inferred from direct assay |
| IEP Inferred from expression pattern |
| IGI Inferred from genetic interaction |
| IMP Inferred from mutant phenotype |
| IPI Inferred from physical interaction |
| HTP Inferred from High Throughput Experiment |
| HDA Inferred from High Throughput Direct Assay |
| HMP Inferred from High Throughput Mutant Phenotype |
| HGI Inferred from High Throughput Genetic Interaction |
| HEP Inferred from High Throughput Expression Pattern |
Mouse Genome Database (MGD), Gene Expression Database (GXD), Mouse Models of Human Cancer database (MMHCdb) (formerly Mouse Tumor Biology (MTB)), Gene Ontology (GO) |
||
|
Citing These Resources Funding Information Warranty Disclaimer, Privacy Notice, Licensing, & Copyright Send questions and comments to User Support. |
last database update 09/30/2025 MGI 6.24 |
|
|
|
||