|
Source |
Alliance of Genome Resources |



| Category | ID | Classification term | Gene | Evidence | Inferred from | Organism | Reference |
|---|---|---|---|---|---|---|---|
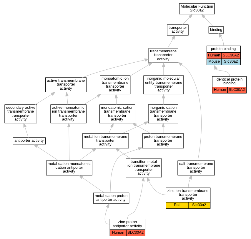
| Molecular Function | GO:0042802 | identical protein binding | SLC30A2 | IDA | Human | PMID:22733820 | |
| Molecular Function | GO:0042802 | identical protein binding | SLC30A2 | IPI | UniProtKB:Q9BRI3 | Human | PMID:25657003 |
| Molecular Function | GO:0005515 | protein binding | SLC30A2 | IPI | UniProtKB:P13236 | Human | PMID:25416956 |
| Molecular Function | GO:0005515 | protein binding | SLC30A2 | IPI | UniProtKB:P15151 | Human | PMID:25416956 |
| Molecular Function | GO:0005515 | protein binding | SLC30A2 | IPI | UniProtKB:Q08AM2 | Human | PMID:25416956 |
| Molecular Function | GO:0005515 | protein binding | SLC30A2 | IPI | UniProtKB:Q8N6L0 | Human | PMID:25416956 |
| Molecular Function | GO:0005515 | protein binding | SLC30A2 | IPI | UniProtKB:Q8NHW4 | Human | PMID:25416956 |
| Molecular Function | GO:0005515 | protein binding | SLC30A2 | IPI | UniProtKB:Q9BZ11-2 | Human | PMID:25416956 |
| Molecular Function | GO:0005515 | protein binding | SLC30A2 | IPI | UniProtKB:Q9NP84 | Human | PMID:25416956 |
| Molecular Function | GO:0005515 | protein binding | SLC30A2 | IPI | UniProtKB:O14863 | Human | PMID:25657003 |
| Molecular Function | GO:0005515 | protein binding | SLC30A2 | IPI | UniProtKB:Q99726 | Human | PMID:25657003 |
| Molecular Function | GO:0005515 | protein binding | SLC30A2 | IPI | UniProtKB:Q9Y6M5 | Human | PMID:25657003 |
| Molecular Function | GO:0005515 | protein binding | SLC30A2 | IPI | UniProtKB:O54774 | Human | PMID:25808614 |
| Molecular Function | GO:0005515 | protein binding | SLC30A2 | IPI | UniProtKB:O43889-2 | Human | PMID:25910212 |
| Molecular Function | GO:0005515 | protein binding | SLC30A2 | IPI | UniProtKB:Q6FG55 | Human | PMID:25910212 |
| Molecular Function | GO:0005515 | protein binding | SLC30A2 | IPI | UniProtKB:Q8N6L0 | Human | PMID:25910212 |
| Molecular Function | GO:0005515 | protein binding | SLC30A2 | IPI | UniProtKB:Q6XR72 | Human | PMID:26728129 |
| Molecular Function | GO:0005515 | protein binding | SLC30A2 | IPI | UniProtKB:Q99376 | Human | PMID:26728129 |
| Molecular Function | GO:0005515 | protein binding | SLC30A2 | IPI | UniProtKB:Q99726 | Human | PMID:26728129 |
| Molecular Function | GO:0005515 | protein binding | SLC30A2 | IPI | UniProtKB:A0A0S2Z5R8 | Human | PMID:26871637 |
| Molecular Function | GO:0005515 | protein binding | SLC30A2 | IPI | UniProtKB:E9PK97 | Human | PMID:26871637 |
| Molecular Function | GO:0005515 | protein binding | SLC30A2 | IPI | UniProtKB:P13236 | Human | PMID:31515488 |
| Molecular Function | GO:0005515 | protein binding | SLC30A2 | IPI | UniProtKB:P15151 | Human | PMID:31515488 |
| Molecular Function | GO:0005515 | protein binding | SLC30A2 | IPI | UniProtKB:Q9NP84 | Human | PMID:31515488 |
| Molecular Function | GO:0005515 | protein binding | SLC30A2 | IPI | UniProtKB:A5PKU2 | Human | PMID:32296183 |
| Molecular Function | GO:0005515 | protein binding | SLC30A2 | IPI | UniProtKB:A6NKB5-5 | Human | PMID:32296183 |
| Molecular Function | GO:0005515 | protein binding | SLC30A2 | IPI | UniProtKB:O00559 | Human | PMID:32296183 |
| Molecular Function | GO:0005515 | protein binding | SLC30A2 | IPI | UniProtKB:O14569 | Human | PMID:32296183 |
| Molecular Function | GO:0005515 | protein binding | SLC30A2 | IPI | UniProtKB:O15529 | Human | PMID:32296183 |
| Molecular Function | GO:0005515 | protein binding | SLC30A2 | IPI | UniProtKB:O15552 | Human | PMID:32296183 |
| Molecular Function | GO:0005515 | protein binding | SLC30A2 | IPI | UniProtKB:O15554 | Human | PMID:32296183 |
| Molecular Function | GO:0005515 | protein binding | SLC30A2 | IPI | UniProtKB:O95377 | Human | PMID:32296183 |
| Molecular Function | GO:0005515 | protein binding | SLC30A2 | IPI | UniProtKB:O95870 | Human | PMID:32296183 |
| Molecular Function | GO:0005515 | protein binding | SLC30A2 | IPI | UniProtKB:P01374 | Human | PMID:32296183 |
| Molecular Function | GO:0005515 | protein binding | SLC30A2 | IPI | UniProtKB:P11912 | Human | PMID:32296183 |
| Molecular Function | GO:0005515 | protein binding | SLC30A2 | IPI | UniProtKB:P13236 | Human | PMID:32296183 |
| Molecular Function | GO:0005515 | protein binding | SLC30A2 | IPI | UniProtKB:P14151-2 | Human | PMID:32296183 |
| Molecular Function | GO:0005515 | protein binding | SLC30A2 | IPI | UniProtKB:P14324 | Human | PMID:32296183 |
| Molecular Function | GO:0005515 | protein binding | SLC30A2 | IPI | UniProtKB:P15151 | Human | PMID:32296183 |
| Molecular Function | GO:0005515 | protein binding | SLC30A2 | IPI | UniProtKB:P16278 | Human | PMID:32296183 |
| Molecular Function | GO:0005515 | protein binding | SLC30A2 | IPI | UniProtKB:P25942 | Human | PMID:32296183 |
| Molecular Function | GO:0005515 | protein binding | SLC30A2 | IPI | UniProtKB:P29033 | Human | PMID:32296183 |
| Molecular Function | GO:0005515 | protein binding | SLC30A2 | IPI | UniProtKB:P30825 | Human | PMID:32296183 |
| Molecular Function | GO:0005515 | protein binding | SLC30A2 | IPI | UniProtKB:P34910-2 | Human | PMID:32296183 |
| Molecular Function | GO:0005515 | protein binding | SLC30A2 | IPI | UniProtKB:P35372-10 | Human | PMID:32296183 |
| Molecular Function | GO:0005515 | protein binding | SLC30A2 | IPI | UniProtKB:P36382 | Human | PMID:32296183 |
| Molecular Function | GO:0005515 | protein binding | SLC30A2 | IPI | UniProtKB:P41181 | Human | PMID:32296183 |
| Molecular Function | GO:0005515 | protein binding | SLC30A2 | IPI | UniProtKB:P54219-3 | Human | PMID:32296183 |
| Molecular Function | GO:0005515 | protein binding | SLC30A2 | IPI | UniProtKB:P54852 | Human | PMID:32296183 |
| Molecular Function | GO:0005515 | protein binding | SLC30A2 | IPI | UniProtKB:Q04756 | Human | PMID:32296183 |
| Molecular Function | GO:0005515 | protein binding | SLC30A2 | IPI | UniProtKB:Q08AM2 | Human | PMID:32296183 |
| Molecular Function | GO:0005515 | protein binding | SLC30A2 | IPI | UniProtKB:Q12999 | Human | PMID:32296183 |
| Molecular Function | GO:0005515 | protein binding | SLC30A2 | IPI | UniProtKB:Q13520 | Human | PMID:32296183 |
| Molecular Function | GO:0005515 | protein binding | SLC30A2 | IPI | UniProtKB:Q13651 | Human | PMID:32296183 |
| Molecular Function | GO:0005515 | protein binding | SLC30A2 | IPI | UniProtKB:Q14802-3 | Human | PMID:32296183 |
| Molecular Function | GO:0005515 | protein binding | SLC30A2 | IPI | UniProtKB:Q3KNW5 | Human | PMID:32296183 |
| Molecular Function | GO:0005515 | protein binding | SLC30A2 | IPI | UniProtKB:Q4KMG9 | Human | PMID:32296183 |
| Molecular Function | GO:0005515 | protein binding | SLC30A2 | IPI | UniProtKB:Q59EV6 | Human | PMID:32296183 |
| Molecular Function | GO:0005515 | protein binding | SLC30A2 | IPI | UniProtKB:Q5J8X5 | Human | PMID:32296183 |
| Molecular Function | GO:0005515 | protein binding | SLC30A2 | IPI | UniProtKB:Q6IBD0 | Human | PMID:32296183 |
| Molecular Function | GO:0005515 | protein binding | SLC30A2 | IPI | UniProtKB:Q6UWT4 | Human | PMID:32296183 |
| Molecular Function | GO:0005515 | protein binding | SLC30A2 | IPI | UniProtKB:Q6UX40 | Human | PMID:32296183 |
| Molecular Function | GO:0005515 | protein binding | SLC30A2 | IPI | UniProtKB:Q6ZVE7 | Human | PMID:32296183 |
| Molecular Function | GO:0005515 | protein binding | SLC30A2 | IPI | UniProtKB:Q7Z7G2 | Human | PMID:32296183 |
| Molecular Function | GO:0005515 | protein binding | SLC30A2 | IPI | UniProtKB:Q8IXM6 | Human | PMID:32296183 |
| Molecular Function | GO:0005515 | protein binding | SLC30A2 | IPI | UniProtKB:Q8N2M4 | Human | PMID:32296183 |
| Molecular Function | GO:0005515 | protein binding | SLC30A2 | IPI | UniProtKB:Q8N3T1 | Human | PMID:32296183 |
| Molecular Function | GO:0005515 | protein binding | SLC30A2 | IPI | UniProtKB:Q8N6L0 | Human | PMID:32296183 |
| Molecular Function | GO:0005515 | protein binding | SLC30A2 | IPI | UniProtKB:Q8N6U8 | Human | PMID:32296183 |
| Molecular Function | GO:0005515 | protein binding | SLC30A2 | IPI | UniProtKB:Q8TBJ4 | Human | PMID:32296183 |
| Molecular Function | GO:0005515 | protein binding | SLC30A2 | IPI | UniProtKB:Q8TBP5 | Human | PMID:32296183 |
| Molecular Function | GO:0005515 | protein binding | SLC30A2 | IPI | UniProtKB:Q8WWF3 | Human | PMID:32296183 |
| Molecular Function | GO:0005515 | protein binding | SLC30A2 | IPI | UniProtKB:Q96CE8 | Human | PMID:32296183 |
| Molecular Function | GO:0005515 | protein binding | SLC30A2 | IPI | UniProtKB:Q96IW7 | Human | PMID:32296183 |
| Molecular Function | GO:0005515 | protein binding | SLC30A2 | IPI | UniProtKB:Q9BWQ6 | Human | PMID:32296183 |
| Molecular Function | GO:0005515 | protein binding | SLC30A2 | IPI | UniProtKB:Q9H0Q3 | Human | PMID:32296183 |
| Molecular Function | GO:0005515 | protein binding | SLC30A2 | IPI | UniProtKB:Q9H2L4 | Human | PMID:32296183 |
| Molecular Function | GO:0005515 | protein binding | SLC30A2 | IPI | UniProtKB:Q9HD20-3 | Human | PMID:32296183 |
| Molecular Function | GO:0005515 | protein binding | SLC30A2 | IPI | UniProtKB:Q9NP84 | Human | PMID:32296183 |
| Molecular Function | GO:0005515 | protein binding | SLC30A2 | IPI | UniProtKB:Q9NP94 | Human | PMID:32296183 |
| Molecular Function | GO:0005515 | protein binding | SLC30A2 | IPI | UniProtKB:Q9NVC3 | Human | PMID:32296183 |
| Molecular Function | GO:0005515 | protein binding | SLC30A2 | IPI | UniProtKB:Q9NYW4 | Human | PMID:32296183 |
| Molecular Function | GO:0005515 | protein binding | SLC30A2 | IPI | UniProtKB:Q9NZD1 | Human | PMID:32296183 |
| Molecular Function | GO:0005515 | protein binding | SLC30A2 | IPI | UniProtKB:Q9UHI5 | Human | PMID:32296183 |
| Molecular Function | GO:0005515 | protein binding | SLC30A2 | IPI | UniProtKB:Q9Y375 | Human | PMID:32296183 |
| Molecular Function | GO:0005515 | protein binding | SLC30A2 | IPI | UniProtKB:Q9Y5Y7 | Human | PMID:32296183 |
| Molecular Function | GO:0005515 | protein binding | SLC30A2 | IPI | UniProtKB:Q9Y624 | Human | PMID:32296183 |
| Molecular Function | GO:0005515 | protein binding | Slc30a2 | IPI | UniProtKB:Q3UVU3 | Mouse | MGI:MGI:5897529|PMID:26728129 |
| Molecular Function | GO:0005385 | zinc ion transmembrane transporter activity | Slc30a2 | IDA | Rat | PMID:8617223|RGD:730024 | |
| Molecular Function | GO:0140826 | zinc:proton antiporter activity | SLC30A2 | IDA | Human | PMID:30893306 | |
| Cellular Component | GO:0005737 | cytoplasm | SLC30A2 | IDA | Human | PMID:17349999 | |
| Cellular Component | GO:0031410 | cytoplasmic vesicle | Slc30a2 | IDA | Rat | PMID:8617223|RGD:730024 | |
| Cellular Component | GO:0043231 | intracellular membrane-bounded organelle | SLC30A2 | IDA | Human | GO_REF:0000052 | |
| Cellular Component | GO:0005770 | late endosome | SLC30A2 | IDA | Human | PMID:17349999 | |
| Cellular Component | GO:0005765 | lysosomal membrane | SLC30A2 | HDA | Human | PMID:17897319 | |
| Cellular Component | GO:0005765 | lysosomal membrane | SLC30A2 | IDA | Human | PMID:25808614 | |
| Cellular Component | GO:0005765 | lysosomal membrane | SLC30A2 | IDA | Human | PMID:30893306 | |
| Cellular Component | GO:0005743 | mitochondrial inner membrane | SLC30A2 | IDA | Human | PMID:21289295 | |
| Cellular Component | GO:0005743 | mitochondrial inner membrane | Slc30a2 | IDA | Mouse | MGI:MGI:7339315|PMID:21289295 | |
| Cellular Component | GO:0042589 | zymogen granule membrane | Slc30a2 | IDA | Mouse | MGI:MGI:7339316|PMID:20133611 | |
| Biological Process | GO:0006882 | intracellular zinc ion homeostasis | Slc30a2 | IMP | Rat | PMID:20133611|RGD:155230688 | |
| Biological Process | GO:0061090 | positive regulation of sequestering of zinc ion | SLC30A2 | IDA | Human | PMID:17349999 | |
| Biological Process | GO:0140916 | zinc ion import into lysosome | SLC30A2 | IMP | Human | PMID:25808614 | |
| Biological Process | GO:0140917 | zinc ion import into mitochondrion | Slc30a2 | IDA | Mouse | MGI:MGI:7339315|PMID:21289295 | |
| Biological Process | GO:0062111 | zinc ion import into organelle | SLC30A2 | IDA | Human | PMID:21289295 | |
| Biological Process | GO:0062111 | zinc ion import into organelle | SLC30A2 | IMP | Human | PMID:22733820 | |
| Biological Process | GO:0062111 | zinc ion import into organelle | SLC30A2 | IDA | Human | PMID:30893306 | |
| Biological Process | GO:0140915 | zinc ion import into zymogen granule | Slc30a2 | IMP | Rat | PMID:20133611|RGD:155230688 | |
| Biological Process | GO:0006829 | zinc ion transport | Slc30a2 | IDA | Rat | PMID:8617223|RGD:730024 |
| EXP Inferred from experiment |
| IDA Inferred from direct assay |
| IEP Inferred from expression pattern |
| IGI Inferred from genetic interaction |
| IMP Inferred from mutant phenotype |
| IPI Inferred from physical interaction |
| HTP Inferred from High Throughput Experiment |
| HDA Inferred from High Throughput Direct Assay |
| HMP Inferred from High Throughput Mutant Phenotype |
| HGI Inferred from High Throughput Genetic Interaction |
| HEP Inferred from High Throughput Expression Pattern |
Mouse Genome Database (MGD), Gene Expression Database (GXD), Mouse Models of Human Cancer database (MMHCdb) (formerly Mouse Tumor Biology (MTB)), Gene Ontology (GO) |
||
|
Citing These Resources Funding Information Warranty Disclaimer, Privacy Notice, Licensing, & Copyright Send questions and comments to User Support. |
last database update 04/14/2026 MGI 6.24 |
|
|
|
||