|
Source |
Alliance of Genome Resources |



| Category | ID | Classification term | Gene | Evidence | Inferred from | Organism | Reference |
|---|---|---|---|---|---|---|---|
| Molecular Function | GO:0015172 | acidic amino acid transmembrane transporter activity | Slc1a3 | IMP | Mouse | MGI:MGI:5897520|PMID:28032905 | |
| Molecular Function | GO:0016597 | amino acid binding | Slc1a3 | IDA | Mouse | PMID:7903437 | |
| Molecular Function | GO:0016595 | glutamate binding | Slc1a3 | IDA | Mouse | PMID:7903437 | |
| Molecular Function | GO:0015501 | glutamate:sodium symporter activity | SLC1A3 | IDA | Human | PMID:20477940 | |
| Molecular Function | GO:0015501 | glutamate:sodium symporter activity | SLC1A3 | IMP | Human | PMID:8123008 | |
| Molecular Function | GO:0015501 | glutamate:sodium symporter activity | Slc1a3 | IMP | Rat | PMID:1279699|RGD:70007 | |
| Molecular Function | GO:0005314 | high-affinity L-glutamate transmembrane transporter activity | SLC1A3 | IDA | Human | PMID:26690923 | |
| Molecular Function | GO:0005314 | high-affinity L-glutamate transmembrane transporter activity | SLC1A3 | IMP | Human | PMID:28032905 | |
| Molecular Function | GO:0005314 | high-affinity L-glutamate transmembrane transporter activity | SLC1A3 | IMP | Human | PMID:8123008 | |
| Molecular Function | GO:0005314 | high-affinity L-glutamate transmembrane transporter activity | Slc1a3 | IDA | Mouse | PMID:14723703 | |
| Molecular Function | GO:0005314 | high-affinity L-glutamate transmembrane transporter activity | Slc1a3 | IDA | Mouse | PMID:7903437 | |
| Molecular Function | GO:0005314 | high-affinity L-glutamate transmembrane transporter activity | Slc1a3 | IMP | MGI:MGI:1931872 | Mouse | PMID:15390100 |
| Molecular Function | GO:0005314 | high-affinity L-glutamate transmembrane transporter activity | Slc1a3 | IMP | Rat | PMID:10899959|RGD:1642938 | |
| Molecular Function | GO:0005314 | high-affinity L-glutamate transmembrane transporter activity | Slc1a3 | IMP | Rat | PMID:1279699|RGD:70007 | |
| Molecular Function | GO:0005313 | L-glutamate transmembrane transporter activity | SLC1A3 | IDA | Human | PMID:7521911 | |
| Molecular Function | GO:0005313 | L-glutamate transmembrane transporter activity | Slc1a3 | IDA | Rat | PMID:15242733|RGD:1642939 | |
| Molecular Function | GO:0005515 | protein binding | SLC1A3 | IPI | UniProtKB:A0PK00 | Human | PMID:32296183 |
| Molecular Function | GO:0005515 | protein binding | SLC1A3 | IPI | UniProtKB:O14880 | Human | PMID:32296183 |
| Molecular Function | GO:0005515 | protein binding | SLC1A3 | IPI | UniProtKB:Q5BJH2-2 | Human | PMID:32296183 |
| Molecular Function | GO:0005515 | protein binding | SLC1A3 | IPI | UniProtKB:Q8WVV5 | Human | PMID:32296183 |
| Molecular Function | GO:0005515 | protein binding | Slc1a3 | IPI | PR:P42208 | Mouse | PMID:14723703 |
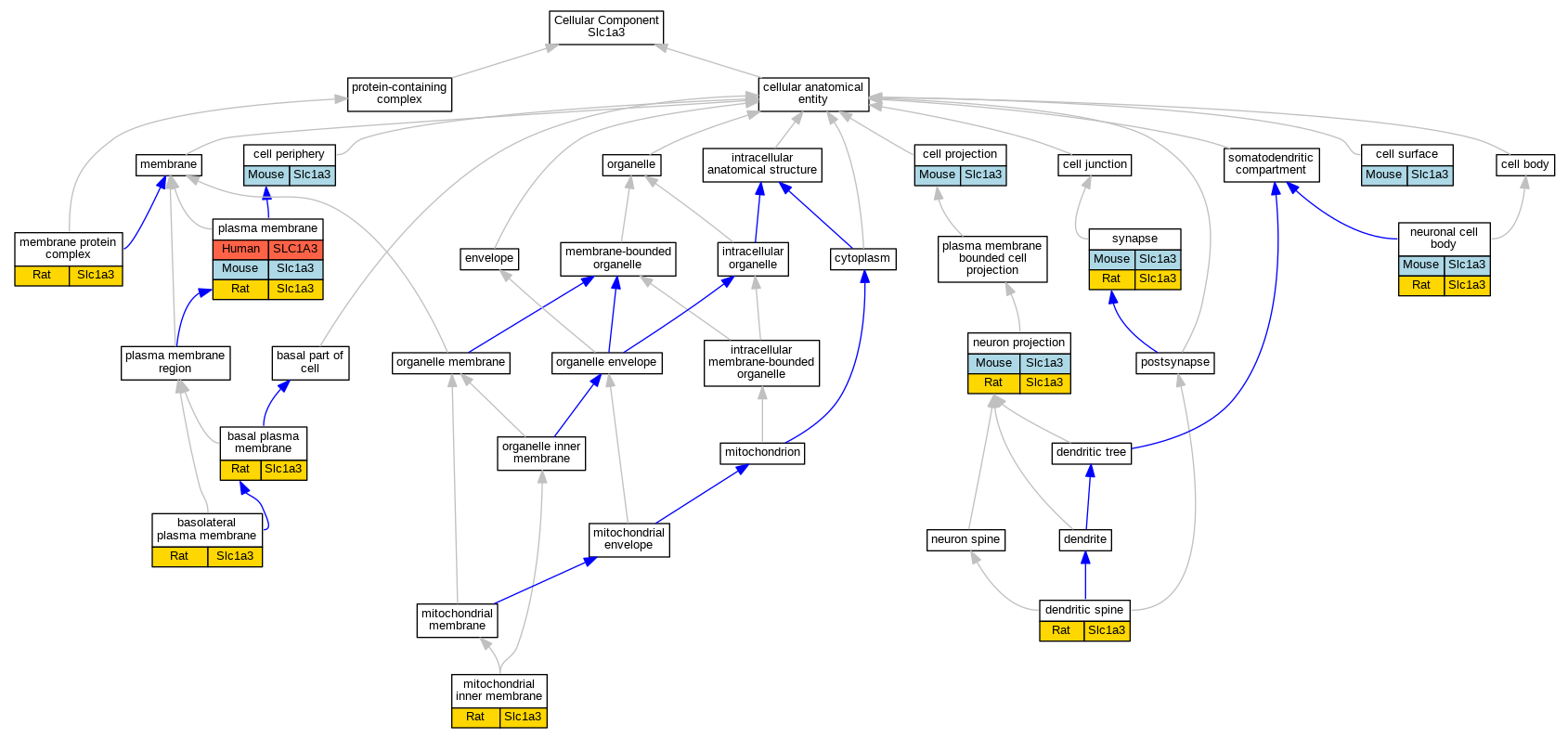
| Cellular Component | GO:0009925 | basal plasma membrane | Slc1a3 | IDA | Rat | PMID:26133720|RGD:11054956 | |
| Cellular Component | GO:0016323 | basolateral plasma membrane | Slc1a3 | IDA | Rat | PMID:9219972|RGD:2301545 | |
| Cellular Component | GO:0071944 | cell periphery | Slc1a3 | IDA | Mouse | PMID:20531390 | |
| Cellular Component | GO:0042995 | cell projection | Slc1a3 | IDA | Mouse | PMID:12971893 | |
| Cellular Component | GO:0042995 | cell projection | Slc1a3 | IDA | Mouse | PMID:15965470 | |
| Cellular Component | GO:0042995 | cell projection | Slc1a3 | IDA | Mouse | PMID:14723703 | |
| Cellular Component | GO:0042995 | cell projection | Slc1a3 | IDA | Mouse | PMID:9671661 | |
| Cellular Component | GO:0009986 | cell surface | Slc1a3 | IDA | Mouse | PMID:14723703 | |
| Cellular Component | GO:0043197 | dendritic spine | Slc1a3 | IDA | Rat | PMID:11950769|RGD:727361 | |
| Cellular Component | GO:0098796 | membrane protein complex | Slc1a3 | IDA | Rat | PMID:9334410|RGD:21201252 | |
| Cellular Component | GO:0005743 | mitochondrial inner membrane | Slc1a3 | IDA | Rat | PMID:15242733|RGD:1642939 | |
| Cellular Component | GO:0043005 | neuron projection | Slc1a3 | IDA | Mouse | PMID:20531390 | |
| Cellular Component | GO:0043005 | neuron projection | Slc1a3 | IDA | Rat | PMID:9786982|RGD:1642937 | |
| Cellular Component | GO:0043005 | neuron projection | Slc1a3 | IDA | Rat | PMID:26133720|RGD:11054956 | |
| Cellular Component | GO:0043025 | neuronal cell body | Slc1a3 | IDA | Mouse | PMID:11133151 | |
| Cellular Component | GO:0043025 | neuronal cell body | Slc1a3 | IDA | Mouse | PMID:15965470 | |
| Cellular Component | GO:0043025 | neuronal cell body | Slc1a3 | IDA | Mouse | PMID:12971893 | |
| Cellular Component | GO:0043025 | neuronal cell body | Slc1a3 | IDA | Mouse | PMID:9364068 | |
| Cellular Component | GO:0043025 | neuronal cell body | Slc1a3 | IDA | Rat | PMID:26133720|RGD:11054956 | |
| Cellular Component | GO:0005886 | plasma membrane | SLC1A3 | IMP | Human | PMID:26690923 | |
| Cellular Component | GO:0005886 | plasma membrane | SLC1A3 | IMP | Human | PMID:28032905 | |
| Cellular Component | GO:0005886 | plasma membrane | SLC1A3 | IMP | Human | PMID:8123008 | |
| Cellular Component | GO:0005886 | plasma membrane | Slc1a3 | IDA | Mouse | MGI:MGI:5897520|PMID:28032905 | |
| Cellular Component | GO:0005886 | plasma membrane | Slc1a3 | IDA | Mouse | PMID:14723703 | |
| Cellular Component | GO:0005886 | plasma membrane | Slc1a3 | IMP | Rat | PMID:1279699|RGD:70007 | |
| Cellular Component | GO:0005886 | plasma membrane | Slc1a3 | IDA | Rat | PMID:9786982|RGD:1642937 | |
| Cellular Component | GO:0045202 | synapse | Slc1a3 | IDA | Mouse | PMID:12558972 | |
| Cellular Component | GO:0045202 | synapse | Slc1a3 | IDA | Rat | PMID:11950769|RGD:727361 | |
| Biological Process | GO:0031223 | auditory behavior | Slc1a3 | IMP | MGI:MGI:1931872 | Mouse | PMID:11102482 |
| Biological Process | GO:0048667 | cell morphogenesis involved in neuron differentiation | Slc1a3 | IMP | MGI:MGI:1931872 | Mouse | PMID:9753165 |
| Biological Process | GO:0071314 | cellular response to cocaine | Slc1a3 | IDA | Mouse | PMID:27208619 | |
| Biological Process | GO:1902476 | chloride transmembrane transport | SLC1A3 | IDA | Human | PMID:20477940 | |
| Biological Process | GO:0021545 | cranial nerve development | Slc1a3 | IMP | MGI:MGI:1931872 | Mouse | PMID:9753165 |
| Biological Process | GO:0070779 | D-aspartate import across plasma membrane | SLC1A3 | IMP | Human | PMID:28032905 | |
| Biological Process | GO:0070779 | D-aspartate import across plasma membrane | SLC1A3 | IDA | Human | PMID:7521911 | |
| Biological Process | GO:0070779 | D-aspartate import across plasma membrane | SLC1A3 | IMP | Human | PMID:8123008 | |
| Biological Process | GO:0070779 | D-aspartate import across plasma membrane | Slc1a3 | IMP | Mouse | MGI:MGI:5897520|PMID:28032905 | |
| Biological Process | GO:0009449 | gamma-aminobutyric acid biosynthetic process | Slc1a3 | IMP | MGI:MGI:1931872 | Mouse | PMID:15305132 |
| Biological Process | GO:0006883 | intracellular sodium ion homeostasis | Slc1a3 | IMP | MGI:MGI:1931872 | Mouse | PMID:19766171 |
| Biological Process | GO:0140009 | L-aspartate import across plasma membrane | SLC1A3 | IDA | Human | PMID:20477940 | |
| Biological Process | GO:0140009 | L-aspartate import across plasma membrane | SLC1A3 | IDA | Human | PMID:7521911 | |
| Biological Process | GO:0140009 | L-aspartate import across plasma membrane | SLC1A3 | IMP | Human | PMID:8123008 | |
| Biological Process | GO:0140009 | L-aspartate import across plasma membrane | Slc1a3 | IMP | Rat | PMID:1279699|RGD:70007 | |
| Biological Process | GO:0051938 | L-glutamate import | SLC1A3 | IDA | Human | PMID:7521911 | |
| Biological Process | GO:0051938 | L-glutamate import | Slc1a3 | IMP | MGI:MGI:1931872 | Mouse | PMID:15390100 |
| Biological Process | GO:0098712 | L-glutamate import across plasma membrane | SLC1A3 | IDA | Human | PMID:26690923 | |
| Biological Process | GO:0098712 | L-glutamate import across plasma membrane | SLC1A3 | IMP | Human | PMID:28032905 | |
| Biological Process | GO:0098712 | L-glutamate import across plasma membrane | SLC1A3 | IMP | Human | PMID:8123008 | |
| Biological Process | GO:0098712 | L-glutamate import across plasma membrane | Slc1a3 | IMP | MGI:MGI:1931872 | Mouse | PMID:15140926 |
| Biological Process | GO:0098712 | L-glutamate import across plasma membrane | Slc1a3 | IMP | MGI:MGI:1931872 | Mouse | PMID:19766171 |
| Biological Process | GO:0098712 | L-glutamate import across plasma membrane | Slc1a3 | IMP | Rat | PMID:1279699|RGD:70007 | |
| Biological Process | GO:0015813 | L-glutamate transmembrane transport | SLC1A3 | IDA | Human | PMID:26690923 | |
| Biological Process | GO:0015813 | L-glutamate transmembrane transport | Slc1a3 | IDA | Mouse | PMID:14723703 | |
| Biological Process | GO:0015813 | L-glutamate transmembrane transport | Slc1a3 | IDA | Rat | PMID:7723632|RGD:8553776 | |
| Biological Process | GO:0015813 | L-glutamate transmembrane transport | Slc1a3 | IMP | Rat | PMID:10899959|RGD:1642938 | |
| Biological Process | GO:0015813 | L-glutamate transmembrane transport | Slc1a3 | IDA | Rat | PMID:15242733|RGD:1642939 | |
| Biological Process | GO:0043490 | malate-aspartate shuttle | Slc1a3 | IDA | Rat | PMID:15242733|RGD:1642939 | |
| Biological Process | GO:0050885 | neuromuscular process controlling balance | Slc1a3 | IMP | MGI:MGI:1931872 | Mouse | PMID:9753165 |
| Biological Process | GO:0050806 | positive regulation of synaptic transmission | Slc1a3 | IMP | MGI:MGI:1931872 | Mouse | PMID:9539795 |
| Biological Process | GO:0071805 | potassium ion transmembrane transport | SLC1A3 | IDA | Human | PMID:20477940 | |
| Biological Process | GO:0046677 | response to antibiotic | Slc1a3 | IMP | MGI:MGI:1931872 | Mouse | PMID:15862894 |
| Biological Process | GO:0010035 | response to inorganic substance | Slc1a3 | IDA | Rat | PMID:7723632|RGD:8553776 | |
| Biological Process | GO:0009416 | response to light stimulus | Slc1a3 | IMP | MGI:MGI:1931872 | Mouse | PMID:9539795 |
| Biological Process | GO:0009611 | response to wounding | Slc1a3 | IMP | MGI:MGI:1931872 | Mouse | PMID:9753165 |
| Biological Process | GO:0009410 | response to xenobiotic stimulus | Slc1a3 | IMP | MGI:MGI:1931872 | Mouse | PMID:9539795 |
| Biological Process | GO:0007605 | sensory perception of sound | Slc1a3 | IMP | MGI:MGI:1931872 | Mouse | PMID:11102482 |
| EXP Inferred from experiment |
| IDA Inferred from direct assay |
| IEP Inferred from expression pattern |
| IGI Inferred from genetic interaction |
| IMP Inferred from mutant phenotype |
| IPI Inferred from physical interaction |
| HTP Inferred from High Throughput Experiment |
| HDA Inferred from High Throughput Direct Assay |
| HMP Inferred from High Throughput Mutant Phenotype |
| HGI Inferred from High Throughput Genetic Interaction |
| HEP Inferred from High Throughput Expression Pattern |
Mouse Genome Database (MGD), Gene Expression Database (GXD), Mouse Models of Human Cancer database (MMHCdb) (formerly Mouse Tumor Biology (MTB)), Gene Ontology (GO) |
||
|
Citing These Resources Funding Information Warranty Disclaimer, Privacy Notice, Licensing, & Copyright Send questions and comments to User Support. |
last database update 05/12/2026 MGI 6.24 |
|
|
|
||