|
Source |
Alliance of Genome Resources |



| Category | ID | Classification term | Gene | Evidence | Inferred from | Organism | Reference |
|---|---|---|---|---|---|---|---|
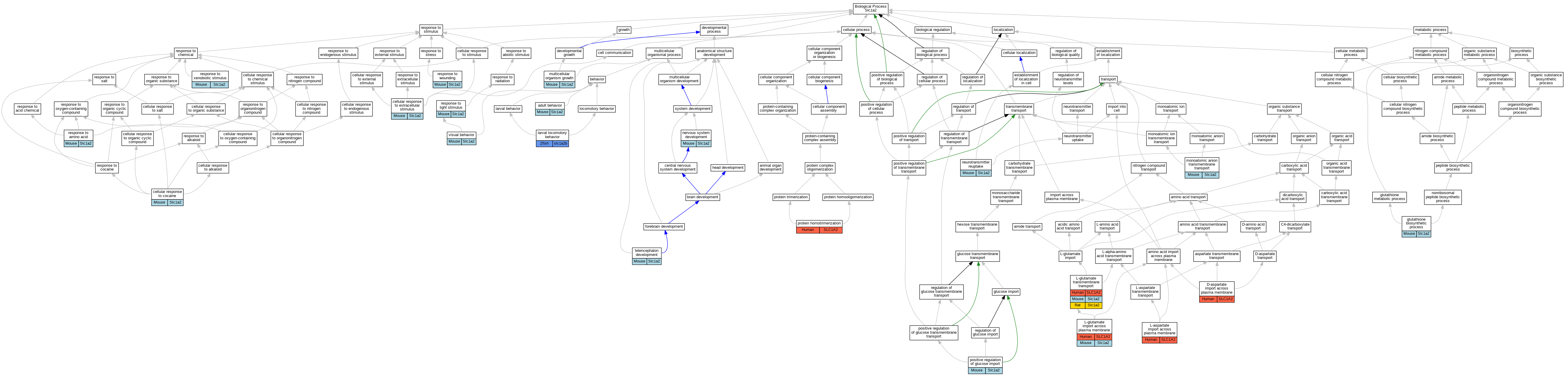
| Molecular Function | GO:0033229 | cysteine transmembrane transporter activity | Slc1a2 | IDA | Mouse | PMID:12614333 | |
| Molecular Function | GO:0015501 | glutamate:sodium symporter activity | SLC1A2 | IDA | Human | PMID:15265858 | |
| Molecular Function | GO:0015501 | glutamate:sodium symporter activity | Slc1a2 | IDA | Mouse | PMID:7698742 | |
| Molecular Function | GO:0015501 | glutamate:sodium symporter activity | Slc1a2 | IDA | Rat | PMID:1448170|RGD:70006 | |
| Molecular Function | GO:0005314 | high-affinity L-glutamate transmembrane transporter activity | SLC1A2 | IDA | Human | PMID:26690923 | |
| Molecular Function | GO:0005314 | high-affinity L-glutamate transmembrane transporter activity | Slc1a2 | IDA | Mouse | MGI:MGI:1098956|PMID:9373176 | |
| Molecular Function | GO:0005314 | high-affinity L-glutamate transmembrane transporter activity | Slc1a2 | IMP | Rat | PMID:10899959|RGD:1642938 | |
| Molecular Function | GO:0005314 | high-affinity L-glutamate transmembrane transporter activity | Slc1a2 | IDA | Rat | PMID:1448170|RGD:70006 | |
| Molecular Function | GO:0005313 | L-glutamate transmembrane transporter activity | SLC1A2 | IDA | Human | PMID:7521911 | |
| Molecular Function | GO:0005313 | L-glutamate transmembrane transporter activity | Slc1a2 | IMP | Mouse | PMID:15009636 | |
| Molecular Function | GO:0005313 | L-glutamate transmembrane transporter activity | Slc1a2 | IDA | Mouse | PMID:24307171 | |
| Molecular Function | GO:0008509 | monoatomic anion transmembrane transporter activity | Slc1a2 | IDA | Mouse | PMID:24307171 | |
| Molecular Function | GO:0005515 | protein binding | SLC1A2 | IPI | UniProtKB:P10636 | Human | PMID:19527721 |
| Molecular Function | GO:0005515 | protein binding | SLC1A2 | IPI | UniProtKB:P42858 | Human | PMID:32814053 |
| Cellular Component | GO:0097449 | astrocyte projection | Slc1a2 | IDA | Mouse | MGI:MGI:5629870|PMID:25716834 | |
| Cellular Component | GO:0097449 | astrocyte projection | Slc1a2 | IDA | Rat | PMID:9334410|RGD:21201252 | |
| Cellular Component | GO:0030673 | axolemma | Slc1a2 | IDA | Mouse | PMID:9671661 | |
| Cellular Component | GO:0030424 | axon | Slc1a2 | IDA | Mouse | PMID:9671661 | |
| Cellular Component | GO:0044297 | cell body | Slc1a2 | IDA | Mouse | MGI:MGI:5629870|PMID:25716834 | |
| Cellular Component | GO:0044297 | cell body | Slc1a2 | IDA | Rat | PMID:9334410|RGD:21201252 | |
| Cellular Component | GO:0009986 | cell surface | SLC1A2 | IDA | Human | PMID:21399631 | |
| Cellular Component | GO:0044316 | cone cell pedicle | slc1a2a | IDA | Zfish | PMID:28612046 | |
| Cellular Component | GO:0043198 | dendritic shaft | Slc1a2 | IDA | Rat | PMID:11896154|RGD:619547 | |
| Cellular Component | GO:0043197 | dendritic spine | Slc1a2 | IDA | Rat | PMID:11950769|RGD:727361 | |
| Cellular Component | GO:0098978 | glutamatergic synapse | Slc1a2 | IMP | Mouse | PMID:25834045 | |
| Cellular Component | GO:0016020 | membrane | Slc1a2 | IDA | Mouse | PMID:29350434 | |
| Cellular Component | GO:0098796 | membrane protein complex | SLC1A2 | IDA | Human | PMID:20193040 | |
| Cellular Component | GO:0098796 | membrane protein complex | Slc1a2 | IDA | Rat | PMID:9334410|RGD:21201252 | |
| Cellular Component | GO:0045121 | membrane raft | SLC1A2 | IDA | Human | PMID:20193040 | |
| Cellular Component | GO:0045121 | membrane raft | Slc1a2 | IGI | UniProtKB:P05067 | Mouse | MGI:MGI:6393037|PMID:20193040 |
| Cellular Component | GO:0045121 | membrane raft | Slc1a2 | IDA | Mouse | PMID:15187084 | |
| Cellular Component | GO:0043005 | neuron projection | Slc1a2 | IDA | Rat | PMID:9786982|RGD:1642937 | |
| Cellular Component | GO:0044306 | neuron projection terminus | Slc1a2 | IDA | Mouse | PMID:12558972 | |
| Cellular Component | GO:0005886 | plasma membrane | SLC1A2 | IMP | Human | PMID:15265858 | |
| Cellular Component | GO:0005886 | plasma membrane | SLC1A2 | IMP | Human | PMID:26690923 | |
| Cellular Component | GO:0005886 | plasma membrane | Slc1a2 | IMP | Mouse | MGI:MGI:1098956|PMID:9373176 | |
| Cellular Component | GO:0005886 | plasma membrane | Slc1a2 | IDA | Mouse | PMID:19364521 | |
| Cellular Component | GO:0005886 | plasma membrane | Slc1a2 | IDA | Mouse | PMID:24307171 | |
| Cellular Component | GO:0005886 | plasma membrane | Slc1a2 | IMP | Rat | PMID:1448170|RGD:70006 | |
| Cellular Component | GO:0005886 | plasma membrane | Slc1a2 | IDA | Rat | PMID:9786982|RGD:1642937 | |
| Cellular Component | GO:0098793 | presynapse | slc1a2a | IDA | Zfish | PMID:28612046 | |
| Cellular Component | GO:0042734 | presynaptic membrane | SLC1A2 | IDA | Human | PMID:21258616 | |
| Cellular Component | GO:0042734 | presynaptic membrane | Slc1a2 | IDA | Rat | PMID:11896154|RGD:619547 | |
| Cellular Component | GO:0045202 | synapse | Slc1a2 | IDA | Mouse | PMID:12558972 | |
| Cellular Component | GO:0045202 | synapse | Slc1a2 | IDA | Rat | PMID:11950769|RGD:727361 | |
| Cellular Component | GO:0031982 | vesicle | Slc1a2 | IDA | Mouse | PMID:19364521 | |
| Biological Process | GO:0030534 | adult behavior | Slc1a2 | IMP | MGI:MGI:2449707 | Mouse | PMID:9180080 |
| Biological Process | GO:0071314 | cellular response to cocaine | Slc1a2 | IDA | Mouse | PMID:27208619 | |
| Biological Process | GO:0031668 | cellular response to extracellular stimulus | Slc1a2 | IMP | MGI:MGI:2449707 | Mouse | PMID:16197522 |
| Biological Process | GO:0070779 | D-aspartate import across plasma membrane | SLC1A2 | IDA | Human | PMID:7521911 | |
| Biological Process | GO:0006750 | glutathione biosynthetic process | Slc1a2 | IDA | Mouse | PMID:12614333 | |
| Biological Process | GO:0140009 | L-aspartate import across plasma membrane | SLC1A2 | IDA | Human | PMID:7521911 | |
| Biological Process | GO:0098712 | L-glutamate import across plasma membrane | SLC1A2 | IDA | Human | PMID:15265858 | |
| Biological Process | GO:0098712 | L-glutamate import across plasma membrane | SLC1A2 | IGI | UniProtKB:Q9WVK8 | Human | PMID:20193040 |
| Biological Process | GO:0098712 | L-glutamate import across plasma membrane | SLC1A2 | IDA | Human | PMID:26690923 | |
| Biological Process | GO:0098712 | L-glutamate import across plasma membrane | SLC1A2 | IDA | Human | PMID:7521911 | |
| Biological Process | GO:0098712 | L-glutamate import across plasma membrane | Slc1a2 | IDA | Mouse | MGI:MGI:1098956|PMID:9373176 | |
| Biological Process | GO:0098712 | L-glutamate import across plasma membrane | Slc1a2 | IMP | Mouse | PMID:15140926 | |
| Biological Process | GO:0015813 | L-glutamate transmembrane transport | SLC1A2 | IDA | Human | PMID:26690923 | |
| Biological Process | GO:0015813 | L-glutamate transmembrane transport | Slc1a2 | IDA | Mouse | PMID:7698742 | |
| Biological Process | GO:0015813 | L-glutamate transmembrane transport | Slc1a2 | IMP | Mouse | PMID:15009636 | |
| Biological Process | GO:0015813 | L-glutamate transmembrane transport | Slc1a2 | IDA | Mouse | PMID:24307171 | |
| Biological Process | GO:0015813 | L-glutamate transmembrane transport | Slc1a2 | IMP | Rat | PMID:10899959|RGD:1642938 | |
| Biological Process | GO:0008345 | larval locomotory behavior | slc1a2b | IMP | ZFIN:ZDB-MRPHLNO-120217-2 | Zfish | PMID:22094018 |
| Biological Process | GO:0008345 | larval locomotory behavior | slc1a2b | IMP | ZFIN:ZDB-GENO-980202-1074 | Zfish | PMID:22094018 |
| Biological Process | GO:0098656 | monoatomic anion transmembrane transport | Slc1a2 | IDA | Mouse | PMID:24307171 | |
| Biological Process | GO:0035264 | multicellular organism growth | Slc1a2 | IMP | MGI:MGI:2449707 | Mouse | PMID:9180080 |
| Biological Process | GO:0007399 | nervous system development | Slc1a2 | IMP | MGI:MGI:2449707 | Mouse | PMID:9180080 |
| Biological Process | GO:0098810 | neurotransmitter reuptake | Slc1a2 | IMP | Mouse | PMID:25834045 | |
| Biological Process | GO:0046326 | positive regulation of glucose import | Slc1a2 | IMP | MGI:MGI:2449707 | Mouse | PMID:16197522 |
| Biological Process | GO:0070207 | protein homotrimerization | SLC1A2 | IDA | Human | PMID:15265858 | |
| Biological Process | GO:0070207 | protein homotrimerization | SLC1A2 | IDA | Human | PMID:15483603 | |
| Biological Process | GO:0043200 | response to amino acid | Slc1a2 | IMP | MGI:MGI:2449707 | Mouse | PMID:9180080 |
| Biological Process | GO:0009416 | response to light stimulus | Slc1a2 | IMP | MGI:MGI:2449707 | Mouse | PMID:9539795 |
| Biological Process | GO:0009611 | response to wounding | Slc1a2 | IMP | MGI:MGI:2449707 | Mouse | PMID:9180080 |
| Biological Process | GO:0009410 | response to xenobiotic stimulus | Slc1a2 | IMP | MGI:MGI:2449707 | Mouse | PMID:9180080 |
| Biological Process | GO:0009410 | response to xenobiotic stimulus | Slc1a2 | IMP | MGI:MGI:2449707 | Mouse | PMID:9539795 |
| Biological Process | GO:0021537 | telencephalon development | Slc1a2 | IMP | MGI:MGI:2449707 | Mouse | PMID:9180080 |
| Biological Process | GO:0007632 | visual behavior | Slc1a2 | IMP | MGI:MGI:2449707 | Mouse | PMID:16197522 |
| EXP Inferred from experiment |
| IDA Inferred from direct assay |
| IEP Inferred from expression pattern |
| IGI Inferred from genetic interaction |
| IMP Inferred from mutant phenotype |
| IPI Inferred from physical interaction |
| HTP Inferred from High Throughput Experiment |
| HDA Inferred from High Throughput Direct Assay |
| HMP Inferred from High Throughput Mutant Phenotype |
| HGI Inferred from High Throughput Genetic Interaction |
| HEP Inferred from High Throughput Expression Pattern |
Mouse Genome Database (MGD), Gene Expression Database (GXD), Mouse Models of Human Cancer database (MMHCdb) (formerly Mouse Tumor Biology (MTB)), Gene Ontology (GO) |
||
|
Citing These Resources Funding Information Warranty Disclaimer, Privacy Notice, Licensing, & Copyright Send questions and comments to User Support. |
last database update 09/30/2025 MGI 6.24 |
|
|
|
||