|
Source |
Alliance of Genome Resources |



| Category | ID | Classification term | Gene | Evidence | Inferred from | Organism | Reference |
|---|---|---|---|---|---|---|---|
| Molecular Function | GO:0005085 | guanyl-nucleotide exchange factor activity | SH3BP5 | IDA | Human | PMID:26506309 | |
| Molecular Function | GO:0005085 | guanyl-nucleotide exchange factor activity | SH3BP5 | IDA | Human | PMID:30217979 | |
| Molecular Function | GO:0005515 | protein binding | SH3BP5 | IPI | UniProtKB:P62491 | Human | PMID:30217979 |
| Molecular Function | GO:0005515 | protein binding | SH3BP5 | IPI | UniProtKB:Q8IY31-3 | Human | PMID:32296183 |
| Molecular Function | GO:0005515 | protein binding | SH3BP5 | IPI | UniProtKB:Q9ULW6 | Human | PMID:32296183 |
| Molecular Function | GO:0005515 | protein binding | SH3BP5 | IPI | UniProtKB:Q06187 | Human | PMID:9571151 |
| Molecular Function | GO:0005515 | protein binding | Sh3bp5 | IPI | UniProtKB:P45984 | Rat | PMID:15158451|RGD:8554456 |
| Molecular Function | GO:0005515 | protein binding | Sh3bp5 | IPI | UniProtKB:P53778 | Rat | PMID:15158451|RGD:8554456 |
| Molecular Function | GO:0004860 | protein kinase inhibitor activity | SH3BP5 | IDA | Human | PMID:10339589 | |
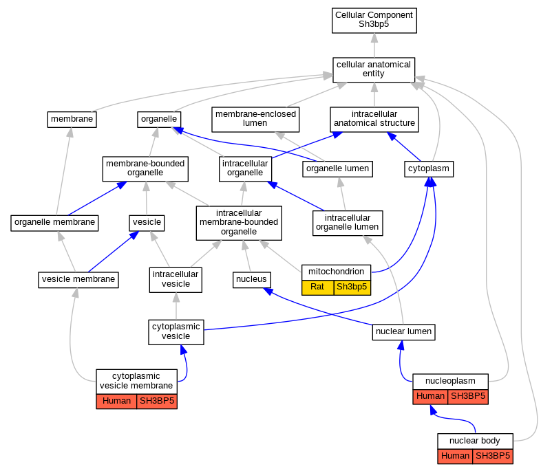
| Cellular Component | GO:0030659 | cytoplasmic vesicle membrane | SH3BP5 | IDA | Human | PMID:30217979 | |
| Cellular Component | GO:0005739 | mitochondrion | Sh3bp5 | IDA | Rat | PMID:12167088|RGD:737651 | |
| Cellular Component | GO:0005739 | mitochondrion | Sh3bp5 | IDA | Rat | PMID:15158451|RGD:8554456 | |
| Cellular Component | GO:0016604 | nuclear body | SH3BP5 | IDA | Human | GO_REF:0000052 | |
| Cellular Component | GO:0005654 | nucleoplasm | SH3BP5 | IDA | Human | GO_REF:0000052 | |
| Biological Process | GO:0035556 | intracellular signal transduction | SH3BP5 | IDA | Human | PMID:10339589 | |
| Biological Process | GO:0006469 | negative regulation of protein kinase activity | Sh3bp5 | IDA | Mouse | MGI:MGI:1337389|PMID:10339589 |
| EXP Inferred from experiment |
| IDA Inferred from direct assay |
| IEP Inferred from expression pattern |
| IGI Inferred from genetic interaction |
| IMP Inferred from mutant phenotype |
| IPI Inferred from physical interaction |
| HTP Inferred from High Throughput Experiment |
| HDA Inferred from High Throughput Direct Assay |
| HMP Inferred from High Throughput Mutant Phenotype |
| HGI Inferred from High Throughput Genetic Interaction |
| HEP Inferred from High Throughput Expression Pattern |
Mouse Genome Database (MGD), Gene Expression Database (GXD), Mouse Models of Human Cancer database (MMHCdb) (formerly Mouse Tumor Biology (MTB)), Gene Ontology (GO) |
||
|
Citing These Resources Funding Information Warranty Disclaimer, Privacy Notice, Licensing, & Copyright Send questions and comments to User Support. |
last database update 12/09/2025 MGI 6.24 |
|
|
|
||