|
Source |
Alliance of Genome Resources |



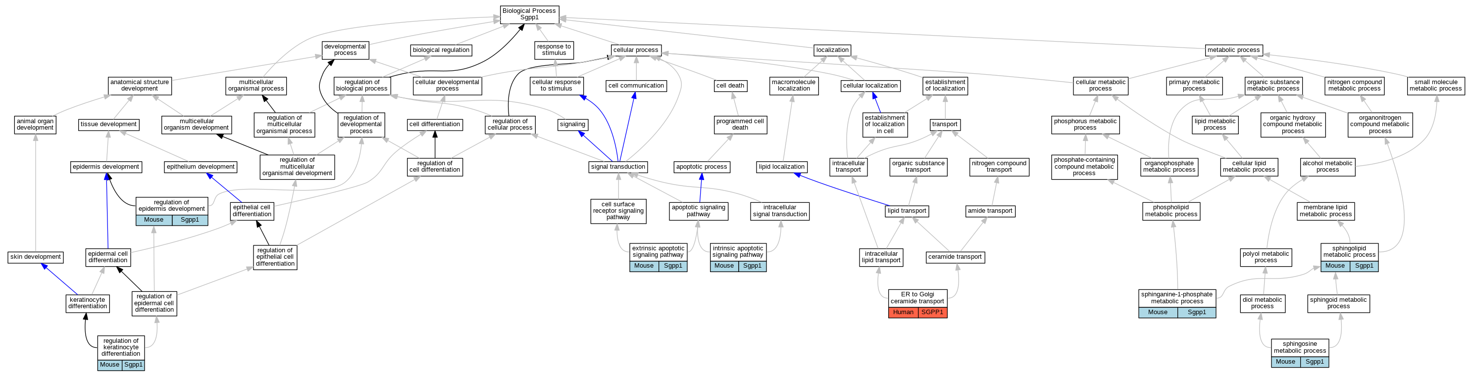
| Category | ID | Classification term | Gene | Evidence | Inferred from | Organism | Reference |
|---|---|---|---|---|---|---|---|
| Molecular Function | GO:0042392 | sphingosine-1-phosphate phosphatase activity | SGPP1 | IDA | Human | PMID:16782891 | |
| Molecular Function | GO:0042392 | sphingosine-1-phosphate phosphatase activity | Sgpp1 | IDA | Mouse | PMID:10859351 | |
| Molecular Function | GO:0042392 | sphingosine-1-phosphate phosphatase activity | Sgpp1 | IDA | Mouse | PMID:12235122 | |
| Molecular Function | GO:0042392 | sphingosine-1-phosphate phosphatase activity | Sgpp1 | IDA | Mouse | PMID:11756451 | |
| Cellular Component | GO:0005783 | endoplasmic reticulum | Sgpp1 | IDA | Mouse | PMID:12235122 | |
| Cellular Component | GO:0016020 | membrane | Sgpp1 | IDA | Mouse | PMID:10859351 | |
| Cellular Component | GO:0016020 | membrane | Sgpp1 | IDA | Mouse | PMID:11756451 | |
| Biological Process | GO:0035621 | ER to Golgi ceramide transport | SGPP1 | IMP | Human | PMID:16782891 | |
| Biological Process | GO:0097191 | extrinsic apoptotic signaling pathway | Sgpp1 | IDA | Mouse | PMID:12235122 | |
| Biological Process | GO:0097193 | intrinsic apoptotic signaling pathway | Sgpp1 | IDA | Mouse | PMID:10859351 | |
| Biological Process | GO:0045682 | regulation of epidermis development | Sgpp1 | IMP | Mouse | MGI:MGI:5503267|PMID:23637227 | |
| Biological Process | GO:0045616 | regulation of keratinocyte differentiation | Sgpp1 | IMP | Mouse | MGI:MGI:5503267|PMID:23637227 | |
| Biological Process | GO:0006668 | sphinganine-1-phosphate metabolic process | Sgpp1 | IDA | Mouse | PMID:11756451 | |
| Biological Process | GO:0006668 | sphinganine-1-phosphate metabolic process | Sgpp1 | IDA | Mouse | PMID:10859351 | |
| Biological Process | GO:0006665 | sphingolipid metabolic process | Sgpp1 | IDA | Mouse | PMID:10859351 | |
| Biological Process | GO:0006665 | sphingolipid metabolic process | Sgpp1 | IDA | Mouse | PMID:12235122 | |
| Biological Process | GO:0006670 | sphingosine metabolic process | Sgpp1 | IDA | Mouse | PMID:11756451 |
| EXP Inferred from experiment |
| IDA Inferred from direct assay |
| IEP Inferred from expression pattern |
| IGI Inferred from genetic interaction |
| IMP Inferred from mutant phenotype |
| IPI Inferred from physical interaction |
| HTP Inferred from High Throughput Experiment |
| HDA Inferred from High Throughput Direct Assay |
| HMP Inferred from High Throughput Mutant Phenotype |
| HGI Inferred from High Throughput Genetic Interaction |
| HEP Inferred from High Throughput Expression Pattern |
Mouse Genome Database (MGD), Gene Expression Database (GXD), Mouse Models of Human Cancer database (MMHCdb) (formerly Mouse Tumor Biology (MTB)), Gene Ontology (GO) |
||
|
Citing These Resources Funding Information Warranty Disclaimer, Privacy Notice, Licensing, & Copyright Send questions and comments to User Support. |
last database update 12/30/2025 MGI 6.24 |
|
|
|
||