|
Source |
Alliance of Genome Resources |



| Category | ID | Classification term | Gene | Evidence | Inferred from | Organism | Reference |
|---|---|---|---|---|---|---|---|
| Molecular Function | GO:0005509 | calcium ion binding | S100A16 | IDA | Human | PMID:17030513 | |
| Molecular Function | GO:0005509 | calcium ion binding | S100a16 | IDA | Mouse | PMID:17030513 | |
| Molecular Function | GO:0042802 | identical protein binding | S100a16 | IPI | PR:Q9D708 | Mouse | PMID:17030513 |
| Molecular Function | GO:0005515 | protein binding | S100A16 | IPI | UniProtKB:Q9HCY8 | Human | PMID:16189514 |
| Molecular Function | GO:0005515 | protein binding | S100A16 | IPI | UniProtKB:Q9HCY8 | Human | PMID:25416956 |
| Molecular Function | GO:0005515 | protein binding | S100A16 | IPI | UniProtKB:Q9HCY8 | Human | PMID:32296183 |
| Molecular Function | GO:0042803 | protein homodimerization activity | S100A16 | IPI | UniProtKB:Q96FQ6 | Human | PMID:17030513 |
| Molecular Function | GO:0003723 | RNA binding | S100A16 | HDA | Human | PMID:22658674 | |
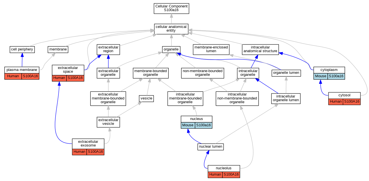
| Cellular Component | GO:0005737 | cytoplasm | S100a16 | IDA | Mouse | PMID:17030513 | |
| Cellular Component | GO:0005829 | cytosol | S100A16 | IDA | Human | GO_REF:0000052 | |
| Cellular Component | GO:0005829 | cytosol | S100A16 | IDA | Human | PMID:17030513 | |
| Cellular Component | GO:0070062 | extracellular exosome | S100A16 | HDA | Human | PMID:19056867 | |
| Cellular Component | GO:0070062 | extracellular exosome | S100A16 | HDA | Human | PMID:19199708 | |
| Cellular Component | GO:0005615 | extracellular space | S100A16 | IDA | Human | PMID:21805676 | |
| Cellular Component | GO:0005730 | nucleolus | S100A16 | IDA | Human | PMID:17030513 | |
| Cellular Component | GO:0005634 | nucleus | S100a16 | IDA | Mouse | PMID:17030513 | |
| Cellular Component | GO:0005886 | plasma membrane | S100A16 | IDA | Human | GO_REF:0000052 | |
| Biological Process | GO:0051592 | response to calcium ion | S100a16 | IDA | Mouse | PMID:17030513 |
| EXP Inferred from experiment |
| IDA Inferred from direct assay |
| IEP Inferred from expression pattern |
| IGI Inferred from genetic interaction |
| IMP Inferred from mutant phenotype |
| IPI Inferred from physical interaction |
| HTP Inferred from High Throughput Experiment |
| HDA Inferred from High Throughput Direct Assay |
| HMP Inferred from High Throughput Mutant Phenotype |
| HGI Inferred from High Throughput Genetic Interaction |
| HEP Inferred from High Throughput Expression Pattern |
Mouse Genome Database (MGD), Gene Expression Database (GXD), Mouse Models of Human Cancer database (MMHCdb) (formerly Mouse Tumor Biology (MTB)), Gene Ontology (GO) |
||
|
Citing These Resources Funding Information Warranty Disclaimer, Privacy Notice, Licensing, & Copyright Send questions and comments to User Support. |
last database update 12/30/2025 MGI 6.24 |
|
|
|
||