|
Source |
Alliance of Genome Resources |



| Category | ID | Classification term | Gene | Evidence | Inferred from | Organism | Reference |
|---|---|---|---|---|---|---|---|
| Molecular Function | GO:0043027 | cysteine-type endopeptidase inhibitor activity involved in apoptotic process | RPS6KA1 | IDA | Human | PMID:18402937 | |
| Molecular Function | GO:0140297 | DNA-binding transcription factor binding | Rps6ka1 | IPI | UniProtKB:P28033 | Mouse | MGI:MGI:3778721|PMID:10635333 |
| Molecular Function | GO:0016301 | kinase activity | Rps6ka1 | IDA | Mouse | MGI:MGI:3778721|PMID:10635333 | |
| Molecular Function | GO:0005515 | protein binding | RPS6KA1 | IPI | UniProtKB:P46527 | Human | PMID:19470470 |
| Molecular Function | GO:0005515 | protein binding | RPS6KA1 | IPI | UniProtKB:P50552 | Human | PMID:21423205 |
| Molecular Function | GO:0005515 | protein binding | RPS6KA1 | IPI | UniProtKB:O43823 | Human | PMID:22130794 |
| Molecular Function | GO:0005515 | protein binding | RPS6KA1 | IPI | UniProtKB:P08238 | Human | PMID:22939624 |
| Molecular Function | GO:0005515 | protein binding | RPS6KA1 | IPI | UniProtKB:P08238 | Human | PMID:23455922 |
| Molecular Function | GO:0005515 | protein binding | RPS6KA1 | IPI | UniProtKB:P28482 | Human | PMID:23455922 |
| Molecular Function | GO:0005515 | protein binding | RPS6KA1 | IPI | UniProtKB:P28482 | Human | PMID:23519423 |
| Molecular Function | GO:0005515 | protein binding | RPS6KA1 | IPI | UniProtKB:A1JU68 | Human | PMID:25513777 |
| Molecular Function | GO:0005515 | protein binding | RPS6KA1 | IPI | UniProtKB:P28482 | Human | PMID:29997244 |
| Molecular Function | GO:0005515 | protein binding | RPS6KA1 | IPI | UniProtKB:Q14160 | Human | PMID:30126976 |
| Molecular Function | GO:0005515 | protein binding | RPS6KA1 | IPI | UniProtKB:P04271 | Human | PMID:31837246 |
| Molecular Function | GO:0005515 | protein binding | RPS6KA1 | IPI | UniProtKB:P08238 | Human | PMID:31980649 |
| Molecular Function | GO:0005515 | protein binding | RPS6KA1 | IPI | UniProtKB:P28482 | Human | PMID:31980649 |
| Molecular Function | GO:0005515 | protein binding | RPS6KA1 | IPI | UniProtKB:P28482 | Human | PMID:32814053 |
| Molecular Function | GO:0005515 | protein binding | Rps6ka1 | IPI | RGD:620713 | Rat | PMID:15117958|RGD:10402046 |
| Molecular Function | GO:0004674 | protein serine/threonine kinase activity | RPS6KA1 | IDA | Human | PMID:10679322 | |
| Molecular Function | GO:0004674 | protein serine/threonine kinase activity | RPS6KA1 | IDA | Human | PMID:22357623 | |
| Molecular Function | GO:0004712 | protein serine/threonine/tyrosine kinase activity | RPS6KA1 | IDA | Human | PMID:22797923 | |
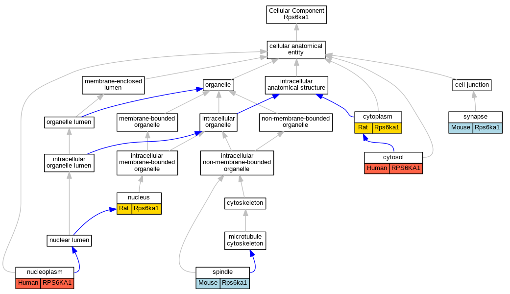
| Cellular Component | GO:0005737 | cytoplasm | Rps6ka1 | IDA | Rat | PMID:15117958|RGD:10402046 | |
| Cellular Component | GO:0005829 | cytosol | RPS6KA1 | IDA | Human | GO_REF:0000052 | |
| Cellular Component | GO:0005654 | nucleoplasm | RPS6KA1 | IDA | Human | GO_REF:0000052 | |
| Cellular Component | GO:0005634 | nucleus | Rps6ka1 | IDA | Rat | PMID:15117958|RGD:10402046 | |
| Cellular Component | GO:0005819 | spindle | Rps6ka1 | IDA | Mouse | PMID:15509711 | |
| Cellular Component | GO:0045202 | synapse | Rps6ka1 | EXP | Mouse | PMID:25211037 | |
| Cellular Component | GO:0045202 | synapse | Rps6ka1 | IDA | Mouse | PMID:25211037 | |
| Biological Process | GO:0048565 | digestive tract development | rps6ka3a | IMP | ZFIN:ZDB-MRPHLNO-070629-1 | Zfish | PMID:17222402 |
| Biological Process | GO:0072574 | hepatocyte proliferation | Rps6ka1 | IDA | Mouse | MGI:MGI:3778721|PMID:10635333 | |
| Biological Process | GO:0043066 | negative regulation of apoptotic process | RPS6KA1 | IMP | Human | PMID:11684016 | |
| Biological Process | GO:0043154 | negative regulation of cysteine-type endopeptidase activity involved in apoptotic process | RPS6KA1 | IDA | Human | PMID:18402937 | |
| Biological Process | GO:0032007 | negative regulation of TOR signaling | RPS6KA1 | IMP | Human | PMID:35772404 | |
| Biological Process | GO:0045893 | positive regulation of DNA-templated transcription | Rps6ka1 | IDA | Rat | PMID:12213813|RGD:727422 | |
| Biological Process | GO:2000491 | positive regulation of hepatic stellate cell activation | RPS6KA1 | IMP | Human | PMID:10679322 | |
| Biological Process | GO:0045944 | positive regulation of transcription by RNA polymerase II | RPS6KA1 | IMP | Human | PMID:22065586 | |
| Biological Process | GO:0006468 | protein phosphorylation | RPS6KA1 | IMP | Human | PMID:35772404 | |
| Biological Process | GO:0006468 | protein phosphorylation | Rps6ka1 | IDA | Rat | PMID:12213813|RGD:727422 | |
| Biological Process | GO:0043588 | skin development | rps6ka3a | IGI | ZFIN:ZDB-GENO-121005-3,ZFIN:ZDB-MRPHLNO-070629-1,ZFIN:ZDB-MRPHLNO-070629-3 | Zfish | PMID:22623957 |
| Biological Process | GO:0043588 | skin development | rps6ka3a | IGI | ZFIN:ZDB-GENO-121005-3,ZFIN:ZDB-MRPHLNO-070629-1 | Zfish | PMID:22623957 |
| EXP Inferred from experiment |
| IDA Inferred from direct assay |
| IEP Inferred from expression pattern |
| IGI Inferred from genetic interaction |
| IMP Inferred from mutant phenotype |
| IPI Inferred from physical interaction |
| HTP Inferred from High Throughput Experiment |
| HDA Inferred from High Throughput Direct Assay |
| HMP Inferred from High Throughput Mutant Phenotype |
| HGI Inferred from High Throughput Genetic Interaction |
| HEP Inferred from High Throughput Expression Pattern |
Mouse Genome Database (MGD), Gene Expression Database (GXD), Mouse Models of Human Cancer database (MMHCdb) (formerly Mouse Tumor Biology (MTB)), Gene Ontology (GO) |
||
|
Citing These Resources Funding Information Warranty Disclaimer, Privacy Notice, Licensing, & Copyright Send questions and comments to User Support. |
last database update 09/30/2025 MGI 6.24 |
|
|
|
||