|
Source |
Alliance of Genome Resources |



| Category | ID | Classification term | Gene | Evidence | Inferred from | Organism | Reference |
|---|---|---|---|---|---|---|---|
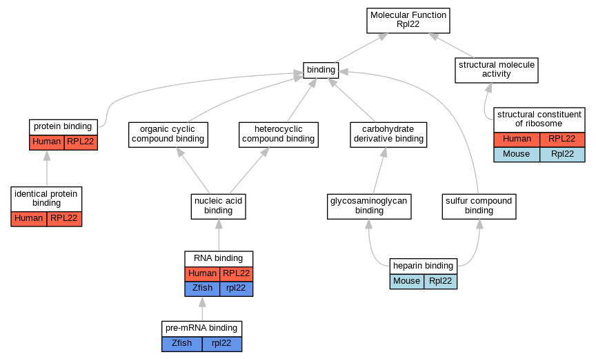
| Molecular Function | GO:0008201 | heparin binding | Rpl22 | IDA | Mouse | PMID:8135813 | |
| Molecular Function | GO:0042802 | identical protein binding | RPL22 | IPI | UniProtKB:P35268 | Human | PMID:32296183 |
| Molecular Function | GO:0036002 | pre-mRNA binding | rpl22 | IGI | ZFIN:ZDB-GENE-060804-3 | Zfish | PMID:28076796 |
| Molecular Function | GO:0036002 | pre-mRNA binding | rpl22 | IPI | ZFIN:ZDB-GENE-990603-7 | Zfish | PMID:28076796 |
| Molecular Function | GO:0005515 | protein binding | RPL22 | IPI | UniProtKB:P08392 | Human | PMID:11145900 |
| Molecular Function | GO:0005515 | protein binding | RPL22 | IPI | UniProtKB:P17473 | Human | PMID:11145900 |
| Molecular Function | GO:0005515 | protein binding | RPL22 | IPI | UniProtKB:Q8IWS0 | Human | PMID:22720776 |
| Molecular Function | GO:0005515 | protein binding | RPL22 | IPI | UniProtKB:O00560 | Human | PMID:27107012 |
| Molecular Function | GO:0005515 | protein binding | RPL22 | IPI | UniProtKB:Q9H190 | Human | PMID:27107012 |
| Molecular Function | GO:0005515 | protein binding | RPL22 | IPI | UniProtKB:O00560 | Human | PMID:32296183 |
| Molecular Function | GO:0005515 | protein binding | RPL22 | IPI | UniProtKB:O75683 | Human | PMID:32296183 |
| Molecular Function | GO:0005515 | protein binding | RPL22 | IPI | UniProtKB:Q5HYN5 | Human | PMID:32296183 |
| Molecular Function | GO:0005515 | protein binding | RPL22 | IPI | UniProtKB:Q8N7W2-2 | Human | PMID:32296183 |
| Molecular Function | GO:0005515 | protein binding | RPL22 | IPI | UniProtKB:Q8TBK6 | Human | PMID:32296183 |
| Molecular Function | GO:0005515 | protein binding | RPL22 | IPI | UniProtKB:Q92914 | Human | PMID:32296183 |
| Molecular Function | GO:0005515 | protein binding | RPL22 | IPI | UniProtKB:Q96CW1 | Human | PMID:32296183 |
| Molecular Function | GO:0005515 | protein binding | RPL22 | IPI | UniProtKB:Q96D03 | Human | PMID:32296183 |
| Molecular Function | GO:0005515 | protein binding | RPL22 | IPI | UniProtKB:Q96MF2 | Human | PMID:32296183 |
| Molecular Function | GO:0005515 | protein binding | RPL22 | IPI | UniProtKB:Q9H190 | Human | PMID:32296183 |
| Molecular Function | GO:0005515 | protein binding | RPL22 | IPI | UniProtKB:Q9NVV9 | Human | PMID:32296183 |
| Molecular Function | GO:0005515 | protein binding | RPL22 | IPI | UniProtKB:U3KQK0 | Human | PMID:32296183 |
| Molecular Function | GO:0005515 | protein binding | RPL22 | IPI | UniProtKB:P42858 | Human | PMID:32814053 |
| Molecular Function | GO:0005515 | protein binding | RPL22 | IPI | UniProtKB:P54253 | Human | PMID:32814053 |
| Molecular Function | GO:0003723 | RNA binding | RPL22 | HDA | Human | PMID:22658674 | |
| Molecular Function | GO:0003723 | RNA binding | RPL22 | HDA | Human | PMID:22681889 | |
| Molecular Function | GO:0003723 | RNA binding | rpl22 | IPI | ZFIN:ZDB-GENE-991119-8 | Zfish | PMID:23449473 |
| Molecular Function | GO:0003735 | structural constituent of ribosome | RPL22 | IDA | Human | PMID:23636399 | |
| Molecular Function | GO:0003735 | structural constituent of ribosome | RPL22 | IDA | Human | PMID:32669547 | |
| Molecular Function | GO:0003735 | structural constituent of ribosome | Rpl22 | IDA | Mouse | MGI:MGI:7432473|PMID:36517592 | |
| Cellular Component | GO:0005737 | cytoplasm | RPL22 | IDA | Human | PMID:8135813 | |
| Cellular Component | GO:0022625 | cytosolic large ribosomal subunit | RPL22 | HDA | Human | PMID:12962325 | |
| Cellular Component | GO:0022625 | cytosolic large ribosomal subunit | RPL22 | IDA | Human | PMID:32669547 | |
| Cellular Component | GO:0022625 | cytosolic large ribosomal subunit | Rpl22 | IDA | Mouse | MGI:MGI:7432473|PMID:36517592 | |
| Cellular Component | GO:0022625 | cytosolic large ribosomal subunit | Rpl22 | IDA | Rat | PMID:1002715|RGD:11036093 | |
| Cellular Component | GO:0022626 | cytosolic ribosome | RPL22 | IDA | Human | PMID:23636399 | |
| Cellular Component | GO:0070062 | extracellular exosome | RPL22 | HDA | Human | PMID:20458337 | |
| Cellular Component | GO:0005925 | focal adhesion | RPL22 | HDA | Human | PMID:21423176 | |
| Cellular Component | GO:0098978 | glutamatergic synapse | Rpl22 | IMP | Mouse | PMID:27321671 | |
| Cellular Component | GO:0098978 | glutamatergic synapse | Rpl22 | IPI | Mouse | PMID:27321671 | |
| Cellular Component | GO:0098978 | glutamatergic synapse | Rpl22 | IDA | Mouse | PMID:27321671 | |
| Cellular Component | GO:0005634 | nucleus | RPL22 | IDA | Human | PMID:22720776 | |
| Cellular Component | GO:0005634 | nucleus | rpl22 | IDA | Zfish | PMID:28076796 | |
| Cellular Component | GO:0098793 | presynapse | Rpl22 | IDA | Mouse | PMID:27321671 | |
| Cellular Component | GO:0098793 | presynapse | Rpl22 | IMP | Mouse | PMID:27321671 | |
| Cellular Component | GO:0032991 | protein-containing complex | rpl22 | IPI | ZFIN:ZDB-GENE-030912-14 | Zfish | PMID:28076796 |
| Cellular Component | GO:1990904 | ribonucleoprotein complex | RPL22 | IDA | Human | PMID:18809582 | |
| Cellular Component | GO:0005840 | ribosome | Rpl22 | IDA | Mouse | PMID:27321671 | |
| Cellular Component | GO:0005840 | ribosome | Rpl22 | IMP | Mouse | PMID:27321671 | |
| Cellular Component | GO:0005840 | ribosome | Rpl22 | IDA | Rat | PMID:8135813|RGD:11036074 | |
| Cellular Component | GO:0045202 | synapse | Rpl22 | IDA | Mouse | PMID:25211037 | |
| Biological Process | GO:0046632 | alpha-beta T cell differentiation | Rpl22 | IMP | MGI:MGI:3804429 | Mouse | PMID:17555992 |
| Biological Process | GO:0060028 | convergent extension involved in axis elongation | rpl22 | IMP | Zfish | PMID:28076796 | |
| Biological Process | GO:0060028 | convergent extension involved in axis elongation | rpl22 | IGI | ZFIN:ZDB-GENE-060804-3,ZFIN:ZDB-GENE-030912-14 | Zfish | PMID:28076796 |
| Biological Process | GO:0060028 | convergent extension involved in axis elongation | rpl22 | IMP | ZFIN:ZDB-MRPHLNO-180411-2 | Zfish | PMID:28076796 |
| Biological Process | GO:0060028 | convergent extension involved in axis elongation | rpl22 | IGI | ZFIN:ZDB-GENE-060804-3 | Zfish | PMID:28076796 |
| Biological Process | GO:1905744 | regulation of mRNA cis splicing, via spliceosome | rpl22 | IGI | ZFIN:ZDB-GENE-060804-3 | Zfish | PMID:28076796 |
| Biological Process | GO:0033077 | T cell differentiation in thymus | rpl22 | IMP | ZFIN:ZDB-MRPHLNO-130422-1 | Zfish | PMID:23449473 |
| Biological Process | GO:0140236 | translation at presynapse | Rpl22 | IDA | Mouse | PMID:27321671 | |
| Biological Process | GO:0140236 | translation at presynapse | Rpl22 | IPI | Mouse | PMID:27321671 | |
| Biological Process | GO:0140236 | translation at presynapse | Rpl22 | IMP | Mouse | PMID:27321671 |
| EXP Inferred from experiment |
| IDA Inferred from direct assay |
| IEP Inferred from expression pattern |
| IGI Inferred from genetic interaction |
| IMP Inferred from mutant phenotype |
| IPI Inferred from physical interaction |
| HTP Inferred from High Throughput Experiment |
| HDA Inferred from High Throughput Direct Assay |
| HMP Inferred from High Throughput Mutant Phenotype |
| HGI Inferred from High Throughput Genetic Interaction |
| HEP Inferred from High Throughput Expression Pattern |
Mouse Genome Database (MGD), Gene Expression Database (GXD), Mouse Models of Human Cancer database (MMHCdb) (formerly Mouse Tumor Biology (MTB)), Gene Ontology (GO) |
||
|
Citing These Resources Funding Information Warranty Disclaimer, Privacy Notice, Licensing, & Copyright Send questions and comments to User Support. |
last database update 05/05/2026 MGI 6.24 |
|
|
|
||