|
Source |
Alliance of Genome Resources |



| Category | ID | Classification term | Gene | Evidence | Inferred from | Organism | Reference |
|---|---|---|---|---|---|---|---|
| Molecular Function | GO:0042802 | identical protein binding | ROPN1L | IPI | UniProtKB:Q96C74 | Human | PMID:32296183 |
| Molecular Function | GO:0005515 | protein binding | ROPN1L | IPI | UniProtKB:O75969 | Human | PMID:18421703 |
| Molecular Function | GO:0005515 | protein binding | ROPN1L | IPI | UniProtKB:Q86UC2 | Human | PMID:25416956 |
| Molecular Function | GO:0005515 | protein binding | ROPN1L | IPI | UniProtKB:Q15506 | Human | PMID:28514442 |
| Molecular Function | GO:0005515 | protein binding | ROPN1L | IPI | UniProtKB:Q86UC2 | Human | PMID:31515488 |
| Molecular Function | GO:0005515 | protein binding | ROPN1L | IPI | UniProtKB:O43687-2 | Human | PMID:32296183 |
| Molecular Function | GO:0005515 | protein binding | ROPN1L | IPI | UniProtKB:P24588 | Human | PMID:32296183 |
| Molecular Function | GO:0005515 | protein binding | ROPN1L | IPI | UniProtKB:Q15506 | Human | PMID:32296183 |
| Molecular Function | GO:0005515 | protein binding | ROPN1L | IPI | UniProtKB:Q86UC2 | Human | PMID:32296183 |
| Molecular Function | GO:0005515 | protein binding | ROPN1L | IPI | UniProtKB:Q86UN6 | Human | PMID:32296183 |
| Molecular Function | GO:0005515 | protein binding | ROPN1L | IPI | UniProtKB:Q9BXY8 | Human | PMID:32296183 |
| Molecular Function | GO:0005515 | protein binding | Ropn1l | IPI | UniProtKB:A1EGX6 | Mouse | MGI:MGI:5908510|PMID:27398160 |
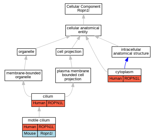
| Cellular Component | GO:0005929 | cilium | ROPN1L | IDA | Human | PMID:27120127 | |
| Cellular Component | GO:0005737 | cytoplasm | ROPN1L | IDA | Human | PMID:18421703 | |
| Cellular Component | GO:0031514 | motile cilium | ROPN1L | IDA | Human | PMID:18421703 | |
| Cellular Component | GO:0031514 | motile cilium | Ropn1l | IDA | Mouse | PMID:22021175 | |
| Biological Process | GO:0003341 | cilium movement | Ropn1l | IMP | MGI:MGI:4143866 | Mouse | PMID:22021175 |
| Biological Process | GO:0030317 | flagellated sperm motility | Ropn1l | IMP | MGI:MGI:4143866 | Mouse | PMID:23303679 |
| Biological Process | GO:0001932 | regulation of protein phosphorylation | Ropn1l | IMP | MGI:MGI:4143866 | Mouse | PMID:23303679 |
| Biological Process | GO:0048240 | sperm capacitation | Ropn1l | IMP | MGI:MGI:4143866 | Mouse | PMID:23303679 |
| Biological Process | GO:0007286 | spermatid development | ropn1l | IMP | Zfish | PMID:19936986 |
| EXP Inferred from experiment |
| IDA Inferred from direct assay |
| IEP Inferred from expression pattern |
| IGI Inferred from genetic interaction |
| IMP Inferred from mutant phenotype |
| IPI Inferred from physical interaction |
| HTP Inferred from High Throughput Experiment |
| HDA Inferred from High Throughput Direct Assay |
| HMP Inferred from High Throughput Mutant Phenotype |
| HGI Inferred from High Throughput Genetic Interaction |
| HEP Inferred from High Throughput Expression Pattern |
Mouse Genome Database (MGD), Gene Expression Database (GXD), Mouse Models of Human Cancer database (MMHCdb) (formerly Mouse Tumor Biology (MTB)), Gene Ontology (GO) |
||
|
Citing These Resources Funding Information Warranty Disclaimer, Privacy Notice, Licensing, & Copyright Send questions and comments to User Support. |
last database update 12/30/2025 MGI 6.24 |
|
|
|
||