|
Source |
Alliance of Genome Resources |



| Category | ID | Classification term | Gene | Evidence | Inferred from | Organism | Reference |
|---|---|---|---|---|---|---|---|
| Molecular Function | GO:0005096 | GTPase activator activity | RGS16 | IDA | Human | PMID:18434541 | |
| Molecular Function | GO:0005096 | GTPase activator activity | Rgs16 | IDA | Mouse | MGI:MGI:5706919|PMID:10373502 | |
| Molecular Function | GO:0005515 | protein binding | RGS16 | IPI | UniProtKB:P26651 | Human | PMID:21784977 |
| Molecular Function | GO:0005515 | protein binding | Rgs16 | IPI | UniProtKB:P18872-1 | Mouse | MGI:MGI:6092643|PMID:18434540 |
| Cellular Component | GO:0005737 | cytoplasm | RGS16 | IDA | Human | PMID:10791963 | |
| Cellular Component | GO:0016020 | membrane | Rgs16 | IDA | Mouse | MGI:MGI:5706919|PMID:10373502 | |
| Cellular Component | GO:0045121 | membrane raft | Rgs16 | IDA | Rat | PMID:12642593|RGD:1300469 | |
| Biological Process | GO:0007186 | G protein-coupled receptor signaling pathway | Rgs16 | IDA | Mouse | MGI:MGI:5706919|PMID:10373502 | |
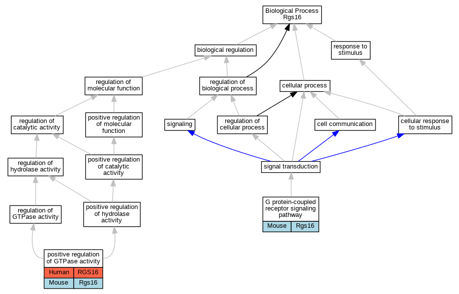
| Biological Process | GO:0043547 | positive regulation of GTPase activity | RGS16 | IDA | Human | PMID:18434541 | |
| Biological Process | GO:0043547 | positive regulation of GTPase activity | Rgs16 | IDA | Mouse | MGI:MGI:5706919|PMID:10373502 |
| EXP Inferred from experiment |
| IDA Inferred from direct assay |
| IEP Inferred from expression pattern |
| IGI Inferred from genetic interaction |
| IMP Inferred from mutant phenotype |
| IPI Inferred from physical interaction |
| HTP Inferred from High Throughput Experiment |
| HDA Inferred from High Throughput Direct Assay |
| HMP Inferred from High Throughput Mutant Phenotype |
| HGI Inferred from High Throughput Genetic Interaction |
| HEP Inferred from High Throughput Expression Pattern |
Mouse Genome Database (MGD), Gene Expression Database (GXD), Mouse Models of Human Cancer database (MMHCdb) (formerly Mouse Tumor Biology (MTB)), Gene Ontology (GO) |
||
|
Citing These Resources Funding Information Warranty Disclaimer, Privacy Notice, Licensing, & Copyright Send questions and comments to User Support. |
last database update 05/05/2026 MGI 6.24 |
|
|
|
||