|
Source |
Alliance of Genome Resources |



| Category | ID | Classification term | Gene | Evidence | Inferred from | Organism | Reference |
|---|---|---|---|---|---|---|---|
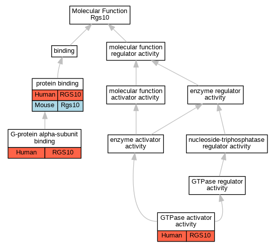
| Molecular Function | GO:0001965 | G-protein alpha-subunit binding | RGS10 | IPI | UniProtKB:P08754 | Human | PMID:18434541 |
| Molecular Function | GO:0005096 | GTPase activator activity | RGS10 | IDA | Human | PMID:11443111 | |
| Molecular Function | GO:0005096 | GTPase activator activity | RGS10 | IDA | Human | PMID:18434541 | |
| Molecular Function | GO:0005515 | protein binding | RGS10 | IPI | UniProtKB:Q9H8W4 | Human | PMID:32296183 |
| Molecular Function | GO:0005515 | protein binding | Rgs10 | IPI | PR:Q9DBB1 | Mouse | PMID:15284227 |
| Cellular Component | GO:0043679 | axon terminus | Rgs10 | IDA | Rat | PMID:15593368|RGD:2303814 | |
| Cellular Component | GO:0005829 | cytosol | RGS10 | IDA | Human | PMID:11443111 | |
| Cellular Component | GO:0043197 | dendritic spine | Rgs10 | IDA | Rat | PMID:15593368|RGD:2303814 | |
| Cellular Component | GO:0043025 | neuronal cell body | Rgs10 | IDA | Rat | PMID:15593368|RGD:2303814 | |
| Cellular Component | GO:0016604 | nuclear body | RGS10 | IDA | Human | GO_REF:0000052 | |
| Cellular Component | GO:0005654 | nucleoplasm | RGS10 | IDA | Human | GO_REF:0000052 | |
| Cellular Component | GO:0005634 | nucleus | RGS10 | IDA | Human | PMID:11443111 | |
| Cellular Component | GO:0005634 | nucleus | RGS10 | IDA | Human | PMID:10791963 | |
| Cellular Component | GO:0005634 | nucleus | Rgs10 | IDA | Rat | PMID:15593368|RGD:2303814 | |
| Biological Process | GO:0007213 | G protein-coupled acetylcholine receptor signaling pathway | RGS10 | IDA | Human | PMID:11443111 | |
| Biological Process | GO:0043547 | positive regulation of GTPase activity | RGS10 | IDA | Human | PMID:18434541 | |
| Biological Process | GO:0001975 | response to amphetamine | Rgs10 | IEP | Rat | PMID:26321241|RGD:13524514 |
| EXP Inferred from experiment |
| IDA Inferred from direct assay |
| IEP Inferred from expression pattern |
| IGI Inferred from genetic interaction |
| IMP Inferred from mutant phenotype |
| IPI Inferred from physical interaction |
| HTP Inferred from High Throughput Experiment |
| HDA Inferred from High Throughput Direct Assay |
| HMP Inferred from High Throughput Mutant Phenotype |
| HGI Inferred from High Throughput Genetic Interaction |
| HEP Inferred from High Throughput Expression Pattern |
Mouse Genome Database (MGD), Gene Expression Database (GXD), Mouse Models of Human Cancer database (MMHCdb) (formerly Mouse Tumor Biology (MTB)), Gene Ontology (GO) |
||
|
Citing These Resources Funding Information Warranty Disclaimer, Privacy Notice, Licensing, & Copyright Send questions and comments to User Support. |
last database update 12/30/2025 MGI 6.24 |
|
|
|
||