|
Source |
Alliance of Genome Resources |



| Category | ID | Classification term | Gene | Evidence | Inferred from | Organism | Reference |
|---|---|---|---|---|---|---|---|
| Molecular Function | GO:0005096 | GTPase activator activity | RAP1GAP | IDA | Human | PMID:15141215 | |
| Molecular Function | GO:0005096 | GTPase activator activity | RAP1GAP | EXP | Human | PMID:16076873 | |
| Molecular Function | GO:0005515 | protein binding | RAP1GAP | IPI | UniProtKB:P61224 | Human | PMID:18309292 |
| Molecular Function | GO:0005515 | protein binding | RAP1GAP | IPI | UniProtKB:P07949 | Human | PMID:20877310 |
| Molecular Function | GO:0005515 | protein binding | RAP1GAP | IPI | UniProtKB:O14645 | Human | PMID:32814053 |
| Molecular Function | GO:0005515 | protein binding | RAP1GAP | IPI | UniProtKB:O14901 | Human | PMID:32814053 |
| Molecular Function | GO:0005515 | protein binding | Rap1gap | IPI | PR:Q69Z36 | Mouse | PMID:24803656 |
| Molecular Function | GO:0005515 | protein binding | Rap1gap | IPI | RGD:3556 | Rat | PMID:20877310|RGD:9835042 |
| Molecular Function | GO:0042803 | protein homodimerization activity | RAP1GAP | IPI | UniProtKB:P47736 | Human | PMID:18309292 |
| Molecular Function | GO:0031267 | small GTPase binding | RAP1GAP | IPI | UniProtKB:P61224 | Human | PMID:18309292 |
| Cellular Component | GO:0030424 | axon | Rap1gap | IDA | Rat | PMID:20877310|RGD:9835042 | |
| Cellular Component | GO:0005829 | cytosol | RAP1GAP | IDA | Human | PMID:10476970 | |
| Cellular Component | GO:0005829 | cytosol | Rap1gap | IDA | Rat | PMID:12198116|RGD:1359795 | |
| Cellular Component | GO:0030425 | dendrite | Rap1gap | IDA | Rat | PMID:20877310|RGD:9835042 | |
| Cellular Component | GO:0005769 | early endosome | Rap1gap | IDA | Rat | PMID:20877310|RGD:9835042 | |
| Cellular Component | GO:0016020 | membrane | RAP1GAP | IDA | Human | PMID:10476970 | |
| Cellular Component | GO:0016020 | membrane | Rap1gap | IDA | Rat | PMID:12198116|RGD:1359795 | |
| Cellular Component | GO:0043025 | neuronal cell body | Rap1gap | IDA | Rat | PMID:20877310|RGD:9835042 | |
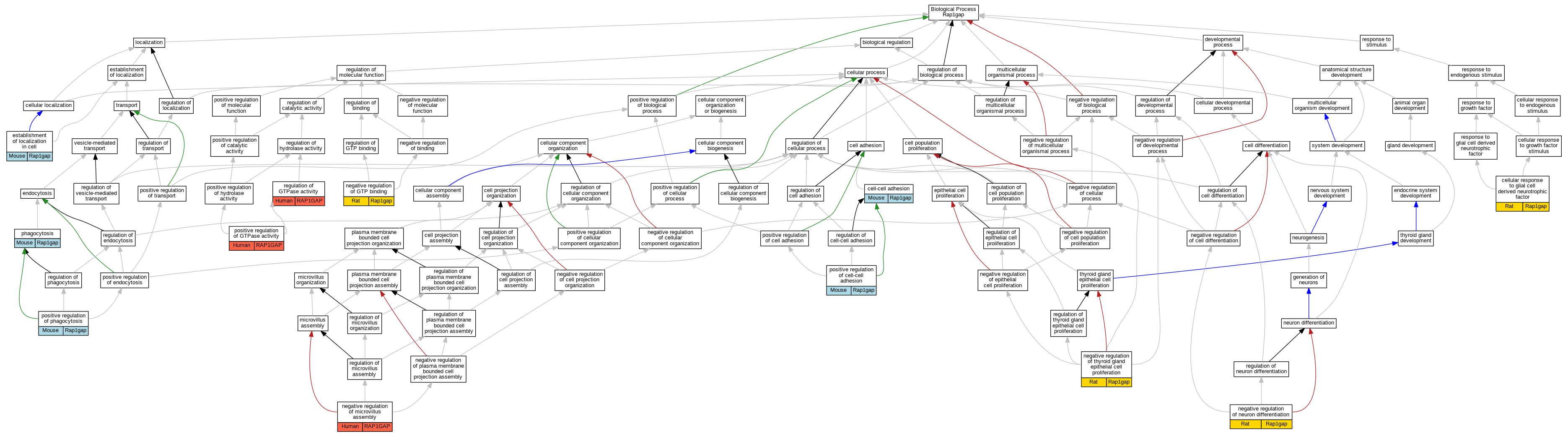
| Biological Process | GO:0098609 | cell-cell adhesion | Rap1gap | IMP | Mouse | PMID:24803656 | |
| Biological Process | GO:1990792 | cellular response to glial cell derived neurotrophic factor | Rap1gap | IDA | Rat | PMID:20877310|RGD:9835042 | |
| Biological Process | GO:0051649 | establishment of localization in cell | Rap1gap | IMP | Mouse | PMID:24803656 | |
| Biological Process | GO:1904425 | negative regulation of GTP binding | Rap1gap | IMP | Rat | PMID:19066305|RGD:9835342 | |
| Biological Process | GO:1903697 | negative regulation of microvillus assembly | RAP1GAP | IMP | Human | PMID:22797597 | |
| Biological Process | GO:0045665 | negative regulation of neuron differentiation | Rap1gap | IMP | Rat | PMID:20877310|RGD:9835042 | |
| Biological Process | GO:1904442 | negative regulation of thyroid gland epithelial cell proliferation | Rap1gap | IMP | Rat | PMID:17646383|RGD:9835038 | |
| Biological Process | GO:0006909 | phagocytosis | Rap1gap | IMP | Mouse | PMID:24803656 | |
| Biological Process | GO:0022409 | positive regulation of cell-cell adhesion | Rap1gap | IMP | Mouse | PMID:24803656 | |
| Biological Process | GO:0043547 | positive regulation of GTPase activity | RAP1GAP | IDA | Human | PMID:15141215 | |
| Biological Process | GO:0050766 | positive regulation of phagocytosis | Rap1gap | IMP | Mouse | PMID:24803656 | |
| Biological Process | GO:0043087 | regulation of GTPase activity | RAP1GAP | IDA | Human | PMID:18309292 |
| EXP Inferred from experiment |
| IDA Inferred from direct assay |
| IEP Inferred from expression pattern |
| IGI Inferred from genetic interaction |
| IMP Inferred from mutant phenotype |
| IPI Inferred from physical interaction |
| HTP Inferred from High Throughput Experiment |
| HDA Inferred from High Throughput Direct Assay |
| HMP Inferred from High Throughput Mutant Phenotype |
| HGI Inferred from High Throughput Genetic Interaction |
| HEP Inferred from High Throughput Expression Pattern |
Mouse Genome Database (MGD), Gene Expression Database (GXD), Mouse Models of Human Cancer database (MMHCdb) (formerly Mouse Tumor Biology (MTB)), Gene Ontology (GO) |
||
|
Citing These Resources Funding Information Warranty Disclaimer, Privacy Notice, Licensing, & Copyright Send questions and comments to User Support. |
last database update 12/30/2025 MGI 6.24 |
|
|
|
||