|
Source |
Alliance of Genome Resources |



| Category | ID | Classification term | Gene | Evidence | Inferred from | Organism | Reference |
|---|---|---|---|---|---|---|---|
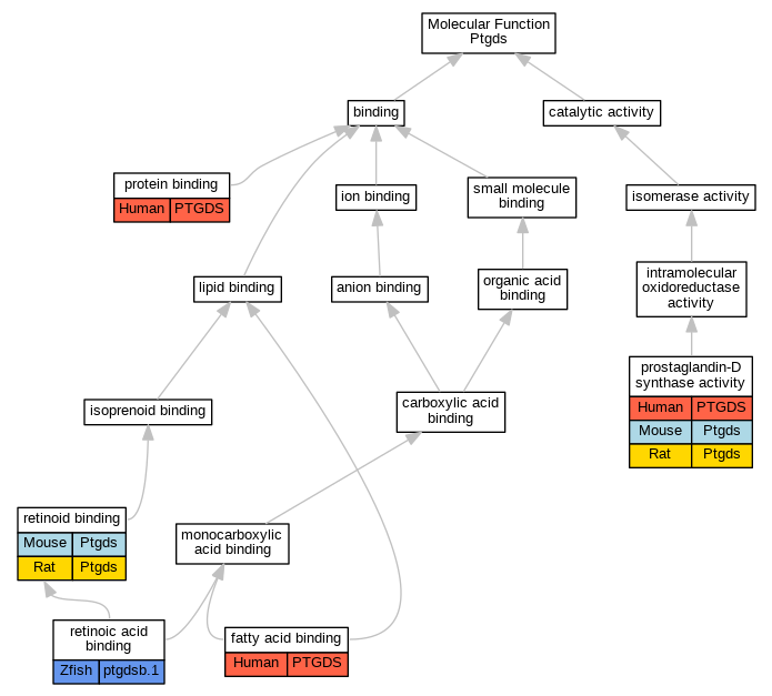
| Molecular Function | GO:0005504 | fatty acid binding | PTGDS | IDA | Human | PMID:20667974 | |
| Molecular Function | GO:0004667 | prostaglandin-D synthase activity | PTGDS | IDA | Human | PMID:20347284 | |
| Molecular Function | GO:0004667 | prostaglandin-D synthase activity | PTGDS | IDA | Human | PMID:20667974 | |
| Molecular Function | GO:0004667 | prostaglandin-D synthase activity | Ptgds | IDA | Mouse | MGI:MGI:3761957|PMID:17715133 | |
| Molecular Function | GO:0004667 | prostaglandin-D synthase activity | Ptgds | IDA | Rat | PMID:7836410|RGD:8553429 | |
| Molecular Function | GO:0005515 | protein binding | PTGDS | IPI | UniProtKB:P54253 | Human | PMID:16713569 |
| Molecular Function | GO:0005515 | protein binding | PTGDS | IPI | UniProtKB:P60409 | Human | PMID:25416956 |
| Molecular Function | GO:0005515 | protein binding | PTGDS | IPI | UniProtKB:A8MQ03 | Human | PMID:32296183 |
| Molecular Function | GO:0005515 | protein binding | PTGDS | IPI | UniProtKB:P60328 | Human | PMID:32296183 |
| Molecular Function | GO:0005515 | protein binding | PTGDS | IPI | UniProtKB:Q9BWT7 | Human | PMID:32296183 |
| Molecular Function | GO:0005515 | protein binding | PTGDS | IPI | UniProtKB:Q9UHD9 | Human | PMID:32296183 |
| Molecular Function | GO:0005515 | protein binding | PTGDS | IPI | UniProtKB:P13473-2 | Human | PMID:32814053 |
| Molecular Function | GO:0005515 | protein binding | PTGDS | IPI | UniProtKB:P42858 | Human | PMID:32814053 |
| Molecular Function | GO:0005515 | protein binding | PTGDS | IPI | UniProtKB:P54253 | Human | PMID:32814053 |
| Molecular Function | GO:0005515 | protein binding | PTGDS | IPI | UniProtKB:P55212 | Human | PMID:32814053 |
| Molecular Function | GO:0005515 | protein binding | PTGDS | IPI | UniProtKB:Q9Y371 | Human | PMID:32814053 |
| Molecular Function | GO:0001972 | retinoic acid binding | ptgdsb.1 | IDA | Zfish | PMID:16616995 | |
| Molecular Function | GO:0005501 | retinoid binding | Ptgds | IDA | Mouse | MGI:MGI:3761957|PMID:17715133 | |
| Molecular Function | GO:0005501 | retinoid binding | Ptgds | IDA | Rat | PMID:9188476|RGD:8553602 | |
| Cellular Component | GO:0070062 | extracellular exosome | PTGDS | HDA | Human | PMID:23533145 | |
| Cellular Component | GO:0005576 | extracellular region | PTGDS | IDA | Human | PMID:7692978 | |
| Cellular Component | GO:0005576 | extracellular region | Ptgds | IDA | Mouse | MGI:MGI:84013|PMID:8922532 | |
| Cellular Component | GO:0005576 | extracellular region | Ptgds | IDA | Rat | PMID:8815894|RGD:8553670 | |
| Cellular Component | GO:0005615 | extracellular space | PTGDS | IDA | Human | PMID:19878301 | |
| Cellular Component | GO:0005615 | extracellular space | Ptgds | IDA | Rat | PMID:17259069|RGD:1642585 | |
| Cellular Component | GO:0005794 | Golgi apparatus | Ptgds | IDA | Rat | PMID:11058225|RGD:8553859 | |
| Cellular Component | GO:0005791 | rough endoplasmic reticulum | PTGDS | IDA | Human | PMID:9065498 | |
| Biological Process | GO:0010467 | gene expression | Ptgds | IMP | Mouse | PMID:26025376 | |
| Biological Process | GO:0010467 | gene expression | Ptgds | IDA | Mouse | PMID:26025376 | |
| Biological Process | GO:2000255 | negative regulation of male germ cell proliferation | Ptgds | IGI | MGI:MGI:1859384 | Mouse | PMID:25142465 |
| Biological Process | GO:0001516 | prostaglandin biosynthetic process | PTGDS | IDA | Human | PMID:20347284 | |
| Biological Process | GO:0001516 | prostaglandin biosynthetic process | PTGDS | IDA | Human | PMID:20667974 | |
| Biological Process | GO:0001516 | prostaglandin biosynthetic process | Ptgds | IDA | Mouse | MGI:MGI:3761957|PMID:17715133 | |
| Biological Process | GO:0001516 | prostaglandin biosynthetic process | Ptgds | IDA | Rat | PMID:7836410|RGD:8553429 | |
| Biological Process | GO:0045187 | regulation of circadian sleep/wake cycle, sleep | Ptgds | IDA | Mouse | MGI:MGI:3687807|PMID:10781097 | |
| Biological Process | GO:0051384 | response to glucocorticoid | Ptgds | IEP | Rat | PMID:14618091|RGD:1642583 |
| EXP Inferred from experiment |
| IDA Inferred from direct assay |
| IEP Inferred from expression pattern |
| IGI Inferred from genetic interaction |
| IMP Inferred from mutant phenotype |
| IPI Inferred from physical interaction |
| HTP Inferred from High Throughput Experiment |
| HDA Inferred from High Throughput Direct Assay |
| HMP Inferred from High Throughput Mutant Phenotype |
| HGI Inferred from High Throughput Genetic Interaction |
| HEP Inferred from High Throughput Expression Pattern |
Mouse Genome Database (MGD), Gene Expression Database (GXD), Mouse Models of Human Cancer database (MMHCdb) (formerly Mouse Tumor Biology (MTB)), Gene Ontology (GO) |
||
|
Citing These Resources Funding Information Warranty Disclaimer, Privacy Notice, Licensing, & Copyright Send questions and comments to User Support. |
last database update 10/07/2025 MGI 6.24 |
|
|
|
||