|
Source |
Alliance of Genome Resources |



| Category | ID | Classification term | Gene | Evidence | Inferred from | Organism | Reference |
|---|---|---|---|---|---|---|---|
| Molecular Function | GO:0008233 | peptidase activity | PSMB5 | IDA | Human | PMID:17540904 | |
| Molecular Function | GO:0008233 | peptidase activity | Psmb5 | IDA | Mouse | PMID:15198663 | |
| Molecular Function | GO:0005515 | protein binding | PSMB5 | IPI | UniProtKB:P20618 | Human | PMID:14733938 |
| Molecular Function | GO:0005515 | protein binding | PSMB5 | IPI | UniProtKB:P49720 | Human | PMID:14733938 |
| Molecular Function | GO:0005515 | protein binding | PSMB5 | IPI | UniProtKB:Q99436 | Human | PMID:14733938 |
| Molecular Function | GO:0005515 | protein binding | PSMB5 | IPI | UniProtKB:Q9Y244 | Human | PMID:14733938 |
| Molecular Function | GO:0005515 | protein binding | PSMB5 | IPI | UniProtKB:O15116 | Human | PMID:15231747 |
| Molecular Function | GO:0005515 | protein binding | PSMB5 | IPI | UniProtKB:P20618 | Human | PMID:17948026 |
| Molecular Function | GO:0005515 | protein binding | PSMB5 | IPI | UniProtKB:P49720 | Human | PMID:17948026 |
| Molecular Function | GO:0005515 | protein binding | PSMB5 | IPI | UniProtKB:Q99436 | Human | PMID:17948026 |
| Molecular Function | GO:0005515 | protein binding | PSMB5 | IPI | UniProtKB:Q9Y244 | Human | PMID:17948026 |
| Molecular Function | GO:0005515 | protein binding | PSMB5 | IPI | UniProtKB:Q99436 | Human | PMID:20723761 |
| Molecular Function | GO:0005515 | protein binding | PSMB5 | IPI | UniProtKB:P20618 | Human | PMID:28514442 |
| Molecular Function | GO:0005515 | protein binding | PSMB5 | IPI | UniProtKB:P49720 | Human | PMID:28514442 |
| Molecular Function | GO:0005515 | protein binding | PSMB5 | IPI | UniProtKB:Q99436 | Human | PMID:28514442 |
| Molecular Function | GO:0005515 | protein binding | PSMB5 | IPI | UniProtKB:O15116 | Human | PMID:32296183 |
| Molecular Function | GO:0005515 | protein binding | PSMB5 | IPI | UniProtKB:O95429 | Human | PMID:32296183 |
| Molecular Function | GO:0005515 | protein binding | PSMB5 | IPI | UniProtKB:Q68J44 | Human | PMID:32296183 |
| Molecular Function | GO:0005515 | protein binding | PSMB5 | IPI | UniProtKB:Q8NCX0-3 | Human | PMID:32296183 |
| Molecular Function | GO:0005515 | protein binding | PSMB5 | IPI | UniProtKB:Q92989 | Human | PMID:32296183 |
| Molecular Function | GO:0005515 | protein binding | PSMB5 | IPI | UniProtKB:Q96HA8 | Human | PMID:32296183 |
| Molecular Function | GO:0005515 | protein binding | PSMB5 | IPI | UniProtKB:Q9BT92 | Human | PMID:32296183 |
| Molecular Function | GO:0005515 | protein binding | PSMB5 | IPI | UniProtKB:Q9Y6K9 | Human | PMID:32296183 |
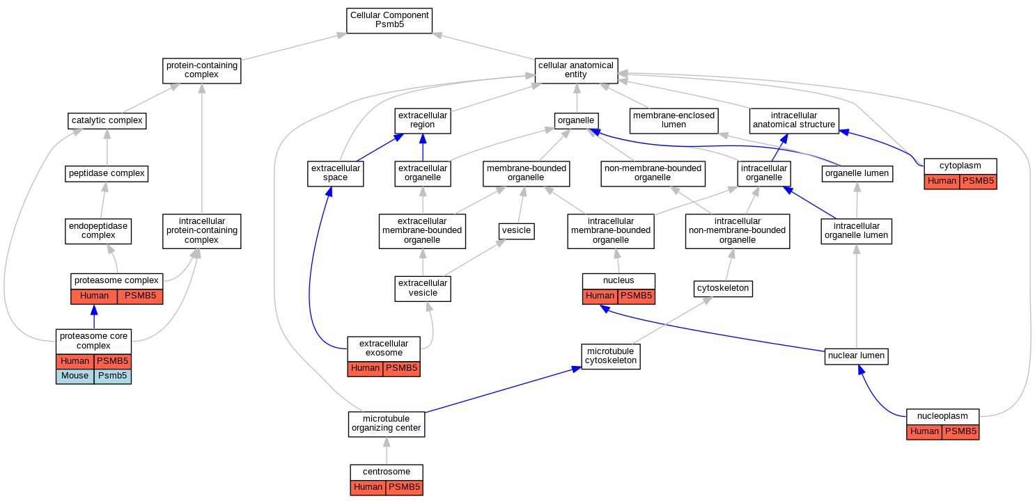
| Cellular Component | GO:0005813 | centrosome | PSMB5 | IDA | Human | GO_REF:0000052 | |
| Cellular Component | GO:0005737 | cytoplasm | PSMB5 | IDA | Human | PMID:34711951 | |
| Cellular Component | GO:0070062 | extracellular exosome | PSMB5 | HDA | Human | PMID:19056867 | |
| Cellular Component | GO:0005654 | nucleoplasm | PSMB5 | IDA | Human | GO_REF:0000052 | |
| Cellular Component | GO:0005634 | nucleus | PSMB5 | IDA | Human | PMID:34711951 | |
| Cellular Component | GO:0005634 | nucleus | PSMB5 | HDA | Human | PMID:21630459 | |
| Cellular Component | GO:0000502 | proteasome complex | PSMB5 | IDA | Human | PMID:17323924 | |
| Cellular Component | GO:0005839 | proteasome core complex | PSMB5 | IDA | Human | PMID:34711951 | |
| Cellular Component | GO:0005839 | proteasome core complex | Psmb5 | IDA | Mouse | MGI:MGI:5442509|PMID:16857966 | |
| Cellular Component | GO:0005839 | proteasome core complex | Psmb5 | IDA | Mouse | PMID:15198663 | |
| Cellular Component | GO:0005839 | proteasome core complex | Psmb5 | IDA | Mouse | PMID:20498273 | |
| Cellular Component | GO:0005839 | proteasome core complex | Psmb5 | IDA | Mouse | PMID:17540904 | |
| Biological Process | GO:0043161 | proteasome-mediated ubiquitin-dependent protein catabolic process | Psmb5 | IDA | Mouse | PMID:15198663 | |
| Biological Process | GO:0006508 | proteolysis | PSMB5 | IDA | Human | PMID:17540904 | |
| Biological Process | GO:0006979 | response to oxidative stress | Psmb5 | IDA | Mouse | PMID:15198663 |
| EXP Inferred from experiment |
| IDA Inferred from direct assay |
| IEP Inferred from expression pattern |
| IGI Inferred from genetic interaction |
| IMP Inferred from mutant phenotype |
| IPI Inferred from physical interaction |
| HTP Inferred from High Throughput Experiment |
| HDA Inferred from High Throughput Direct Assay |
| HMP Inferred from High Throughput Mutant Phenotype |
| HGI Inferred from High Throughput Genetic Interaction |
| HEP Inferred from High Throughput Expression Pattern |
Mouse Genome Database (MGD), Gene Expression Database (GXD), Mouse Models of Human Cancer database (MMHCdb) (formerly Mouse Tumor Biology (MTB)), Gene Ontology (GO) |
||
|
Citing These Resources Funding Information Warranty Disclaimer, Privacy Notice, Licensing, & Copyright Send questions and comments to User Support. |
last database update 05/05/2026 MGI 6.24 |
|
|
|
||