|
Source |
Alliance of Genome Resources |



| Category | ID | Classification term | Gene | Evidence | Inferred from | Organism | Reference |
|---|---|---|---|---|---|---|---|
| Molecular Function | GO:0047184 | 1-acylglycerophosphocholine O-acyltransferase activity | PRDX6 | IDA | Human | PMID:26830860 | |
| Molecular Function | GO:0047184 | 1-acylglycerophosphocholine O-acyltransferase activity | Prdx6 | IDA | Rat | PMID:26830860|RGD:11571872 | |
| Molecular Function | GO:0045296 | cadherin binding | PRDX6 | HDA | Human | PMID:25468996 | |
| Molecular Function | GO:0047499 | calcium-independent phospholipase A2 activity | PRDX6 | IMP | Human | PMID:10893423 | |
| Molecular Function | GO:0004602 | glutathione peroxidase activity | PRDX6 | IMP | Human | PMID:10893423 | |
| Molecular Function | GO:0004602 | glutathione peroxidase activity | Prdx6 | IDA | Rat | PMID:8641418|RGD:729495 | |
| Molecular Function | GO:0042802 | identical protein binding | PRDX6 | IMP | Human | PMID:9587003 | |
| Molecular Function | GO:0004623 | phospholipase A2 activity | PRDX6 | IDA | Human | PMID:26830860 | |
| Molecular Function | GO:0005515 | protein binding | PRDX6 | IPI | UniProtKB:Q8IWL8 | Human | PMID:16186110 |
| Molecular Function | GO:0005515 | protein binding | PRDX6 | IPI | UniProtKB:P27695 | Human | PMID:19188445 |
| Molecular Function | GO:0005515 | protein binding | PRDX6 | IPI | UniProtKB:P12004 | Human | PMID:20849852 |
| Molecular Function | GO:0005515 | protein binding | PRDX6 | IPI | UniProtKB:P54274 | Human | PMID:21044950 |
| Molecular Function | GO:0005515 | protein binding | PRDX6 | IPI | UniProtKB:P29991:PRO_0000308465 | Human | PMID:21911577 |
| Molecular Function | GO:0005515 | protein binding | PRDX6 | IPI | UniProtKB:P12004 | Human | PMID:26030842 |
| Molecular Function | GO:0005515 | protein binding | PRDX6 | IPI | UniProtKB:P09622 | Human | PMID:29128334 |
| Molecular Function | GO:0005515 | protein binding | PRDX6 | IPI | UniProtKB:P21796 | Human | PMID:29128334 |
| Molecular Function | GO:0005515 | protein binding | PRDX6 | IPI | UniProtKB:Q7KZN9 | Human | PMID:29128334 |
| Molecular Function | GO:0005515 | protein binding | PRDX6 | IPI | UniProtKB:P48556 | Human | PMID:32296183 |
| Molecular Function | GO:0005515 | protein binding | PRDX6 | IPI | UniProtKB:Q9NP61 | Human | PMID:32814053 |
| Molecular Function | GO:0005515 | protein binding | Prdx6 | IPI | RGD:2617 | Rat | PMID:17877381|RGD:2302074 |
| Molecular Function | GO:0005515 | protein binding | Prdx6 | IPI | UniProtKB:P62259 | Rat | PMID:21346153|RGD:8554151 |
| Molecular Function | GO:0031625 | ubiquitin protein ligase binding | PRDX6 | IPI | UniProtKB:O60260 | Human | PMID:19725078 |
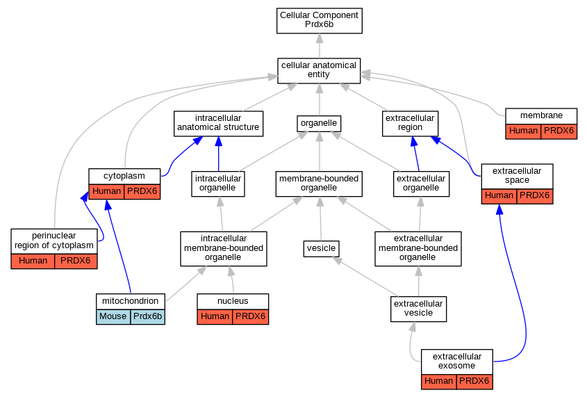
| Cellular Component | GO:0005737 | cytoplasm | PRDX6 | IDA | Human | PMID:16186110 | |
| Cellular Component | GO:0005737 | cytoplasm | PRDX6 | IDA | Human | PMID:19188445 | |
| Cellular Component | GO:0005737 | cytoplasm | PRDX6 | IDA | Human | PMID:25468996 | |
| Cellular Component | GO:0070062 | extracellular exosome | PRDX6 | HDA | Human | PMID:19056867 | |
| Cellular Component | GO:0070062 | extracellular exosome | PRDX6 | HDA | Human | PMID:20458337 | |
| Cellular Component | GO:0070062 | extracellular exosome | PRDX6 | HDA | Human | PMID:23533145 | |
| Cellular Component | GO:0005615 | extracellular space | PRDX6 | HDA | Human | PMID:23580065 | |
| Cellular Component | GO:0016020 | membrane | PRDX6 | HDA | Human | PMID:19946888 | |
| Cellular Component | GO:0005739 | mitochondrion | Prdx6b | HDA | Mouse | PMID:18614015 | |
| Cellular Component | GO:0005634 | nucleus | PRDX6 | IDA | Human | PMID:16186110 | |
| Cellular Component | GO:0048471 | perinuclear region of cytoplasm | PRDX6 | IDA | Human | PMID:16186110 | |
| Biological Process | GO:0098869 | cellular oxidant detoxification | PRDX6 | IMP | Human | PMID:10893423 | |
| Biological Process | GO:0046475 | glycerophospholipid catabolic process | PRDX6 | IMP | Human | PMID:10893423 | |
| Biological Process | GO:0042744 | hydrogen peroxide catabolic process | Prdx6 | IDA | Rat | PMID:8641418|RGD:729495 | |
| Biological Process | GO:0048026 | positive regulation of mRNA splicing, via spliceosome | PRDX6 | IGI | UniProtKB:Q8IWL8 | Human | PMID:16186110 |
| Biological Process | GO:0006979 | response to oxidative stress | PRDX6 | IMP | Human | PMID:10893423 |
| EXP Inferred from experiment |
| IDA Inferred from direct assay |
| IEP Inferred from expression pattern |
| IGI Inferred from genetic interaction |
| IMP Inferred from mutant phenotype |
| IPI Inferred from physical interaction |
| HTP Inferred from High Throughput Experiment |
| HDA Inferred from High Throughput Direct Assay |
| HMP Inferred from High Throughput Mutant Phenotype |
| HGI Inferred from High Throughput Genetic Interaction |
| HEP Inferred from High Throughput Expression Pattern |
Mouse Genome Database (MGD), Gene Expression Database (GXD), Mouse Models of Human Cancer database (MMHCdb) (formerly Mouse Tumor Biology (MTB)), Gene Ontology (GO) |
||
|
Citing These Resources Funding Information Warranty Disclaimer, Privacy Notice, Licensing, & Copyright Send questions and comments to User Support. |
last database update 09/30/2025 MGI 6.24 |
|
|
|
||