|
Source |
Alliance of Genome Resources |



| Category | ID | Classification term | Gene | Evidence | Inferred from | Organism | Reference |
|---|---|---|---|---|---|---|---|
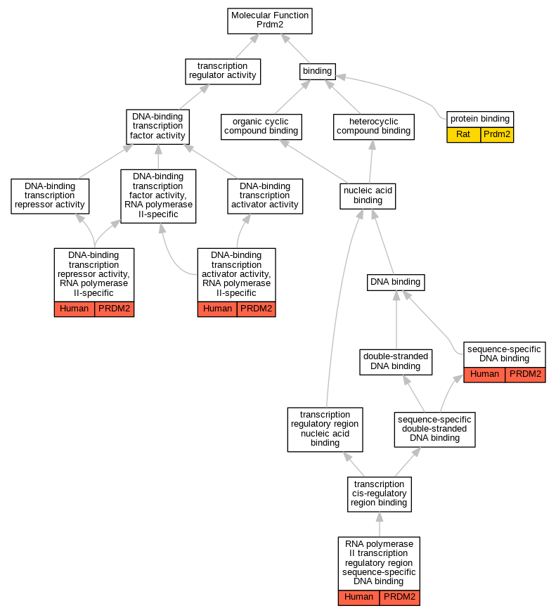
| Molecular Function | GO:0001228 | DNA-binding transcription activator activity, RNA polymerase II-specific | PRDM2 | IDA | Human | PMID:8654390 | |
| Molecular Function | GO:0001228 | DNA-binding transcription activator activity, RNA polymerase II-specific | PRDM2 | IMP | Human | PMID:8654390 | |
| Molecular Function | GO:0001227 | DNA-binding transcription repressor activity, RNA polymerase II-specific | PRDM2 | IDA | Human | PMID:9334209 | |
| Molecular Function | GO:0005515 | protein binding | Prdm2 | IPI | RGD:731712 | Rat | PMID:7538672|RGD:2316804 |
| Molecular Function | GO:0000977 | RNA polymerase II transcription regulatory region sequence-specific DNA binding | PRDM2 | IMP | Human | PMID:8654390 | |
| Molecular Function | GO:0043565 | sequence-specific DNA binding | PRDM2 | IDA | Human | PMID:9334209 | |
| Cellular Component | GO:0005794 | Golgi apparatus | PRDM2 | IDA | Human | GO_REF:0000052 | |
| Cellular Component | GO:0005654 | nucleoplasm | PRDM2 | IDA | Human | GO_REF:0000052 | |
| Cellular Component | GO:0005634 | nucleus | PRDM2 | IDA | Human | PMID:11544182 | |
| Cellular Component | GO:0005634 | nucleus | Prdm2 | IDA | Rat | PMID:7538672|RGD:2316804 | |
| Biological Process | GO:0008340 | determination of adult lifespan | Prdm2 | IMP | MGI:MGI:2388354 | Mouse | PMID:11544182 |
| Biological Process | GO:0000122 | negative regulation of transcription by RNA polymerase II | PRDM2 | IDA | Human | PMID:9334209 | |
| Biological Process | GO:0045944 | positive regulation of transcription by RNA polymerase II | PRDM2 | IDA | Human | PMID:8654390 | |
| Biological Process | GO:0032355 | response to estradiol | Prdm2 | IDA | Rat | PMID:10706618|RGD:2316803 |
| EXP Inferred from experiment |
| IDA Inferred from direct assay |
| IEP Inferred from expression pattern |
| IGI Inferred from genetic interaction |
| IMP Inferred from mutant phenotype |
| IPI Inferred from physical interaction |
| HTP Inferred from High Throughput Experiment |
| HDA Inferred from High Throughput Direct Assay |
| HMP Inferred from High Throughput Mutant Phenotype |
| HGI Inferred from High Throughput Genetic Interaction |
| HEP Inferred from High Throughput Expression Pattern |
Mouse Genome Database (MGD), Gene Expression Database (GXD), Mouse Models of Human Cancer database (MMHCdb) (formerly Mouse Tumor Biology (MTB)), Gene Ontology (GO) |
||
|
Citing These Resources Funding Information Warranty Disclaimer, Privacy Notice, Licensing, & Copyright Send questions and comments to User Support. |
last database update 09/30/2025 MGI 6.24 |
|
|
|
||