|
Source |
Alliance of Genome Resources |



| Category | ID | Classification term | Gene | Evidence | Inferred from | Organism | Reference |
|---|---|---|---|---|---|---|---|
| Molecular Function | GO:1990841 | promoter-specific chromatin binding | Prdm15 | IDA | Mouse | MGI:MGI:6120615|PMID:28740264 | |
| Molecular Function | GO:0000978 | RNA polymerase II cis-regulatory region sequence-specific DNA binding | Prdm15 | IDA | Mouse | MGI:MGI:6120615|PMID:28740264 | |
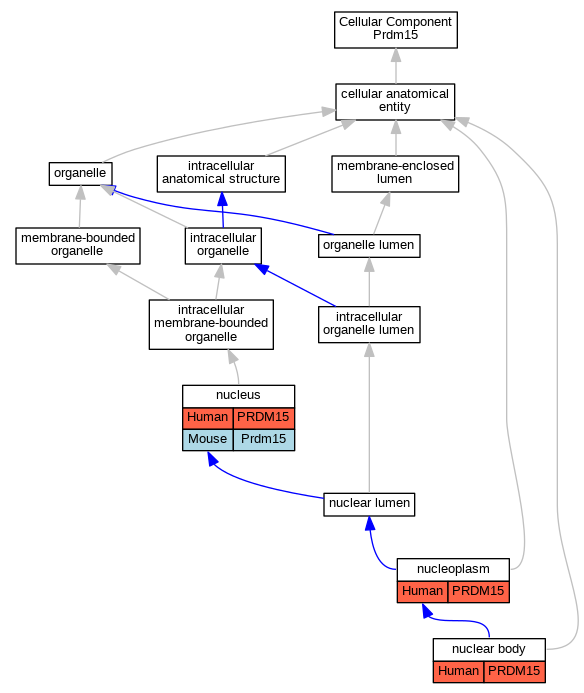
| Cellular Component | GO:0016604 | nuclear body | PRDM15 | IDA | Human | GO_REF:0000052 | |
| Cellular Component | GO:0005654 | nucleoplasm | PRDM15 | IDA | Human | GO_REF:0000052 | |
| Cellular Component | GO:0005634 | nucleus | PRDM15 | IDA | Human | PMID:15904895 | |
| Cellular Component | GO:0005634 | nucleus | Prdm15 | IDA | Mouse | MGI:MGI:6120615|PMID:28740264 | |
| Biological Process | GO:0043409 | negative regulation of MAPK cascade | Prdm15 | IMP | Mouse | MGI:MGI:6120615|PMID:28740264 | |
| Biological Process | GO:0090263 | positive regulation of canonical Wnt signaling pathway | Prdm15 | IMP | Mouse | MGI:MGI:6120615|PMID:28740264 | |
| Biological Process | GO:0045944 | positive regulation of transcription by RNA polymerase II | Prdm15 | IDA | Mouse | MGI:MGI:6120615|PMID:28740264 | |
| Biological Process | GO:0060319 | primitive erythrocyte differentiation | prdm15 | IMP | Zfish | PMID:24240475 | |
| Biological Process | GO:2000035 | regulation of stem cell division | Prdm15 | IMP | Mouse | MGI:MGI:6120615|PMID:28740264 |
| EXP Inferred from experiment |
| IDA Inferred from direct assay |
| IEP Inferred from expression pattern |
| IGI Inferred from genetic interaction |
| IMP Inferred from mutant phenotype |
| IPI Inferred from physical interaction |
| HTP Inferred from High Throughput Experiment |
| HDA Inferred from High Throughput Direct Assay |
| HMP Inferred from High Throughput Mutant Phenotype |
| HGI Inferred from High Throughput Genetic Interaction |
| HEP Inferred from High Throughput Expression Pattern |
Mouse Genome Database (MGD), Gene Expression Database (GXD), Mouse Models of Human Cancer database (MMHCdb) (formerly Mouse Tumor Biology (MTB)), Gene Ontology (GO) |
||
|
Citing These Resources Funding Information Warranty Disclaimer, Privacy Notice, Licensing, & Copyright Send questions and comments to User Support. |
last database update 09/30/2025 MGI 6.24 |
|
|
|
||