|
Source |
Alliance of Genome Resources |



| Category | ID | Classification term | Gene | Evidence | Inferred from | Organism | Reference |
|---|---|---|---|---|---|---|---|
| Molecular Function | GO:0003677 | DNA binding | Pou3f3 | IDA | Mouse | PMID:15465489 | |
| Molecular Function | GO:0003700 | DNA-binding transcription factor activity | Pou3f3 | IDA | Rat | PMID:9405434|RGD:633620 | |
| Molecular Function | GO:0000981 | DNA-binding transcription factor activity, RNA polymerase II-specific | Pou3f3 | IDA | Rat | PMID:9632656|RGD:68859 | |
| Molecular Function | GO:0071837 | HMG box domain binding | Pou3f3 | IPI | UniProtKB:O55170|UniProtKB:Q05066 | Mouse | MGI:MGI:5284787|PMID:16582099 |
| Molecular Function | GO:0005515 | protein binding | Pou3f3 | IPI | UniProtKB:P06537|UniProtKB:P19091 | Mouse | MGI:MGI:4362014|PMID:11997177 |
| Molecular Function | GO:0042803 | protein homodimerization activity | POU3F3 | IDA | Human | PMID:31303265 | |
| Molecular Function | GO:0043565 | sequence-specific DNA binding | Pou3f3 | IDA | Mouse | MGI:MGI:4362014|PMID:11997177 | |
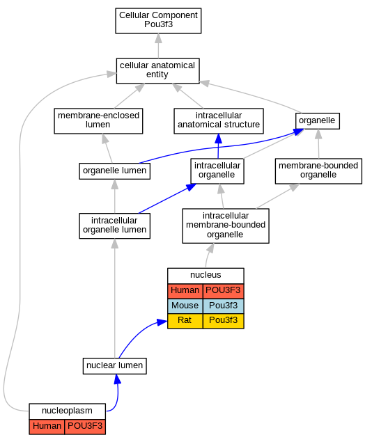
| Cellular Component | GO:0005654 | nucleoplasm | POU3F3 | IDA | Human | GO_REF:0000052 | |
| Cellular Component | GO:0005634 | nucleus | POU3F3 | IDA | Human | PMID:31303265 | |
| Cellular Component | GO:0005634 | nucleus | Pou3f3 | IDA | Mouse | PMID:8663425 | |
| Cellular Component | GO:0005634 | nucleus | Pou3f3 | IMP | Rat | PMID:15713637|RGD:8553669 | |
| Cellular Component | GO:0005634 | nucleus | Pou3f3 | IDA | Rat | PMID:9405434|RGD:633620 | |
| Cellular Component | GO:0005634 | nucleus | Pou3f3 | IDA | Rat | PMID:9632656|RGD:68859 | |
| Biological Process | GO:0021799 | cerebral cortex radially oriented cell migration | Pou3f3 | IGI | MGI:MGI:101895 | Mouse | PMID:12130536 |
| Biological Process | GO:0048878 | chemical homeostasis | Pou3f3 | IMP | MGI:MGI:3712282 | Mouse | PMID:17264314 |
| Biological Process | GO:0021869 | forebrain ventricular zone progenitor cell division | Pou3f3 | IGI | MGI:MGI:101895 | Mouse | PMID:12130536 |
| Biological Process | GO:0001822 | kidney development | Pou3f3 | IMP | MGI:MGI:2673387 | Mouse | PMID:12925600 |
| Biological Process | GO:0001822 | kidney development | Pou3f3 | IMP | MGI:MGI:3712282 | Mouse | PMID:17264314 |
| Biological Process | GO:0072218 | metanephric ascending thin limb development | Pou3f3 | IMP | Mouse | MGI:MGI:2669573|PMID:12925600 | |
| Biological Process | GO:0072240 | metanephric DCT cell differentiation | Pou3f3 | IMP | Mouse | MGI:MGI:2669573|PMID:12925600 | |
| Biological Process | GO:0072236 | metanephric loop of Henle development | Pou3f3 | IMP | Mouse | MGI:MGI:2669573|PMID:12925600 | |
| Biological Process | GO:0072227 | metanephric macula densa development | Pou3f3 | IMP | Mouse | MGI:MGI:2669573|PMID:12925600 | |
| Biological Process | GO:0072233 | metanephric thick ascending limb development | Pou3f3 | IMP | Mouse | MGI:MGI:2669573|PMID:12925600 | |
| Biological Process | GO:0043066 | negative regulation of apoptotic process | Pou3f3 | IMP | Mouse | MGI:MGI:2669573|PMID:12925600 | |
| Biological Process | GO:0045892 | negative regulation of DNA-templated transcription | Pou3f3 | IDA | Mouse | MGI:MGI:4362014|PMID:11997177 | |
| Biological Process | GO:0000122 | negative regulation of transcription by RNA polymerase II | Pou3f3 | IGI | UniProtKB:P0C1G9 | Rat | PMID:9632656|RGD:68859 |
| Biological Process | GO:0008284 | positive regulation of cell population proliferation | Pou3f3 | IMP | Mouse | MGI:MGI:2669573|PMID:12925600 | |
| Biological Process | GO:0045893 | positive regulation of DNA-templated transcription | POU3F3 | IDA | Human | PMID:31303265 | |
| Biological Process | GO:0045893 | positive regulation of DNA-templated transcription | Pou3f3 | IMP | Mouse | MGI:MGI:2669573|PMID:12925600 | |
| Biological Process | GO:0045893 | positive regulation of DNA-templated transcription | Pou3f3 | IGI | UniProtKB:P0C1G9 | Rat | PMID:9632656|RGD:68859 |
| Biological Process | GO:0045893 | positive regulation of DNA-templated transcription | Pou3f3 | IMP | Rat | PMID:15713637|RGD:8553669 | |
| Biological Process | GO:0010628 | positive regulation of gene expression | Pou3f3 | IMP | Rat | PMID:15713637|RGD:8553669 | |
| Biological Process | GO:0045944 | positive regulation of transcription by RNA polymerase II | Pou3f3 | IGI | MGI:MGI:96919 | Mouse | PMID:17141158 |
| Biological Process | GO:0045944 | positive regulation of transcription by RNA polymerase II | Pou3f3 | IDA | Rat | PMID:9405434|RGD:633620 | |
| Biological Process | GO:0071918 | urea transmembrane transport | Pou3f3 | IMP | MGI:MGI:3712282 | Mouse | PMID:17264314 |
| EXP Inferred from experiment |
| IDA Inferred from direct assay |
| IEP Inferred from expression pattern |
| IGI Inferred from genetic interaction |
| IMP Inferred from mutant phenotype |
| IPI Inferred from physical interaction |
| HTP Inferred from High Throughput Experiment |
| HDA Inferred from High Throughput Direct Assay |
| HMP Inferred from High Throughput Mutant Phenotype |
| HGI Inferred from High Throughput Genetic Interaction |
| HEP Inferred from High Throughput Expression Pattern |
Mouse Genome Database (MGD), Gene Expression Database (GXD), Mouse Models of Human Cancer database (MMHCdb) (formerly Mouse Tumor Biology (MTB)), Gene Ontology (GO) |
||
|
Citing These Resources Funding Information Warranty Disclaimer, Privacy Notice, Licensing, & Copyright Send questions and comments to User Support. |
last database update 04/14/2026 MGI 6.24 |
|
|
|
||