|
Source |
Alliance of Genome Resources |



| Category | ID | Classification term | Gene | Evidence | Inferred from | Organism | Reference |
|---|---|---|---|---|---|---|---|
| Molecular Function | GO:0001046 | core promoter sequence-specific DNA binding | Polr2a | IDA | Mouse | MGI:MGI:5428344|PMID:22723415 | |
| Molecular Function | GO:0003677 | DNA binding | Polr2a | IDA | Mouse | PMID:15601870 | |
| Molecular Function | GO:0019900 | kinase binding | POLR2A | IPI | UniProtKB:P78362 | Human | PMID:28076779 |
| Molecular Function | GO:1990841 | promoter-specific chromatin binding | POLR2A | IDA | Human | PMID:24441171 | |
| Molecular Function | GO:0005515 | protein binding | POLR2A | IPI | UniProtKB:Q5TA45 | Human | PMID:16239144 |
| Molecular Function | GO:0005515 | protein binding | POLR2A | IPI | UniProtKB:O00267 | Human | PMID:10075709 |
| Molecular Function | GO:0005515 | protein binding | POLR2A | IPI | UniProtKB:Q9HCS7 | Human | PMID:10944529 |
| Molecular Function | GO:0005515 | protein binding | POLR2A | IPI | UniProtKB:P17844 | Human | PMID:12527917 |
| Molecular Function | GO:0005515 | protein binding | POLR2A | IPI | UniProtKB:O00255 | Human | PMID:14992727 |
| Molecular Function | GO:0005515 | protein binding | POLR2A | IPI | UniProtKB:O60563 | Human | PMID:15563843 |
| Molecular Function | GO:0005515 | protein binding | POLR2A | IPI | UniProtKB:O60583 | Human | PMID:15563843 |
| Molecular Function | GO:0005515 | protein binding | POLR2A | IPI | UniProtKB:Q6P1J9 | Human | PMID:15923622 |
| Molecular Function | GO:0005515 | protein binding | POLR2A | IPI | UniProtKB:Q8N7H5 | Human | PMID:15923622 |
| Molecular Function | GO:0005515 | protein binding | POLR2A | IPI | UniProtKB:Q9H7N4 | Human | PMID:15992770 |
| Molecular Function | GO:0005515 | protein binding | POLR2A | IPI | UniProtKB:Q6P1J9 | Human | PMID:16024656 |
| Molecular Function | GO:0005515 | protein binding | POLR2A | IPI | UniProtKB:Q8N7H5 | Human | PMID:16024656 |
| Molecular Function | GO:0005515 | protein binding | POLR2A | IPI | UniProtKB:Q68E01 | Human | PMID:16239144 |
| Molecular Function | GO:0005515 | protein binding | POLR2A | IPI | UniProtKB:Q6P9B9 | Human | PMID:16239144 |
| Molecular Function | GO:0005515 | protein binding | POLR2A | IPI | UniProtKB:Q75QN2 | Human | PMID:16239144 |
| Molecular Function | GO:0005515 | protein binding | POLR2A | IPI | UniProtKB:Q96CB8 | Human | PMID:16239144 |
| Molecular Function | GO:0005515 | protein binding | POLR2A | IPI | UniProtKB:Q96HW7 | Human | PMID:16239144 |
| Molecular Function | GO:0005515 | protein binding | POLR2A | IPI | UniProtKB:Q9H0H0 | Human | PMID:16239144 |
| Molecular Function | GO:0005515 | protein binding | POLR2A | IPI | UniProtKB:Q9NV88 | Human | PMID:16239144 |
| Molecular Function | GO:0005515 | protein binding | POLR2A | IPI | UniProtKB:Q9NVH2 | Human | PMID:16239144 |
| Molecular Function | GO:0005515 | protein binding | POLR2A | IPI | UniProtKB:Q9NVR2 | Human | PMID:16239144 |
| Molecular Function | GO:0005515 | protein binding | POLR2A | IPI | UniProtKB:Q9UL03 | Human | PMID:16239144 |
| Molecular Function | GO:0005515 | protein binding | POLR2A | IPI | UniProtKB:P17844 | Human | PMID:17011493 |
| Molecular Function | GO:0005515 | protein binding | POLR2A | IPI | UniProtKB:Q62383 | Human | PMID:17234882 |
| Molecular Function | GO:0005515 | protein binding | POLR2A | IPI | UniProtKB:Q7KZ85 | Human | PMID:17234882 |
| Molecular Function | GO:0005515 | protein binding | POLR2A | IPI | UniProtKB:O15047 | Human | PMID:17998332 |
| Molecular Function | GO:0005515 | protein binding | POLR2A | IPI | UniProtKB:Q6UXN9 | Human | PMID:17998332 |
| Molecular Function | GO:0005515 | protein binding | POLR2A | IPI | UniProtKB:Q9UPS6 | Human | PMID:17998332 |
| Molecular Function | GO:0005515 | protein binding | POLR2A | IPI | UniProtKB:Q9UPN6 | Human | PMID:18550522 |
| Molecular Function | GO:0005515 | protein binding | POLR2A | IPI | UniProtKB:O94762-1 | Human | PMID:18562274 |
| Molecular Function | GO:0005515 | protein binding | POLR2A | IPI | UniProtKB:Q96H20 | Human | PMID:19819239 |
| Molecular Function | GO:0005515 | protein binding | POLR2A | IPI | UniProtKB:P23193 | Human | PMID:20178742 |
| Molecular Function | GO:0005515 | protein binding | POLR2A | IPI | UniProtKB:Q8N7H5 | Human | PMID:20178742 |
| Molecular Function | GO:0005515 | protein binding | POLR2A | IPI | UniProtKB:P23193 | Human | PMID:20562857 |
| Molecular Function | GO:0005515 | protein binding | POLR2A | IPI | UniProtKB:P26368 | Human | PMID:21536736 |
| Molecular Function | GO:0005515 | protein binding | POLR2A | IPI | UniProtKB:Q67020 | Human | PMID:21994455 |
| Molecular Function | GO:0005515 | protein binding | POLR2A | IPI | UniProtKB:Q9NQG5 | Human | PMID:22264791 |
| Molecular Function | GO:0005515 | protein binding | POLR2A | IPI | UniProtKB:Q9H7E2 | Human | PMID:23066109 |
| Molecular Function | GO:0005515 | protein binding | POLR2A | IPI | UniProtKB:O60318 | Human | PMID:23652018 |
| Molecular Function | GO:0005515 | protein binding | POLR2A | IPI | UniProtKB:O94762-1 | Human | PMID:23748380 |
| Molecular Function | GO:0005515 | protein binding | POLR2A | IPI | UniProtKB:P23193 | Human | PMID:23748380 |
| Molecular Function | GO:0005515 | protein binding | POLR2A | IPI | UniProtKB:L8B1Q7 | Human | PMID:24418534 |
| Molecular Function | GO:0005515 | protein binding | POLR2A | IPI | UniProtKB:Q5NTY3 | Human | PMID:24418534 |
| Molecular Function | GO:0005515 | protein binding | POLR2A | IPI | UniProtKB:O00267 | Human | PMID:24814348 |
| Molecular Function | GO:0005515 | protein binding | POLR2A | IPI | UniProtKB:Q9UPY3-1 | Human | PMID:24814348 |
| Molecular Function | GO:0005515 | protein binding | POLR2A | IPI | UniProtKB:Q96P16 | Human | PMID:24981860 |
| Molecular Function | GO:0005515 | protein binding | POLR2A | IPI | UniProtKB:Q9NQG5 | Human | PMID:24981860 |
| Molecular Function | GO:0005515 | protein binding | POLR2A | IPI | UniProtKB:Q96P16 | Human | PMID:24997600 |
| Molecular Function | GO:0005515 | protein binding | POLR2A | IPI | UniProtKB:Q9NQG5 | Human | PMID:24997600 |
| Molecular Function | GO:0005515 | protein binding | POLR2A | IPI | UniProtKB:O00267 | Human | PMID:25416956 |
| Molecular Function | GO:0005515 | protein binding | POLR2A | IPI | UniProtKB:Q98140 | Human | PMID:25544563 |
| Molecular Function | GO:0005515 | protein binding | POLR2A | IPI | UniProtKB:P35637 | Human | PMID:26124092 |
| Molecular Function | GO:0005515 | protein binding | POLR2A | IPI | UniProtKB:O00267 | Human | PMID:26496610 |
| Molecular Function | GO:0005515 | protein binding | POLR2A | IPI | UniProtKB:Q6P1J9 | Human | PMID:26659056 |
| Molecular Function | GO:0005515 | protein binding | POLR2A | IPI | UniProtKB:O14744 | Human | PMID:26700805 |
| Molecular Function | GO:0005515 | protein binding | POLR2A | IPI | UniProtKB:Q16637 | Human | PMID:26700805 |
| Molecular Function | GO:0005515 | protein binding | POLR2A | IPI | UniProtKB:Q7Z333 | Human | PMID:26700805 |
| Molecular Function | GO:0005515 | protein binding | POLR2A | IPI | UniProtKB:Q9H0D6 | Human | PMID:26700805 |
| Molecular Function | GO:0005515 | protein binding | POLR2A | IPI | UniProtKB:Q9H7E2 | Human | PMID:26700805 |
| Molecular Function | GO:0005515 | protein binding | POLR2A | IPI | UniProtKB:Q96C12 | Human | PMID:28169274 |
| Molecular Function | GO:0005515 | protein binding | POLR2A | IPI | UniProtKB:Q9NQG5 | Human | PMID:28514442 |
| Molecular Function | GO:0005515 | protein binding | POLR2A | IPI | UniProtKB:Q9NWX5 | Human | PMID:28514442 |
| Molecular Function | GO:0005515 | protein binding | POLR2A | IPI | UniProtKB:O94992,UniProtKB:P50750 | Human | PMID:30824372 |
| Molecular Function | GO:0005515 | protein binding | POLR2A | IPI | UniProtKB:P42285,UniProtKB:Q9Y580 | Human | PMID:30824372 |
| Molecular Function | GO:0005515 | protein binding | POLR2A | IPI | UniProtKB:P50750,UniProtKB:Q9Y580 | Human | PMID:30824372 |
| Molecular Function | GO:0005515 | protein binding | POLR2A | IPI | UniProtKB:Q9NWX5 | Human | PMID:32296183 |
| Molecular Function | GO:0005515 | protein binding | POLR2A | IPI | UniProtKB:Q8N108-16 | Human | PMID:32814053 |
| Molecular Function | GO:0005515 | protein binding | POLR2A | IPI | UniProtKB:Q8WTV1 | Human | PMID:32814053 |
| Molecular Function | GO:0005515 | protein binding | Polr2a | IPI | UniProtKB:Q63623 | Mouse | MGI:MGI:4457260|PMID:9528809 |
| Molecular Function | GO:0005515 | protein binding | Polr2a | IPI | UniProtKB:Q62383 | Mouse | MGI:MGI:5508586|PMID:19141475 |
| Molecular Function | GO:0005515 | protein binding | Polr2a | IPI | UniProtKB:Q63625 | Mouse | MGI:MGI:5430904|PMID:8692929 |
| Molecular Function | GO:0005515 | protein binding | Polr2a | IPI | UniProtKB:Q62093 | Mouse | MGI:MGI:5918739|PMID:18641664 |
| Molecular Function | GO:0005515 | protein binding | Polr2a | IPI | UniProtKB:Q62093|UniProtKB:Q6PDM2 | Mouse | MGI:MGI:5553217|PMID:23663783 |
| Molecular Function | GO:0005515 | protein binding | Polr2a | IPI | UniProtKB:O54943 | Mouse | MGI:MGI:5430667|PMID:22767893 |
| Molecular Function | GO:0005515 | protein binding | Polr2a | IPI | UniProtKB:Q3TQR2 | Mouse | PMID:14612417 |
| Molecular Function | GO:0005515 | protein binding | Polr2a | IPI | PR:Q9ESU6 | Mouse | PMID:22509028 |
| Molecular Function | GO:0003723 | RNA binding | POLR2A | HDA | Human | PMID:22658674 | |
| Molecular Function | GO:0003723 | RNA binding | POLR2A | HDA | Human | PMID:22681889 | |
| Molecular Function | GO:0031625 | ubiquitin protein ligase binding | POLR2A | IPI | UniProtKB:P46934 | Human | PMID:17996703 |
| Cellular Component | GO:0000791 | euchromatin | Polr2a | IDA | Mouse | MGI:MGI:5428344|PMID:22723415 | |
| Cellular Component | GO:0005634 | nucleus | POLR2A | IDA | Human | PMID:14580349 | |
| Cellular Component | GO:0005634 | nucleus | POLR2A | IDA | Human | PMID:16109376 | |
| Cellular Component | GO:0005634 | nucleus | POLR2A | IDA | Human | PMID:9852112 | |
| Cellular Component | GO:0005634 | nucleus | Polr2a | IDA | Mouse | PMID:26346254 | |
| Cellular Component | GO:0005634 | nucleus | Polr2a | IDA | Rat | PMID:19095046|RGD:9681725 | |
| Cellular Component | GO:0005665 | RNA polymerase II, core complex | POLR2A | IDA | Human | PMID:9852112 | |
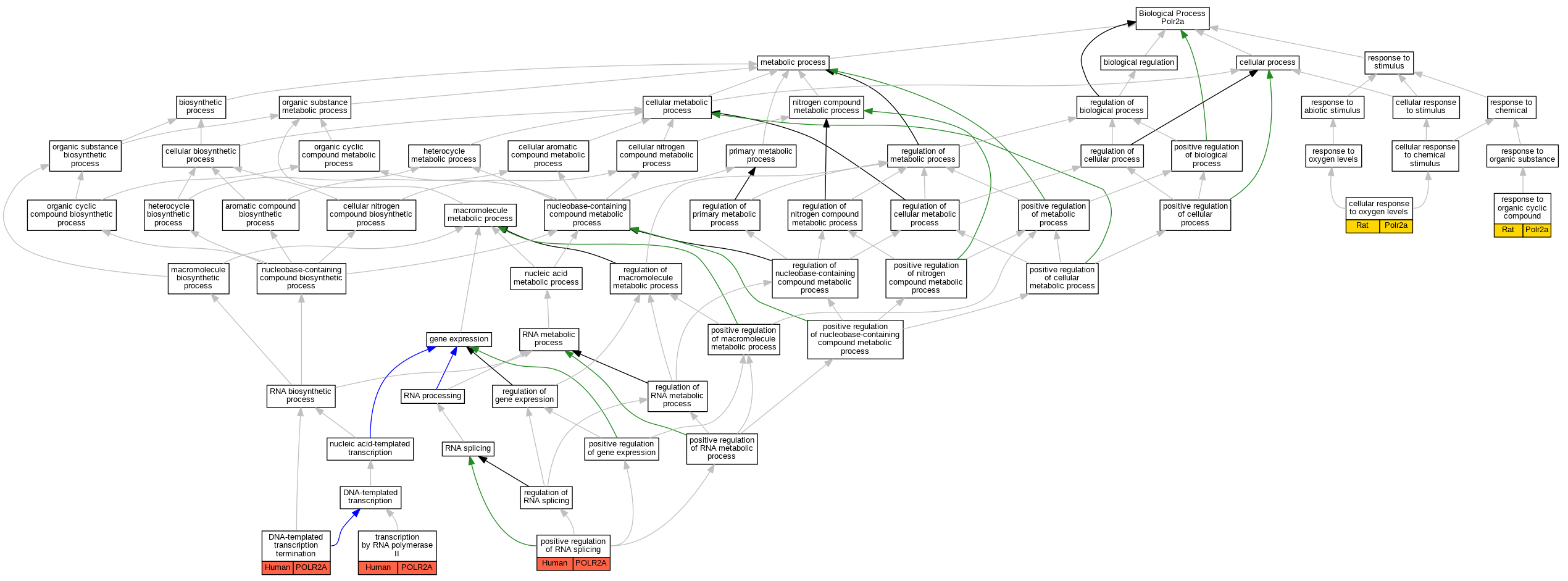
| Biological Process | GO:0071453 | cellular response to oxygen levels | Polr2a | IEP | Rat | PMID:19095046|RGD:9681725 | |
| Biological Process | GO:0006353 | DNA-templated transcription termination | POLR2A | IMP | Human | PMID:26700805 | |
| Biological Process | GO:0033120 | positive regulation of RNA splicing | POLR2A | IDA | Human | PMID:21536736 | |
| Biological Process | GO:0014070 | response to organic cyclic compound | Polr2a | IEP | Rat | PMID:23026235|RGD:9681724 | |
| Biological Process | GO:0006366 | transcription by RNA polymerase II | POLR2A | IDA | Human | PMID:9852112 |
| EXP Inferred from experiment |
| IDA Inferred from direct assay |
| IEP Inferred from expression pattern |
| IGI Inferred from genetic interaction |
| IMP Inferred from mutant phenotype |
| IPI Inferred from physical interaction |
| HTP Inferred from High Throughput Experiment |
| HDA Inferred from High Throughput Direct Assay |
| HMP Inferred from High Throughput Mutant Phenotype |
| HGI Inferred from High Throughput Genetic Interaction |
| HEP Inferred from High Throughput Expression Pattern |
Mouse Genome Database (MGD), Gene Expression Database (GXD), Mouse Models of Human Cancer database (MMHCdb) (formerly Mouse Tumor Biology (MTB)), Gene Ontology (GO) |
||
|
Citing These Resources Funding Information Warranty Disclaimer, Privacy Notice, Licensing, & Copyright Send questions and comments to User Support. |
last database update 12/30/2025 MGI 6.24 |
|
|
|
||