|
Source |
Alliance of Genome Resources |



| Category | ID | Classification term | Gene | Evidence | Inferred from | Organism | Reference |
|---|---|---|---|---|---|---|---|
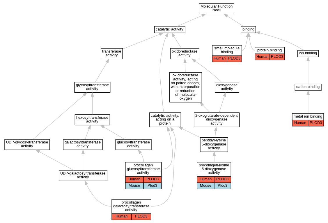
| Molecular Function | GO:0046872 | metal ion binding | PLOD3 | EXP | Human | PMID:30089812 | |
| Molecular Function | GO:0050211 | procollagen galactosyltransferase activity | PLOD3 | IMP | Human | PMID:18298658 | |
| Molecular Function | GO:0033823 | procollagen glucosyltransferase activity | PLOD3 | IMP | Human | PMID:10934207 | |
| Molecular Function | GO:0033823 | procollagen glucosyltransferase activity | PLOD3 | IMP | Human | PMID:18298658 | |
| Molecular Function | GO:0033823 | procollagen glucosyltransferase activity | Plod3 | IDA | Mouse | MGI:MGI:6202004|PMID:16447251 | |
| Molecular Function | GO:0033823 | procollagen glucosyltransferase activity | Plod3 | IDA | Mouse | PMID:16467571 | |
| Molecular Function | GO:0033823 | procollagen glucosyltransferase activity | Plod3 | IDA | Mouse | PMID:27435297 | |
| Molecular Function | GO:0008475 | procollagen-lysine 5-dioxygenase activity | PLOD3 | IMP | Human | PMID:10934207 | |
| Molecular Function | GO:0008475 | procollagen-lysine 5-dioxygenase activity | PLOD3 | IMP | Human | PMID:18298658 | |
| Molecular Function | GO:0008475 | procollagen-lysine 5-dioxygenase activity | PLOD3 | IDA | Human | PMID:9582318 | |
| Molecular Function | GO:0008475 | procollagen-lysine 5-dioxygenase activity | PLOD3 | IDA | Human | PMID:9724729 | |
| Molecular Function | GO:0008475 | procollagen-lysine 5-dioxygenase activity | Plod3 | IDA | Mouse | MGI:MGI:6202004|PMID:16447251 | |
| Molecular Function | GO:0008475 | procollagen-lysine 5-dioxygenase activity | Plod3 | IDA | Mouse | PMID:16467571 | |
| Molecular Function | GO:0005515 | protein binding | PLOD3 | IPI | UniProtKB:Q96KQ7 | Human | PMID:16189514 |
| Molecular Function | GO:0005515 | protein binding | PLOD3 | IPI | UniProtKB:Q9BQY4 | Human | PMID:16189514 |
| Molecular Function | GO:0005515 | protein binding | PLOD3 | IPI | UniProtKB:A2ABF9 | Human | PMID:25416956 |
| Molecular Function | GO:0005515 | protein binding | PLOD3 | IPI | UniProtKB:Q5JST6 | Human | PMID:25416956 |
| Molecular Function | GO:0005515 | protein binding | PLOD3 | IPI | UniProtKB:Q96QF0 | Human | PMID:25416956 |
| Molecular Function | GO:0005515 | protein binding | PLOD3 | IPI | UniProtKB:Q5JST6 | Human | PMID:25910212 |
| Molecular Function | GO:0005515 | protein binding | PLOD3 | IPI | UniProtKB:Q96KQ7 | Human | PMID:25910212 |
| Molecular Function | GO:0005515 | protein binding | PLOD3 | IPI | UniProtKB:Q96QF0-2 | Human | PMID:25910212 |
| Molecular Function | GO:0005515 | protein binding | PLOD3 | IPI | UniProtKB:Q96KQ7 | Human | PMID:26028330 |
| Molecular Function | GO:0005515 | protein binding | PLOD3 | IPI | UniProtKB:Q5JST6 | Human | PMID:29892012 |
| Molecular Function | GO:0005515 | protein binding | PLOD3 | IPI | UniProtKB:Q96QF0 | Human | PMID:29892012 |
| Molecular Function | GO:0005515 | protein binding | PLOD3 | IPI | UniProtKB:Q5JST6 | Human | PMID:31515488 |
| Molecular Function | GO:0005515 | protein binding | PLOD3 | IPI | UniProtKB:O15037 | Human | PMID:32296183 |
| Molecular Function | GO:0005515 | protein binding | PLOD3 | IPI | UniProtKB:O60504 | Human | PMID:32296183 |
| Molecular Function | GO:0005515 | protein binding | PLOD3 | IPI | UniProtKB:P38432 | Human | PMID:32296183 |
| Molecular Function | GO:0005515 | protein binding | PLOD3 | IPI | UniProtKB:Q15742 | Human | PMID:32296183 |
| Molecular Function | GO:0005515 | protein binding | PLOD3 | IPI | UniProtKB:Q53GL6 | Human | PMID:32296183 |
| Molecular Function | GO:0005515 | protein binding | PLOD3 | IPI | UniProtKB:Q5JST6 | Human | PMID:32296183 |
| Molecular Function | GO:0005515 | protein binding | PLOD3 | IPI | UniProtKB:Q6Q6R5-3 | Human | PMID:32296183 |
| Molecular Function | GO:0005515 | protein binding | PLOD3 | IPI | UniProtKB:Q6ZNG0 | Human | PMID:32296183 |
| Molecular Function | GO:0005515 | protein binding | PLOD3 | IPI | UniProtKB:Q7L273 | Human | PMID:32296183 |
| Molecular Function | GO:0005515 | protein binding | PLOD3 | IPI | UniProtKB:Q96JM7-2 | Human | PMID:32296183 |
| Molecular Function | GO:0005515 | protein binding | PLOD3 | IPI | UniProtKB:Q96KQ7 | Human | PMID:32296183 |
| Molecular Function | GO:0005515 | protein binding | PLOD3 | IPI | UniProtKB:Q9UHH9 | Human | PMID:32296183 |
| Molecular Function | GO:0005515 | protein binding | PLOD3 | IPI | UniProtKB:Q9UMD9 | Human | PMID:32296183 |
| Molecular Function | GO:0036094 | small molecule binding | PLOD3 | EXP | Human | PMID:30089812 | |
| Cellular Component | GO:0062023 | collagen-containing extracellular matrix | Plod3 | HDA | Mouse | MGI:MGI:6201834|PMID:22159717 | |
| Cellular Component | GO:0062023 | collagen-containing extracellular matrix | Plod3 | HDA | Mouse | MGI:MGI:6201853|PMID:28071719 | |
| Cellular Component | GO:0062023 | collagen-containing extracellular matrix | Plod3 | IDA | Mouse | PMID:27435297 | |
| Cellular Component | GO:0005783 | endoplasmic reticulum | PLOD3 | IDA | Human | PMID:10934207 | |
| Cellular Component | GO:0005783 | endoplasmic reticulum | Plod3 | IDA | Mouse | MGI:MGI:6202004|PMID:16447251 | |
| Cellular Component | GO:0070062 | extracellular exosome | PLOD3 | HDA | Human | PMID:19056867 | |
| Cellular Component | GO:0070062 | extracellular exosome | PLOD3 | HDA | Human | PMID:19199708 | |
| Cellular Component | GO:0005615 | extracellular space | Plod3 | IDA | Mouse | MGI:MGI:6202004|PMID:16447251 | |
| Cellular Component | GO:0005794 | Golgi apparatus | PLOD3 | IDA | Human | PMID:10934207 | |
| Cellular Component | GO:0005794 | Golgi apparatus | PLOD3 | IDA | Human | PMID:27435297 | |
| Cellular Component | GO:0005802 | trans-Golgi network | Plod3 | IDA | Mouse | PMID:27435297 | |
| Biological Process | GO:0070831 | basement membrane assembly | Plod3 | IMP | MGI:MGI:3620601 | Mouse | PMID:16467571 |
| Biological Process | GO:0070831 | basement membrane assembly | Plod3 | IMP | MGI:MGI:3620603 | Mouse | PMID:16467571 |
| Biological Process | GO:0070831 | basement membrane assembly | Plod3 | IMP | MGI:MGI:3620600 | Mouse | PMID:16467571 |
| Biological Process | GO:0032870 | cellular response to hormone stimulus | Plod3 | IEP | Rat | PMID:15817667|RGD:2314536 | |
| Biological Process | GO:0030199 | collagen fibril organization | Plod3 | IMP | MGI:MGI:3620600 | Mouse | PMID:16467571 |
| Biological Process | GO:0030199 | collagen fibril organization | Plod3 | IMP | MGI:MGI:3620603 | Mouse | PMID:16467571 |
| Biological Process | GO:0032963 | collagen metabolic process | Plod3 | IMP | Mouse | PMID:27435297 | |
| Biological Process | GO:0001886 | endothelial cell morphogenesis | Plod3 | IMP | MGI:MGI:3620601 | Mouse | PMID:16467571 |
| Biological Process | GO:0001886 | endothelial cell morphogenesis | Plod3 | IMP | MGI:MGI:3620600 | Mouse | PMID:16467571 |
| Biological Process | GO:0048730 | epidermis morphogenesis | Plod3 | IMP | MGI:MGI:3620603 | Mouse | PMID:16467571 |
| Biological Process | GO:0046947 | hydroxylysine biosynthetic process | Plod3 | IDA | Mouse | MGI:MGI:6202004|PMID:16447251 | |
| Biological Process | GO:0001701 | in utero embryonic development | Plod3 | IMP | MGI:MGI:3620600 | Mouse | PMID:16467571 |
| Biological Process | GO:0001701 | in utero embryonic development | Plod3 | IMP | MGI:MGI:3620601 | Mouse | PMID:16467571 |
| Biological Process | GO:0060425 | lung morphogenesis | Plod3 | IMP | MGI:MGI:3620603 | Mouse | PMID:16467571 |
| Biological Process | GO:0008045 | motor neuron axon guidance | plod3 | IMP | ZFIN:ZDB-GENO-980202-881 | Zfish | PMID:16731508 |
| Biological Process | GO:0008045 | motor neuron axon guidance | plod3 | IMP | ZFIN:ZDB-GENO-080919-2 | Zfish | PMID:12482713 |
| Biological Process | GO:0008045 | motor neuron axon guidance | plod3 | IMP | ZFIN:ZDB-GENO-980202-1211 | Zfish | PMID:12482713 |
| Biological Process | GO:0008045 | motor neuron axon guidance | plod3 | IMP | ZFIN:ZDB-GENO-080919-1 | Zfish | PMID:12482713 |
| Biological Process | GO:0008045 | motor neuron axon guidance | plod3 | IMP | ZFIN:ZDB-GENO-980202-1211 | Zfish | PMID:10393124 |
| Biological Process | GO:0001755 | neural crest cell migration | plod3 | IMP | ZFIN:ZDB-GENO-980202-1211 | Zfish | PMID:23349938 |
| Biological Process | GO:0021915 | neural tube development | Plod3 | IMP | MGI:MGI:3620601 | Mouse | PMID:16467571 |
| Biological Process | GO:0021915 | neural tube development | Plod3 | IMP | MGI:MGI:3620600 | Mouse | PMID:16467571 |
| Biological Process | GO:0017185 | peptidyl-lysine hydroxylation | PLOD3 | IMP | Human | PMID:10934207 | |
| Biological Process | GO:0017185 | peptidyl-lysine hydroxylation | PLOD3 | IMP | Human | PMID:18298658 | |
| Biological Process | GO:0017185 | peptidyl-lysine hydroxylation | PLOD3 | IDA | Human | PMID:9582318 | |
| Biological Process | GO:0017185 | peptidyl-lysine hydroxylation | PLOD3 | IDA | Human | PMID:9724729 | |
| Biological Process | GO:0017185 | peptidyl-lysine hydroxylation | Plod3 | IDA | Mouse | MGI:MGI:6202004|PMID:16447251 | |
| Biological Process | GO:0017185 | peptidyl-lysine hydroxylation | Plod3 | IMP | Mouse | PMID:27435297 | |
| Biological Process | GO:0008104 | protein localization | Plod3 | IMP | MGI:MGI:3620601 | Mouse | PMID:16467571 |
| Biological Process | GO:0008104 | protein localization | Plod3 | IMP | MGI:MGI:3620600 | Mouse | PMID:16467571 |
| Biological Process | GO:0006493 | protein O-linked glycosylation | PLOD3 | IMP | Human | PMID:10934207 | |
| Biological Process | GO:0051238 | sequestering of metal ion | PLOD3 | EXP | Human | PMID:30089812 | |
| Biological Process | GO:0042311 | vasodilation | Plod3 | IMP | MGI:MGI:3620600 | Mouse | PMID:16467571 |
| Biological Process | GO:0042311 | vasodilation | Plod3 | IMP | MGI:MGI:3620601 | Mouse | PMID:16467571 |
| EXP Inferred from experiment |
| IDA Inferred from direct assay |
| IEP Inferred from expression pattern |
| IGI Inferred from genetic interaction |
| IMP Inferred from mutant phenotype |
| IPI Inferred from physical interaction |
| HTP Inferred from High Throughput Experiment |
| HDA Inferred from High Throughput Direct Assay |
| HMP Inferred from High Throughput Mutant Phenotype |
| HGI Inferred from High Throughput Genetic Interaction |
| HEP Inferred from High Throughput Expression Pattern |
Mouse Genome Database (MGD), Gene Expression Database (GXD), Mouse Models of Human Cancer database (MMHCdb) (formerly Mouse Tumor Biology (MTB)), Gene Ontology (GO) |
||
|
Citing These Resources Funding Information Warranty Disclaimer, Privacy Notice, Licensing, & Copyright Send questions and comments to User Support. |
last database update 12/30/2025 MGI 6.24 |
|
|
|
||