|
Source |
Alliance of Genome Resources |



| Category | ID | Classification term | Gene | Evidence | Inferred from | Organism | Reference |
|---|---|---|---|---|---|---|---|
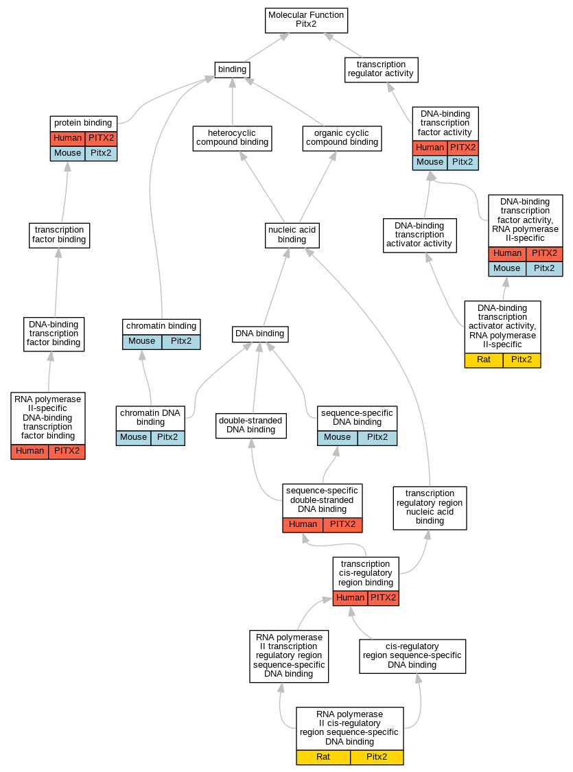
| Molecular Function | GO:0003682 | chromatin binding | Pitx2 | IDA | Mouse | PMID:17767158 | |
| Molecular Function | GO:0003682 | chromatin binding | Pitx2 | IDA | Mouse | PMID:11157981 | |
| Molecular Function | GO:0031490 | chromatin DNA binding | Pitx2 | IDA | Mouse | PMID:21035439 | |
| Molecular Function | GO:0001228 | DNA-binding transcription activator activity, RNA polymerase II-specific | Pitx2 | IDA | Rat | PMID:11032870|RGD:5132604 | |
| Molecular Function | GO:0003700 | DNA-binding transcription factor activity | PITX2 | IDA | Human | PMID:15385555 | |
| Molecular Function | GO:0003700 | DNA-binding transcription factor activity | Pitx2 | IDA | Mouse | PMID:12464179 | |
| Molecular Function | GO:0003700 | DNA-binding transcription factor activity | Pitx2 | IDA | Mouse | PMID:11157981 | |
| Molecular Function | GO:0000981 | DNA-binding transcription factor activity, RNA polymerase II-specific | PITX2 | IDA | Human | PMID:9685346 | |
| Molecular Function | GO:0000981 | DNA-binding transcription factor activity, RNA polymerase II-specific | Pitx2 | IDA | Mouse | PMID:21035439 | |
| Molecular Function | GO:0005515 | protein binding | PITX2 | IPI | UniProtKB:P67809 | Human | PMID:19174163 |
| Molecular Function | GO:0005515 | protein binding | PITX2 | IPI | UniProtKB:P09022 | Human | PMID:23088713 |
| Molecular Function | GO:0005515 | protein binding | Pitx2 | IPI | UniProtKB:P46938|UniProtKB:Q60795 | Mouse | MGI:MGI:5800620|PMID:27251288 |
| Molecular Function | GO:0005515 | protein binding | Pitx2 | IPI | PR:P70323 | Mouse | PMID:20816801 |
| Molecular Function | GO:0005515 | protein binding | Pitx2 | IPI | MGI:MGI:1932051 | Mouse | PMID:12464179 |
| Molecular Function | GO:0005515 | protein binding | Pitx2 | IPI | PR:O70400 | Mouse | PMID:12464179 |
| Molecular Function | GO:0000978 | RNA polymerase II cis-regulatory region sequence-specific DNA binding | Pitx2 | IDA | Rat | PMID:11032870|RGD:5132604 | |
| Molecular Function | GO:0061629 | RNA polymerase II-specific DNA-binding transcription factor binding | PITX2 | IPI | UniProtKB:P28069 | Human | PMID:9685346 |
| Molecular Function | GO:0043565 | sequence-specific DNA binding | Pitx2 | IDA | Mouse | PMID:20816801 | |
| Molecular Function | GO:1990837 | sequence-specific double-stranded DNA binding | PITX2 | IDA | Human | PMID:28473536 | |
| Molecular Function | GO:0000976 | transcription cis-regulatory region binding | PITX2 | IDA | Human | PMID:9685346 | |
| Cellular Component | GO:0005737 | cytoplasm | Pitx2 | IDA | Mouse | PMID:19531352 | |
| Cellular Component | GO:0005654 | nucleoplasm | PITX2 | IDA | Human | GO_REF:0000052 | |
| Cellular Component | GO:0005634 | nucleus | PITX2 | IDA | Human | PMID:19251162 | |
| Cellular Component | GO:0005634 | nucleus | Pitx2 | IDA | Mouse | PMID:10822271 | |
| Cellular Component | GO:0005634 | nucleus | Pitx2 | IDA | Mouse | PMID:19531352 | |
| Cellular Component | GO:0005634 | nucleus | Pitx2 | IDA | Rat | PMID:17982271|RGD:5131997 | |
| Cellular Component | GO:0005667 | transcription regulator complex | PITX2 | IDA | Human | PMID:15385555 | |
| Cellular Component | GO:0005667 | transcription regulator complex | Pitx2 | IDA | Mouse | PMID:12464179 | |
| Biological Process | GO:0009653 | anatomical structure morphogenesis | Pitx2 | IMP | MGI:MGI:2136268 | Mouse | PMID:10499585 |
| Biological Process | GO:0009887 | animal organ morphogenesis | Pitx2 | IMP | MGI:MGI:1857880 | Mouse | PMID:10572050 |
| Biological Process | GO:0055009 | atrial cardiac muscle tissue morphogenesis | Pitx2 | IMP | MGI:MGI:2136268 | Mouse | PMID:11493526 |
| Biological Process | GO:0003171 | atrioventricular valve development | Pitx2 | IMP | MGI:MGI:1857844,MGI:MGI:2386742 | Mouse | PMID:18292603 |
| Biological Process | GO:0007420 | brain development | Pitx2 | IEP | Rat | PMID:9748586|RGD:69931 | |
| Biological Process | GO:0001569 | branching involved in blood vessel morphogenesis | Pitx2 | IMP | MGI:MGI:2445428 | Mouse | PMID:12397115 |
| Biological Process | GO:0043010 | camera-type eye development | PITX2 | IMP | Human | PMID:9618168 | |
| Biological Process | GO:0043010 | camera-type eye development | pitx2 | IMP | ZFIN:ZDB-GENO-161010-8 | Zfish | PMID:27297886 |
| Biological Process | GO:0043010 | camera-type eye development | pitx2 | IMP | ZFIN:ZDB-GENO-161010-5 | Zfish | PMID:27297886 |
| Biological Process | GO:0043010 | camera-type eye development | pitx2 | IMP | ZFIN:ZDB-GENO-180928-1 | Zfish | PMID:29506241 |
| Biological Process | GO:0048593 | camera-type eye morphogenesis | pitx2 | IMP | ZFIN:ZDB-MRPHLNO-120911-5 | Zfish | PMID:22125274 |
| Biological Process | GO:0055007 | cardiac muscle cell differentiation | Pitx2 | IMP | MGI:MGI:2136268 | Mouse | PMID:17234970 |
| Biological Process | GO:0055007 | cardiac muscle cell differentiation | Pitx2 | IMP | MGI:MGI:2445428 | Mouse | PMID:12397115 |
| Biological Process | GO:0048738 | cardiac muscle tissue development | Pitx2 | IMP | MGI:MGI:1857844,MGI:MGI:2445429 | Mouse | PMID:16836994 |
| Biological Process | GO:0003253 | cardiac neural crest cell migration involved in outflow tract morphogenesis | Pitx2 | IMP | Mouse | MGI:MGI:2446944|PMID:12464179 | |
| Biological Process | GO:0061325 | cell proliferation involved in outflow tract morphogenesis | Pitx2 | IMP | Mouse | MGI:MGI:2446944|PMID:12464179 | |
| Biological Process | GO:0061325 | cell proliferation involved in outflow tract morphogenesis | Pitx2 | IMP | MGI:MGI:1857844,MGI:MGI:2445429 | Mouse | PMID:16836994 |
| Biological Process | GO:0061386 | closure of optic fissure | pitx2 | IMP | ZFIN:ZDB-MRPHLNO-110714-1 | Zfish | PMID:21555593 |
| Biological Process | GO:0061303 | cornea development in camera-type eye | pitx2 | IMP | ZFIN:ZDB-GENO-161010-8 | Zfish | PMID:27297886 |
| Biological Process | GO:0061303 | cornea development in camera-type eye | pitx2 | IMP | ZFIN:ZDB-GENO-180928-1 | Zfish | PMID:29506241 |
| Biological Process | GO:0061303 | cornea development in camera-type eye | pitx2 | IMP | ZFIN:ZDB-GENO-161010-5 | Zfish | PMID:27297886 |
| Biological Process | GO:0035993 | deltoid tuberosity development | PITX2 | IMP | Human | PMID:18312615 | |
| Biological Process | GO:0035993 | deltoid tuberosity development | Pitx2 | IMP | Mouse | MGI:MGI:3794216|PMID:18312615 | |
| Biological Process | GO:0071907 | determination of digestive tract left/right asymmetry | pitx2 | IDA | Zfish | PMID:10662647 | |
| Biological Process | GO:0035462 | determination of left/right asymmetry in diencephalon | pitx2 | IMP | ZFIN:ZDB-MRPHLNO-120911-4 | Zfish | PMID:24598158 |
| Biological Process | GO:0035462 | determination of left/right asymmetry in diencephalon | pitx2 | IMP | ZFIN:ZDB-MRPHLNO-140731-1 | Zfish | PMID:24598158 |
| Biological Process | GO:0007368 | determination of left/right symmetry | Pitx2 | IMP | Mouse | MGI:MGI:1277589|PMID:9708732 | |
| Biological Process | GO:0007368 | determination of left/right symmetry | Pitx2 | IMP | MGI:MGI:2136268 | Mouse | PMID:24091014 |
| Biological Process | GO:0007368 | determination of left/right symmetry | Pitx2 | IMP | MGI:MGI:1857844 | Mouse | PMID:10498698 |
| Biological Process | GO:0007368 | determination of left/right symmetry | Pitx2 | IMP | MGI:MGI:2445428 | Mouse | PMID:12397115 |
| Biological Process | GO:0007368 | determination of left/right symmetry | Pitx2 | IMP | MGI:MGI:1857846 | Mouse | PMID:10498698 |
| Biological Process | GO:0007368 | determination of left/right symmetry | Pitx2 | IMP | MGI:MGI:1857880 | Mouse | PMID:10572050 |
| Biological Process | GO:0007368 | determination of left/right symmetry | Pitx2 | IMP | MGI:MGI:2384494 | Mouse | PMID:10499586 |
| Biological Process | GO:0007368 | determination of left/right symmetry | Pitx2 | IMP | MGI:MGI:2136268 | Mouse | PMID:11493526 |
| Biological Process | GO:0055123 | digestive system development | Pitx2 | IMP | MGI:MGI:2136268 | Mouse | PMID:11493526 |
| Biological Process | GO:0031076 | embryonic camera-type eye development | Pitx2 | IMP | MGI:MGI:1857846 | Mouse | PMID:10498698 |
| Biological Process | GO:0031076 | embryonic camera-type eye development | Pitx2 | IMP | MGI:MGI:1857880 | Mouse | PMID:10572050 |
| Biological Process | GO:0031076 | embryonic camera-type eye development | Pitx2 | IMP | MGI:MGI:1857844 | Mouse | PMID:10498698 |
| Biological Process | GO:0048596 | embryonic camera-type eye morphogenesis | pitx2 | IMP | ZFIN:ZDB-MRPHLNO-120210-3 | Zfish | PMID:22303467 |
| Biological Process | GO:0048701 | embryonic cranial skeleton morphogenesis | pitx2 | IMP | ZFIN:ZDB-MRPHLNO-120210-3 | Zfish | PMID:22303467 |
| Biological Process | GO:0048557 | embryonic digestive tract morphogenesis | Pitx2 | IMP | MGI:MGI:3767234 | Mouse | PMID:21550054 |
| Biological Process | GO:0060971 | embryonic heart tube left/right pattern formation | Pitx2 | IMP | Mouse | MGI:MGI:3783941|PMID:17234970 | |
| Biological Process | GO:0060971 | embryonic heart tube left/right pattern formation | pitx2 | IDA | Zfish | PMID:10662647 | |
| Biological Process | GO:0035116 | embryonic hindlimb morphogenesis | Pitx2 | IGI | MGI:MGI:107374 | Mouse | PMID:18231602 |
| Biological Process | GO:0048703 | embryonic viscerocranium morphogenesis | pitx2 | IMP | ZFIN:ZDB-MRPHLNO-120911-5 | Zfish | PMID:22125274 |
| Biological Process | GO:0061031 | endodermal digestive tract morphogenesis | Pitx2 | IMP | MGI:MGI:3767234 | Mouse | PMID:21550054 |
| Biological Process | GO:0021538 | epithalamus development | pitx2 | IMP | ZFIN:ZDB-MRPHLNO-120911-4 | Zfish | PMID:24598158 |
| Biological Process | GO:0021538 | epithalamus development | pitx2 | IMP | ZFIN:ZDB-MRPHLNO-140731-1 | Zfish | PMID:24598158 |
| Biological Process | GO:0002074 | extraocular skeletal muscle development | Pitx2 | IMP | MGI:MGI:1857846 | Mouse | PMID:21035439 |
| Biological Process | GO:0002074 | extraocular skeletal muscle development | Pitx2 | IMP | MGI:MGI:1857844 | Mouse | PMID:16638982 |
| Biological Process | GO:0002074 | extraocular skeletal muscle development | Pitx2 | IMP | MGI:MGI:1857844 | Mouse | PMID:21035439 |
| Biological Process | GO:0060325 | face morphogenesis | pitx2 | IMP | ZFIN:ZDB-MRPHLNO-120911-5 | Zfish | PMID:22125274 |
| Biological Process | GO:0008585 | female gonad development | Pitx2 | IEP | Rat | PMID:21325833|RGD:5131994 | |
| Biological Process | GO:0021986 | habenula development | pitx2 | IMP | ZFIN:ZDB-MRPHLNO-140731-1 | Zfish | PMID:24598158 |
| Biological Process | GO:0021986 | habenula development | pitx2 | IMP | ZFIN:ZDB-MRPHLNO-120911-4 | Zfish | PMID:24598158 |
| Biological Process | GO:0007507 | heart development | Pitx2 | IMP | MGI:MGI:2384494 | Mouse | PMID:12464179 |
| Biological Process | GO:0007507 | heart development | Pitx2 | IMP | MGI:MGI:1857880 | Mouse | PMID:10572050 |
| Biological Process | GO:0007507 | heart development | Pitx2 | IGI | MGI:MGI:98493 | Mouse | PMID:16556915 |
| Biological Process | GO:0007507 | heart development | Pitx2 | IMP | MGI:MGI:1857846 | Mouse | PMID:10498698 |
| Biological Process | GO:0007507 | heart development | Pitx2 | IMP | MGI:MGI:1857844 | Mouse | PMID:10498698 |
| Biological Process | GO:0007507 | heart development | Pitx2 | IMP | MGI:MGI:2136268 | Mouse | PMID:10499585 |
| Biological Process | GO:0007507 | heart development | Pitx2 | IMP | MGI:MGI:2136268 | Mouse | PMID:11493526 |
| Biological Process | GO:0007507 | heart development | Pitx2 | IMP | MGI:MGI:2445428 | Mouse | PMID:12397115 |
| Biological Process | GO:0021855 | hypothalamus cell migration | Pitx2 | IMP | MGI:MGI:1857846 | Mouse | PMID:18206388 |
| Biological Process | GO:0001701 | in utero embryonic development | Pitx2 | IMP | MGI:MGI:2136268 | Mouse | PMID:11493526 |
| Biological Process | GO:0061072 | iris morphogenesis | PITX2 | IMP | Human | PMID:9437321 | |
| Biological Process | GO:0061072 | iris morphogenesis | pitx2 | IMP | ZFIN:ZDB-GENO-161010-8 | Zfish | PMID:27297886 |
| Biological Process | GO:0061072 | iris morphogenesis | pitx2 | IMP | ZFIN:ZDB-GENO-161010-5 | Zfish | PMID:27297886 |
| Biological Process | GO:0060460 | left lung morphogenesis | Pitx2 | IMP | MGI:MGI:2136268 | Mouse | PMID:11493526 |
| Biological Process | GO:0070986 | left/right axis specification | Pitx2 | IMP | Mouse | MGI:MGI:3054669|PMID:15475956 | |
| Biological Process | GO:0030324 | lung development | Pitx2 | IMP | MGI:MGI:1857844 | Mouse | PMID:10498698 |
| Biological Process | GO:0030324 | lung development | Pitx2 | IMP | MGI:MGI:1857880 | Mouse | PMID:10572050 |
| Biological Process | GO:0030324 | lung development | Pitx2 | IMP | MGI:MGI:2384494 | Mouse | PMID:10499586 |
| Biological Process | GO:0030324 | lung development | Pitx2 | IMP | MGI:MGI:1857846 | Mouse | PMID:10498698 |
| Biological Process | GO:0030324 | lung development | Pitx2 | IMP | MGI:MGI:2136268 | Mouse | PMID:18231602 |
| Biological Process | GO:0008584 | male gonad development | Pitx2 | IEP | Rat | PMID:21325833|RGD:5131994 | |
| Biological Process | GO:0048382 | mesendoderm development | pitx2 | IDA | Zfish | PMID:10662647 | |
| Biological Process | GO:0030182 | neuron differentiation | Pitx2 | IEP | Rat | PMID:16408195|RGD:5131998 | |
| Biological Process | GO:0001764 | neuron migration | Pitx2 | IMP | MGI:MGI:1857846 | Mouse | PMID:18206388 |
| Biological Process | GO:0042476 | odontogenesis | PITX2 | IMP | Human | PMID:14630904 | |
| Biological Process | GO:0042476 | odontogenesis | Pitx2 | IMP | MGI:MGI:1857846 | Mouse | PMID:10498698 |
| Biological Process | GO:0042476 | odontogenesis | Pitx2 | IMP | MGI:MGI:2384494 | Mouse | PMID:10499586 |
| Biological Process | GO:0042476 | odontogenesis | Pitx2 | IMP | MGI:MGI:1857844 | Mouse | PMID:10498698 |
| Biological Process | GO:0042476 | odontogenesis | pitx2 | IMP | ZFIN:ZDB-GENO-161010-9 | Zfish | PMID:27297886 |
| Biological Process | GO:0042476 | odontogenesis | pitx2 | IMP | ZFIN:ZDB-GENO-161010-8 | Zfish | PMID:27297886 |
| Biological Process | GO:0042476 | odontogenesis | pitx2 | IMP | ZFIN:ZDB-GENO-161010-5 | Zfish | PMID:27297886 |
| Biological Process | GO:0042475 | odontogenesis of dentin-containing tooth | Pitx2 | IEP | Rat | PMID:16416307|RGD:2289007 | |
| Biological Process | GO:0021983 | pituitary gland development | Pitx2 | IMP | MGI:MGI:2384494 | Mouse | PMID:10499586 |
| Biological Process | GO:0021983 | pituitary gland development | Pitx2 | IMP | MGI:MGI:1857844 | Mouse | PMID:10498698 |
| Biological Process | GO:0021983 | pituitary gland development | Pitx2 | IMP | MGI:MGI:1857846 | Mouse | PMID:10498698 |
| Biological Process | GO:0043388 | positive regulation of DNA binding | Pitx2 | IDA | Mouse | PMID:21035439 | |
| Biological Process | GO:0045893 | positive regulation of DNA-templated transcription | Pitx2 | IMP | Mouse | PMID:17767158 | |
| Biological Process | GO:0045944 | positive regulation of transcription by RNA polymerase II | PITX2 | IDA | Human | PMID:19251162 | |
| Biological Process | GO:0045944 | positive regulation of transcription by RNA polymerase II | PITX2 | IDA | Human | PMID:9685346 | |
| Biological Process | GO:0045944 | positive regulation of transcription by RNA polymerase II | Pitx2 | IDA | Mouse | PMID:11157981 | |
| Biological Process | GO:0045944 | positive regulation of transcription by RNA polymerase II | Pitx2 | IDA | Mouse | PMID:18458156 | |
| Biological Process | GO:0045944 | positive regulation of transcription by RNA polymerase II | Pitx2 | IDA | Rat | PMID:11032870|RGD:5132604 | |
| Biological Process | GO:0021501 | prechordal plate formation | pitx2 | IGI | ZFIN:ZDB-GENO-070530-2 | Zfish | PMID:10662647 |
| Biological Process | GO:0021501 | prechordal plate formation | pitx2 | IGI | ZFIN:ZDB-GENO-080110-7 | Zfish | PMID:10662647 |
| Biological Process | GO:0021501 | prechordal plate formation | pitx2 | IGI | ZFIN:ZDB-GENO-980202-1194 | Zfish | PMID:10662647 |
| Biological Process | GO:0021501 | prechordal plate formation | pitx2 | IGI | ZFIN:ZDB-GENO-980202-1029 | Zfish | PMID:10662647 |
| Biological Process | GO:0021501 | prechordal plate formation | pitx2 | IGI | ZFIN:ZDB-GENO-100714-1 | Zfish | PMID:10662647 |
| Biological Process | GO:0021501 | prechordal plate formation | pitx2 | IGI | ZFIN:ZDB-GENO-980202-1289 | Zfish | PMID:10662647 |
| Biological Process | GO:0003350 | pulmonary myocardium development | Pitx2 | IMP | MGI:MGI:2445428 | Mouse | PMID:17823370 |
| Biological Process | GO:0060577 | pulmonary vein morphogenesis | Pitx2 | IMP | MGI:MGI:2136268 | Mouse | PMID:11493526 |
| Biological Process | GO:0030334 | regulation of cell migration | Pitx2 | IMP | MGI:MGI:2445428 | Mouse | PMID:12397115 |
| Biological Process | GO:0042127 | regulation of cell population proliferation | Pitx2 | IMP | MGI:MGI:2384494 | Mouse | PMID:12464179 |
| Biological Process | GO:1904103 | regulation of convergent extension involved in gastrulation | pitx2 | IMP | ZFIN:ZDB-GENO-181109-2 | Zfish | PMID:29952749 |
| Biological Process | GO:0006357 | regulation of transcription by RNA polymerase II | PITX2 | IDA | Human | PMID:15385555 | |
| Biological Process | GO:0006357 | regulation of transcription by RNA polymerase II | PITX2 | IDA | Human | PMID:23975681 | |
| Biological Process | GO:0006357 | regulation of transcription by RNA polymerase II | Pitx2 | IDA | Mouse | PMID:12464179 | |
| Biological Process | GO:0006357 | regulation of transcription by RNA polymerase II | Pitx2 | IGI | MGI:MGI:98493 | Mouse | PMID:20816801 |
| Biological Process | GO:0043114 | regulation of vascular permeability | pitx2 | IGI | ZFIN:ZDB-MRPHLNO-061111-2,ZFIN:ZDB-MRPHLNO-061111-3,ZFIN:ZDB-MRPHLNO-130110-5 | Zfish | PMID:21282189 |
| Biological Process | GO:0043114 | regulation of vascular permeability | pitx2 | IGI | ZFIN:ZDB-MRPHLNO-130110-5,ZFIN:ZDB-MRPHLNO-130110-6 | Zfish | PMID:21282189 |
| Biological Process | GO:0009725 | response to hormone | Pitx2 | IEP | Rat | PMID:17982271|RGD:5131997 | |
| Biological Process | GO:0033189 | response to vitamin A | Pitx2 | IEP | Rat | PMID:18955041|RGD:5131996 | |
| Biological Process | GO:0048384 | retinoic acid receptor signaling pathway | pitx2 | IMP | ZFIN:ZDB-MRPHLNO-120911-5 | Zfish | PMID:22125274 |
| Biological Process | GO:0007519 | skeletal muscle tissue development | Pitx2 | IMP | MGI:MGI:1857880 | Mouse | PMID:10572050 |
| Biological Process | GO:0048536 | spleen development | Pitx2 | IMP | Mouse | MGI:MGI:3054669|PMID:15475956 | |
| Biological Process | GO:0021763 | subthalamic nucleus development | Pitx2 | IMP | MGI:MGI:1857846 | Mouse | PMID:18206388 |
| Biological Process | GO:0060578 | superior vena cava morphogenesis | Pitx2 | IMP | MGI:MGI:2136268 | Mouse | PMID:11493526 |
| Biological Process | GO:0035886 | vascular associated smooth muscle cell differentiation | Pitx2 | IMP | MGI:MGI:2136268 | Mouse | PMID:18458156 |
| Biological Process | GO:0001570 | vasculogenesis | Pitx2 | IMP | MGI:MGI:2136268 | Mouse | PMID:18231602 |
| Biological Process | GO:0055015 | ventricular cardiac muscle cell development | Pitx2 | IMP | MGI:MGI:1857844,MGI:MGI:2386742 | Mouse | PMID:18292603 |
| Biological Process | GO:0060412 | ventricular septum morphogenesis | Pitx2 | IMP | MGI:MGI:1857844,MGI:MGI:2386742 | Mouse | PMID:18292603 |
| Biological Process | GO:0016055 | Wnt signaling pathway | Pitx2 | IDA | Mouse | PMID:12464179 |
| EXP Inferred from experiment |
| IDA Inferred from direct assay |
| IEP Inferred from expression pattern |
| IGI Inferred from genetic interaction |
| IMP Inferred from mutant phenotype |
| IPI Inferred from physical interaction |
| HTP Inferred from High Throughput Experiment |
| HDA Inferred from High Throughput Direct Assay |
| HMP Inferred from High Throughput Mutant Phenotype |
| HGI Inferred from High Throughput Genetic Interaction |
| HEP Inferred from High Throughput Expression Pattern |
Mouse Genome Database (MGD), Gene Expression Database (GXD), Mouse Models of Human Cancer database (MMHCdb) (formerly Mouse Tumor Biology (MTB)), Gene Ontology (GO) |
||
|
Citing These Resources Funding Information Warranty Disclaimer, Privacy Notice, Licensing, & Copyright Send questions and comments to User Support. |
last database update 12/30/2025 MGI 6.24 |
|
|
|
||