|
Source |
Alliance of Genome Resources |



| Category | ID | Classification term | Gene | Evidence | Inferred from | Organism | Reference |
|---|---|---|---|---|---|---|---|
| Molecular Function | GO:0005515 | protein binding | PHLPP1 | IPI | UniProtKB:P05771-2 | Human | PMID:18162466 |
| Molecular Function | GO:0005515 | protein binding | PHLPP1 | IPI | UniProtKB:Q14160 | Human | PMID:19615732 |
| Molecular Function | GO:0005515 | protein binding | PHLPP1 | IPI | UniProtKB:Q14160 | Human | PMID:21701506 |
| Molecular Function | GO:0005515 | protein binding | PHLPP1 | IPI | UniProtKB:Q80U72 | Human | PMID:21701506 |
| Molecular Function | GO:0005515 | protein binding | PHLPP1 | IPI | UniProtKB:O14745 | Human | PMID:21804599 |
| Molecular Function | GO:0005515 | protein binding | PHLPP1 | IPI | UniProtKB:O75317 | Human | PMID:24145035 |
| Molecular Function | GO:0005515 | protein binding | PHLPP1 | IPI | UniProtKB:Q8TAF3 | Human | PMID:24145035 |
| Molecular Function | GO:0004722 | protein serine/threonine phosphatase activity | Phlpp1 | IDA | Rat | PMID:20089132|RGD:5131540 | |
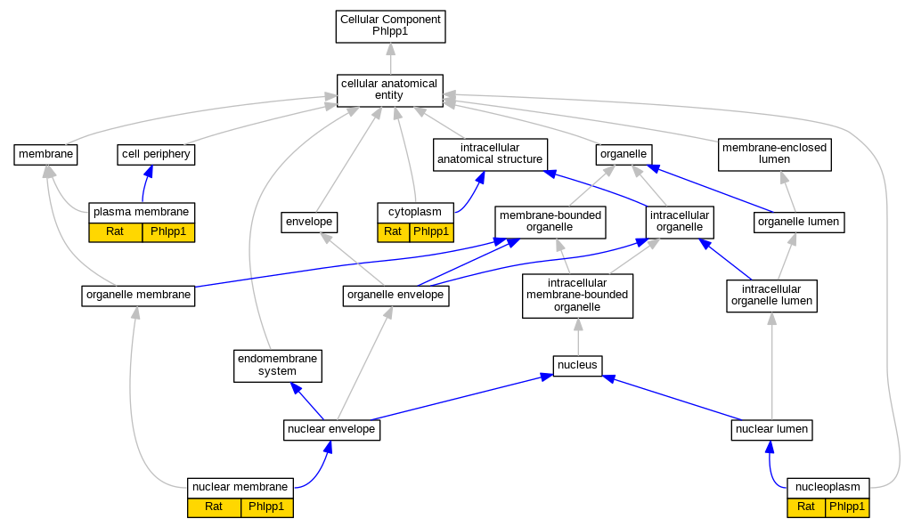
| Cellular Component | GO:0005737 | cytoplasm | Phlpp1 | IDA | Rat | PMID:20819118|RGD:8693633 | |
| Cellular Component | GO:0005737 | cytoplasm | Phlpp1 | IMP | Rat | PMID:20819118|RGD:8693633 | |
| Cellular Component | GO:0031965 | nuclear membrane | Phlpp1 | IDA | Rat | PMID:20819118|RGD:8693633 | |
| Cellular Component | GO:0005654 | nucleoplasm | Phlpp1 | IDA | Rat | PMID:20819118|RGD:8693633 | |
| Cellular Component | GO:0005886 | plasma membrane | Phlpp1 | IDA | Rat | PMID:20819118|RGD:8693633 | |
| Biological Process | GO:0007623 | circadian rhythm | Phlpp1 | IEP | Rat | PMID:10570941|RGD:633914 | |
| Biological Process | GO:0009649 | entrainment of circadian clock | Phlpp1 | IMP | MGI:MGI:4421807 | Mouse | PMID:20080691 |
| Biological Process | GO:0021766 | hippocampus development | Phlpp1 | IEP | Rat | PMID:20819118|RGD:8693633 | |
| Biological Process | GO:0070373 | negative regulation of ERK1 and ERK2 cascade | Phlpp1 | IMP | Rat | PMID:20819118|RGD:8693633 | |
| Biological Process | GO:0051898 | negative regulation of protein kinase B signaling | PHLPP1 | IMP | Human | PMID:17386267 | |
| Biological Process | GO:0051898 | negative regulation of protein kinase B signaling | Phlpp1 | IMP | Rat | PMID:20819118|RGD:8693633 | |
| Biological Process | GO:0090038 | negative regulation of protein kinase C signaling | Phlpp1 | IMP | Rat | PMID:20819118|RGD:8693633 | |
| Biological Process | GO:0051897 | positive regulation of protein kinase B signaling | Phlpp1 | IMP | Rat | PMID:20819118|RGD:8693633 | |
| Biological Process | GO:0090037 | positive regulation of protein kinase C signaling | Phlpp1 | IMP | Rat | PMID:20819118|RGD:8693633 | |
| Biological Process | GO:0006470 | protein dephosphorylation | Phlpp1 | IDA | Rat | PMID:20089132|RGD:5131540 | |
| Biological Process | GO:0006470 | protein dephosphorylation | Phlpp1 | IMP | Rat | PMID:20819118|RGD:8693633 | |
| Biological Process | GO:0042981 | regulation of apoptotic process | PHLPP1 | IDA | Human | PMID:20513427 | |
| Biological Process | GO:0046328 | regulation of JNK cascade | PHLPP1 | IDA | Human | PMID:17386267 | |
| Biological Process | GO:0043408 | regulation of MAPK cascade | PHLPP1 | IMP | Human | PMID:24530606 | |
| Biological Process | GO:1900744 | regulation of p38MAPK cascade | PHLPP1 | IDA | Human | PMID:17386267 | |
| Biological Process | GO:0001932 | regulation of protein phosphorylation | Phlpp1 | IMP | Rat | PMID:20819118|RGD:8693633 | |
| Biological Process | GO:0002667 | regulation of T cell anergy | Phlpp1 | IMP | Mouse | MGI:MGI:5013552|PMID:21498666 |
| EXP Inferred from experiment |
| IDA Inferred from direct assay |
| IEP Inferred from expression pattern |
| IGI Inferred from genetic interaction |
| IMP Inferred from mutant phenotype |
| IPI Inferred from physical interaction |
| HTP Inferred from High Throughput Experiment |
| HDA Inferred from High Throughput Direct Assay |
| HMP Inferred from High Throughput Mutant Phenotype |
| HGI Inferred from High Throughput Genetic Interaction |
| HEP Inferred from High Throughput Expression Pattern |
Mouse Genome Database (MGD), Gene Expression Database (GXD), Mouse Models of Human Cancer database (MMHCdb) (formerly Mouse Tumor Biology (MTB)), Gene Ontology (GO) |
||
|
Citing These Resources Funding Information Warranty Disclaimer, Privacy Notice, Licensing, & Copyright Send questions and comments to User Support. |
last database update 04/07/2026 MGI 6.24 |
|
|
|
||