|
Source |
Alliance of Genome Resources |



| Category | ID | Classification term | Gene | Evidence | Inferred from | Organism | Reference |
|---|---|---|---|---|---|---|---|
| Molecular Function | GO:0004618 | phosphoglycerate kinase activity | PGK2 | EXP | Human | PMID:1278465 | |
| Molecular Function | GO:0004618 | phosphoglycerate kinase activity | PGK2 | EXP | Human | PMID:5009693 | |
| Molecular Function | GO:0004618 | phosphoglycerate kinase activity | Pgk2 | IDA | Mouse | PMID:2823118 | |
| Molecular Function | GO:0004618 | phosphoglycerate kinase activity | Pgk2 | IMP | MGI:MGI:4421784 | Mouse | PMID:19759366 |
| Cellular Component | GO:0005929 | cilium | Pgk2 | IDA | Mouse | PMID:16687649 | |
| Cellular Component | GO:0070062 | extracellular exosome | PGK2 | HDA | Human | PMID:23533145 | |
| Cellular Component | GO:0005634 | nucleus | PGK2 | HDA | Human | PMID:21630459 | |
| Cellular Component | GO:0035686 | sperm fibrous sheath | Pgk2 | IDA | Mouse | PMID:16687649 | |
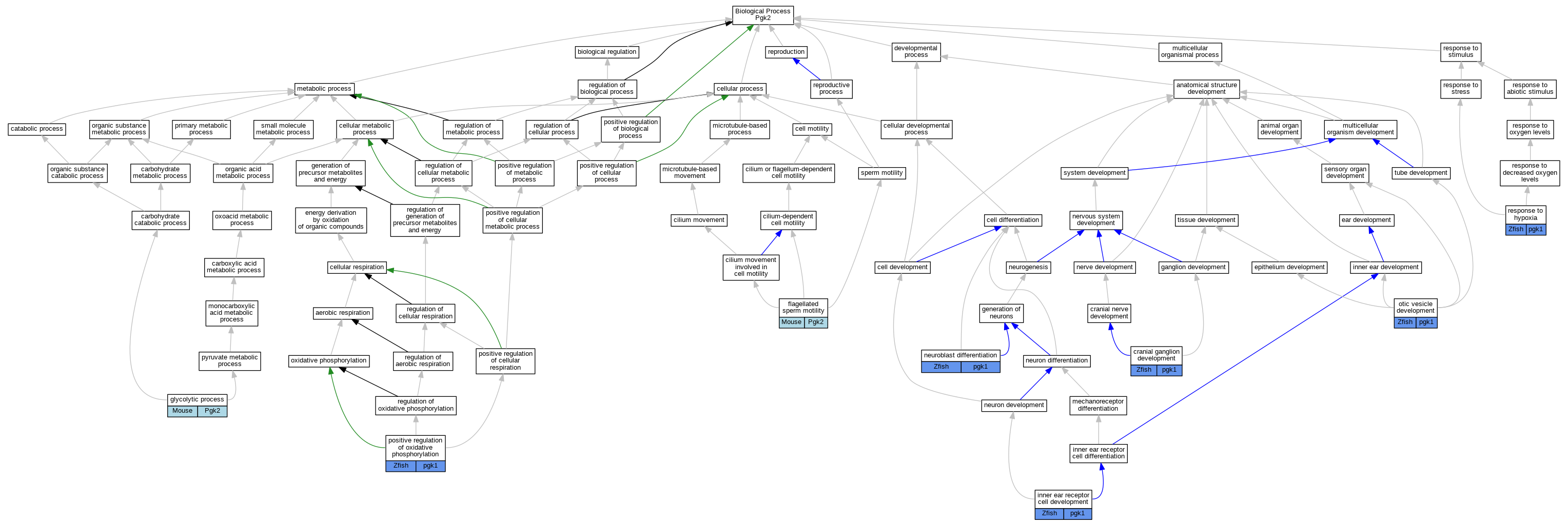
| Biological Process | GO:0061550 | cranial ganglion development | pgk1 | IMP | ZFIN:ZDB-GENO-211004-1 | Zfish | PMID:32338604 |
| Biological Process | GO:0061550 | cranial ganglion development | pgk1 | IMP | ZFIN:ZDB-MRPHLNO-210223-7 | Zfish | PMID:32338604 |
| Biological Process | GO:0061550 | cranial ganglion development | pgk1 | IMP | ZFIN:ZDB-GENO-211004-5 | Zfish | PMID:32338604 |
| Biological Process | GO:0061550 | cranial ganglion development | pgk1 | IMP | ZFIN:ZDB-MRPHLNO-210223-6 | Zfish | PMID:32338604 |
| Biological Process | GO:0061550 | cranial ganglion development | pgk1 | IMP | ZFIN:ZDB-MRPHLNO-210223-5 | Zfish | PMID:32338604 |
| Biological Process | GO:0061550 | cranial ganglion development | pgk1 | IMP | ZFIN:ZDB-GENO-211004-2 | Zfish | PMID:32338604 |
| Biological Process | GO:0030317 | flagellated sperm motility | Pgk2 | IMP | MGI:MGI:4421784 | Mouse | PMID:19759366 |
| Biological Process | GO:0006096 | glycolytic process | Pgk2 | IMP | Mouse | PMID:19759366 | |
| Biological Process | GO:0060119 | inner ear receptor cell development | pgk1 | IMP | ZFIN:ZDB-GENO-211004-5 | Zfish | PMID:32338604 |
| Biological Process | GO:0060119 | inner ear receptor cell development | pgk1 | IMP | ZFIN:ZDB-GENO-211004-3 | Zfish | PMID:32338604 |
| Biological Process | GO:0014016 | neuroblast differentiation | pgk1 | IMP | ZFIN:ZDB-GENO-211004-2 | Zfish | PMID:32338604 |
| Biological Process | GO:0071599 | otic vesicle development | pgk1 | IMP | ZFIN:ZDB-GENO-211004-2 | Zfish | PMID:32338604 |
| Biological Process | GO:1903862 | positive regulation of oxidative phosphorylation | pgk1 | IMP | ZFIN:ZDB-MRPHLNO-170620-2 | Zfish | PMID:28426667 |
| Biological Process | GO:0001666 | response to hypoxia | pgk1 | IDA | Zfish | PMID:16709914 |
| EXP Inferred from experiment |
| IDA Inferred from direct assay |
| IEP Inferred from expression pattern |
| IGI Inferred from genetic interaction |
| IMP Inferred from mutant phenotype |
| IPI Inferred from physical interaction |
| HTP Inferred from High Throughput Experiment |
| HDA Inferred from High Throughput Direct Assay |
| HMP Inferred from High Throughput Mutant Phenotype |
| HGI Inferred from High Throughput Genetic Interaction |
| HEP Inferred from High Throughput Expression Pattern |
Mouse Genome Database (MGD), Gene Expression Database (GXD), Mouse Models of Human Cancer database (MMHCdb) (formerly Mouse Tumor Biology (MTB)), Gene Ontology (GO) |
||
|
Citing These Resources Funding Information Warranty Disclaimer, Privacy Notice, Licensing, & Copyright Send questions and comments to User Support. |
last database update 10/07/2025 MGI 6.24 |
|
|
|
||