|
Source |
Alliance of Genome Resources |



| Category | ID | Classification term | Gene | Evidence | Inferred from | Organism | Reference |
|---|---|---|---|---|---|---|---|
| Molecular Function | GO:0005524 | ATP binding | Pc | IDA | Rat | PMID:15507531|RGD:1601554 | |
| Molecular Function | GO:0005524 | ATP binding | Pc | IDA | Rat | PMID:5773282|RGD:2302972 | |
| Molecular Function | GO:0009374 | biotin binding | Pc | IDA | Rat | PMID:12949377|RGD:1601566 | |
| Molecular Function | GO:0009374 | biotin binding | Pc | IMP | Rat | PMID:12949377|RGD:1601566 | |
| Molecular Function | GO:0031406 | carboxylic acid binding | Pc | IDA | Rat | PMID:15507531|RGD:1601554 | |
| Molecular Function | GO:0042802 | identical protein binding | PC | IPI | UniProtKB:P11498 | Human | PMID:18297087 |
| Molecular Function | GO:0042802 | identical protein binding | PC | IPI | UniProtKB:P11498 | Human | PMID:34547241 |
| Molecular Function | GO:0005515 | protein binding | PC | IPI | UniProtKB:Q03463:PRO_0000278740 | Human | PMID:23861867 |
| Molecular Function | GO:0005515 | protein binding | PC | IPI | UniProtKB:Q99IB8:PRO_0000045602 | Human | PMID:23861867 |
| Molecular Function | GO:0005515 | protein binding | PC | IPI | UniProtKB:P48163 | Human | PMID:34547241 |
| Molecular Function | GO:0004736 | pyruvate carboxylase activity | PC | EXP | Human | PMID:12437512 | |
| Molecular Function | GO:0004736 | pyruvate carboxylase activity | PC | IMP | Human | PMID:9585002 | |
| Molecular Function | GO:0004736 | pyruvate carboxylase activity | Pcx | IMP | MGI:MGI:6382162 | Mouse | PMID:31006591 |
| Molecular Function | GO:0004736 | pyruvate carboxylase activity | Pc | IMP | Rat | PMID:12949377|RGD:1601566 | |
| Molecular Function | GO:0004736 | pyruvate carboxylase activity | Pc | IDA | Rat | PMID:15507531|RGD:1601554 | |
| Molecular Function | GO:0004736 | pyruvate carboxylase activity | Pc | IDA | Rat | PMID:4353083|RGD:2302851 | |
| Molecular Function | GO:0004736 | pyruvate carboxylase activity | Pc | IDA | Rat | PMID:5773282|RGD:2302972 | |
| Molecular Function | GO:0004736 | pyruvate carboxylase activity | Pc | IDA | Rat | PMID:6049928|RGD:2302971 | |
| Cellular Component | GO:0005737 | cytoplasm | PC | IDA | Human | PMID:23861867 | |
| Cellular Component | GO:0005737 | cytoplasm | PC | IDA | Human | PMID:34547241 | |
| Cellular Component | GO:0005743 | mitochondrial inner membrane | Pcx | HDA | Mouse | PMID:12865426 | |
| Cellular Component | GO:0005759 | mitochondrial matrix | Pcx | IDA | Mouse | PMID:26767982 | |
| Cellular Component | GO:0005739 | mitochondrion | PC | IDA | Human | GO_REF:0000052 | |
| Cellular Component | GO:0005739 | mitochondrion | PC | IDA | Human | PMID:16729965 | |
| Cellular Component | GO:0005739 | mitochondrion | Pcx | HDA | Mouse | PMID:14651853 | |
| Cellular Component | GO:0005739 | mitochondrion | Pcx | IDA | Mouse | PMID:26767982 | |
| Cellular Component | GO:0005739 | mitochondrion | Pcx | HDA | Mouse | PMID:18614015 | |
| Cellular Component | GO:0005739 | mitochondrion | Pc | IDA | Rat | PMID:5773282|RGD:2302972 | |
| Cellular Component | GO:0005739 | mitochondrion | Pc | IDA | Rat | PMID:6049928|RGD:2302971 | |
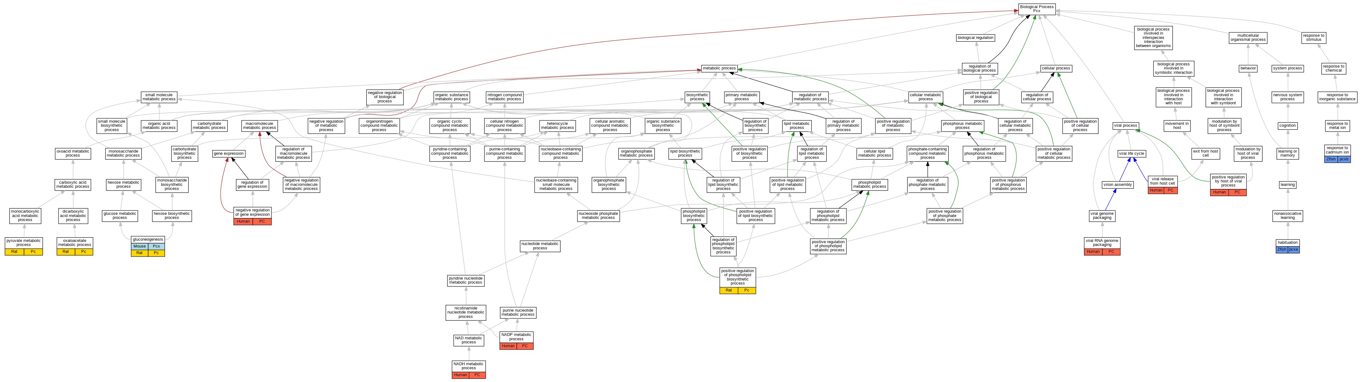
| Biological Process | GO:0006094 | gluconeogenesis | Pcx | IMP | Mouse | PMID:23423574 | |
| Biological Process | GO:0006094 | gluconeogenesis | Pcx | IMP | MGI:MGI:6382162 | Mouse | PMID:31006591 |
| Biological Process | GO:0006094 | gluconeogenesis | Pcx | IMP | MGI:MGI:2449284 | Mouse | PMID:10938127 |
| Biological Process | GO:0006094 | gluconeogenesis | Pc | IDA | Rat | PMID:4353083|RGD:2302851 | |
| Biological Process | GO:0006094 | gluconeogenesis | Pc | IDA | Rat | PMID:6049928|RGD:2302971 | |
| Biological Process | GO:0046959 | habituation | pcxa | IMP | ZFIN:ZDB-GENO-150624-9 | Zfish | PMID:25754827 |
| Biological Process | GO:0006734 | NADH metabolic process | PC | IDA | Human | PMID:34547241 | |
| Biological Process | GO:0006739 | NADP metabolic process | PC | IDA | Human | PMID:34547241 | |
| Biological Process | GO:0010629 | negative regulation of gene expression | PC | IMP | Human | PMID:23861867 | |
| Biological Process | GO:0006107 | oxaloacetate metabolic process | Pc | IDA | Rat | PMID:15507531|RGD:1601554 | |
| Biological Process | GO:0006107 | oxaloacetate metabolic process | Pc | IDA | Rat | PMID:5773282|RGD:2302972 | |
| Biological Process | GO:0006107 | oxaloacetate metabolic process | Pc | IDA | Rat | PMID:6049928|RGD:2302971 | |
| Biological Process | GO:0044794 | positive regulation by host of viral process | PC | IMP | Human | PMID:23861867 | |
| Biological Process | GO:0071073 | positive regulation of phospholipid biosynthetic process | Pc | IMP | Rat | PMID:23357280|RGD:10047307 | |
| Biological Process | GO:0006090 | pyruvate metabolic process | Pc | IDA | Rat | PMID:15507531|RGD:1601554 | |
| Biological Process | GO:0006090 | pyruvate metabolic process | Pc | IDA | Rat | PMID:5773282|RGD:2302972 | |
| Biological Process | GO:0006090 | pyruvate metabolic process | Pc | IDA | Rat | PMID:6049928|RGD:2302971 | |
| Biological Process | GO:0046686 | response to cadmium ion | pcxb | IEP | Zfish | PMID:16799861 | |
| Biological Process | GO:0019076 | viral release from host cell | PC | IMP | Human | PMID:23861867 | |
| Biological Process | GO:0019074 | viral RNA genome packaging | PC | IMP | Human | PMID:23861867 |
| EXP Inferred from experiment |
| IDA Inferred from direct assay |
| IEP Inferred from expression pattern |
| IGI Inferred from genetic interaction |
| IMP Inferred from mutant phenotype |
| IPI Inferred from physical interaction |
| HTP Inferred from High Throughput Experiment |
| HDA Inferred from High Throughput Direct Assay |
| HMP Inferred from High Throughput Mutant Phenotype |
| HGI Inferred from High Throughput Genetic Interaction |
| HEP Inferred from High Throughput Expression Pattern |
Mouse Genome Database (MGD), Gene Expression Database (GXD), Mouse Models of Human Cancer database (MMHCdb) (formerly Mouse Tumor Biology (MTB)), Gene Ontology (GO) |
||
|
Citing These Resources Funding Information Warranty Disclaimer, Privacy Notice, Licensing, & Copyright Send questions and comments to User Support. |
last database update 09/30/2025 MGI 6.24 |
|
|
|
||