|
Source |
Alliance of Genome Resources |



| Category | ID | Classification term | Gene | Evidence | Inferred from | Organism | Reference |
|---|---|---|---|---|---|---|---|
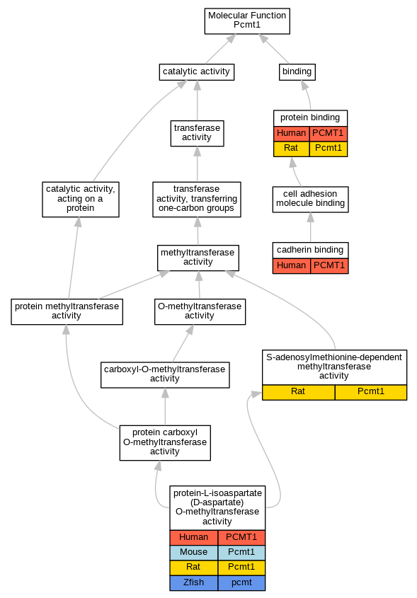
| Molecular Function | GO:0045296 | cadherin binding | PCMT1 | HDA | Human | PMID:25468996 | |
| Molecular Function | GO:0005515 | protein binding | PCMT1 | IPI | UniProtKB:P49247 | Human | PMID:25416956 |
| Molecular Function | GO:0005515 | protein binding | PCMT1 | IPI | UniProtKB:Q13155 | Human | PMID:25416956 |
| Molecular Function | GO:0005515 | protein binding | PCMT1 | IPI | UniProtKB:P0DTD1:PRO_0000449623 | Human | PMID:32838362 |
| Molecular Function | GO:0005515 | protein binding | PCMT1 | IPI | UniProtKB:P0DTD1:PRO_0000449623 | Human | PMID:34232536 |
| Molecular Function | GO:0005515 | protein binding | Pcmt1 | IPI | RGD:3114 | Rat | PMID:23647599|RGD:10448278 |
| Molecular Function | GO:0004719 | protein-L-isoaspartate (D-aspartate) O-methyltransferase activity | PCMT1 | IDA | Human | PMID:3167043 | |
| Molecular Function | GO:0004719 | protein-L-isoaspartate (D-aspartate) O-methyltransferase activity | Pcmt1 | IDA | Mouse | PMID:12023972 | |
| Molecular Function | GO:0004719 | protein-L-isoaspartate (D-aspartate) O-methyltransferase activity | Pcmt1 | IDA | Rat | PMID:8263531|RGD:729481 | |
| Molecular Function | GO:0004719 | protein-L-isoaspartate (D-aspartate) O-methyltransferase activity | pcmt | IDA | Zfish | PMID:33552132 | |
| Molecular Function | GO:0008757 | S-adenosylmethionine-dependent methyltransferase activity | Pcmt1 | IDA | Rat | PMID:8263531|RGD:729481 | |
| Cellular Component | GO:0016323 | basolateral plasma membrane | Pcmt1 | IDA | Rat | PMID:7639720|RGD:10448282 | |
| Cellular Component | GO:0031526 | brush border membrane | Pcmt1 | IDA | Rat | PMID:7639720|RGD:10448282 | |
| Cellular Component | GO:0005737 | cytoplasm | Pcmt1 | IDA | Rat | PMID:23647599|RGD:10448278 | |
| Cellular Component | GO:0005829 | cytosol | PCMT1 | IDA | Human | GO_REF:0000052 | |
| Cellular Component | GO:0005829 | cytosol | Pcmt1 | IDA | Rat | PMID:7639720|RGD:10448282 | |
| Cellular Component | GO:0070062 | extracellular exosome | PCMT1 | HDA | Human | PMID:23533145 | |
| Cellular Component | GO:0005615 | extracellular space | Pcmt1 | IDA | Rat | PMID:9188065|RGD:10448925 | |
| Cellular Component | GO:1903561 | extracellular vesicle | PCMT1 | HDA | Human | PMID:24769233 | |
| Cellular Component | GO:0043005 | neuron projection | Pcmt1 | IDA | Rat | PMID:7783974|RGD:10448924 | |
| Cellular Component | GO:0043204 | perikaryon | Pcmt1 | IDA | Rat | PMID:7783974|RGD:10448924 | |
| Biological Process | GO:0007568 | aging | Pcmt1 | IEP | Rat | PMID:7639720|RGD:10448282 | |
| Biological Process | GO:0071456 | cellular response to hypoxia | Pcmt1 | IEP | Rat | PMID:23647599|RGD:10448278 | |
| Biological Process | GO:0010667 | negative regulation of cardiac muscle cell apoptotic process | Pcmt1 | IMP | Rat | PMID:23647599|RGD:10448278 | |
| Biological Process | GO:0006479 | protein methylation | PCMT1 | IDA | Human | PMID:3167043 | |
| Biological Process | GO:0006479 | protein methylation | Pcmt1 | IDA | Mouse | PMID:12023972 | |
| Biological Process | GO:0006479 | protein methylation | Pcmt1 | IDA | Rat | PMID:1886138|RGD:10448957 | |
| Biological Process | GO:0050848 | regulation of calcium-mediated signaling | pcmt | IGI | ZFIN:ZDB-MRPHLNO-211105-3,ZFIN:ZDB-MRPHLNO-211105-4 | Zfish | PMID:33552132 |
| Biological Process | GO:0045471 | response to ethanol | Pcmt1 | IEP | Rat | PMID:17336420|RGD:10448923 | |
| Biological Process | GO:0046498 | S-adenosylhomocysteine metabolic process | Pcmt1 | IDA | Rat | PMID:8263531|RGD:729481 | |
| Biological Process | GO:0046500 | S-adenosylmethionine metabolic process | Pcmt1 | IDA | Rat | PMID:8263531|RGD:729481 |
| EXP Inferred from experiment |
| IDA Inferred from direct assay |
| IEP Inferred from expression pattern |
| IGI Inferred from genetic interaction |
| IMP Inferred from mutant phenotype |
| IPI Inferred from physical interaction |
| HTP Inferred from High Throughput Experiment |
| HDA Inferred from High Throughput Direct Assay |
| HMP Inferred from High Throughput Mutant Phenotype |
| HGI Inferred from High Throughput Genetic Interaction |
| HEP Inferred from High Throughput Expression Pattern |
Mouse Genome Database (MGD), Gene Expression Database (GXD), Mouse Models of Human Cancer database (MMHCdb) (formerly Mouse Tumor Biology (MTB)), Gene Ontology (GO) |
||
|
Citing These Resources Funding Information Warranty Disclaimer, Privacy Notice, Licensing, & Copyright Send questions and comments to User Support. |
last database update 12/30/2025 MGI 6.24 |
|
|
|
||