|
Source |
Alliance of Genome Resources |



| Category | ID | Classification term | Gene | Evidence | Inferred from | Organism | Reference |
|---|---|---|---|---|---|---|---|
| Molecular Function | GO:0001228 | DNA-binding transcription activator activity, RNA polymerase II-specific | Pax9 | IDA | Mouse | MGI:MGI:5572887|PMID:14607846 | |
| Molecular Function | GO:0005515 | protein binding | PAX9 | IPI | UniProtKB:Q9UGL1 | Human | PMID:12657635 |
| Molecular Function | GO:0005515 | protein binding | PAX9 | IPI | UniProtKB:A5D8V6 | Human | PMID:32296183 |
| Molecular Function | GO:0005515 | protein binding | PAX9 | IPI | UniProtKB:O00167-2 | Human | PMID:32296183 |
| Molecular Function | GO:0005515 | protein binding | PAX9 | IPI | UniProtKB:O43474 | Human | PMID:32296183 |
| Molecular Function | GO:0005515 | protein binding | PAX9 | IPI | UniProtKB:P25791-3 | Human | PMID:32296183 |
| Molecular Function | GO:0005515 | protein binding | PAX9 | IPI | UniProtKB:P31947 | Human | PMID:32296183 |
| Molecular Function | GO:0005515 | protein binding | PAX9 | IPI | UniProtKB:Q08117-2 | Human | PMID:32296183 |
| Molecular Function | GO:0005515 | protein binding | PAX9 | IPI | UniProtKB:Q15645 | Human | PMID:32296183 |
| Molecular Function | GO:0005515 | protein binding | PAX9 | IPI | UniProtKB:Q3SY46 | Human | PMID:32296183 |
| Molecular Function | GO:0005515 | protein binding | PAX9 | IPI | UniProtKB:Q6P1L6 | Human | PMID:32296183 |
| Molecular Function | GO:0005515 | protein binding | PAX9 | IPI | UniProtKB:Q8ND83 | Human | PMID:32296183 |
| Molecular Function | GO:0005515 | protein binding | PAX9 | IPI | UniProtKB:Q8WY64 | Human | PMID:32296183 |
| Molecular Function | GO:0005515 | protein binding | PAX9 | IPI | UniProtKB:Q96N21 | Human | PMID:32296183 |
| Molecular Function | GO:0005515 | protein binding | PAX9 | IPI | UniProtKB:Q99471 | Human | PMID:32296183 |
| Molecular Function | GO:0005515 | protein binding | PAX9 | IPI | UniProtKB:Q9NZC7-5 | Human | PMID:32296183 |
| Molecular Function | GO:0005515 | protein binding | PAX9 | IPI | UniProtKB:Q9UPG8 | Human | PMID:32296183 |
| Molecular Function | GO:0005515 | protein binding | Pax9 | IPI | UniProtKB:Q9ERF6 | Mouse | PMID:15721141 |
| Molecular Function | GO:0000977 | RNA polymerase II transcription regulatory region sequence-specific DNA binding | Pax9 | IMP | Mouse | MGI:MGI:5572887|PMID:14607846 | |
| Molecular Function | GO:0043565 | sequence-specific DNA binding | pax9 | IDA | Zfish | PMID:8900176 | |
| Molecular Function | GO:1990837 | sequence-specific double-stranded DNA binding | PAX9 | IDA | Human | PMID:28473536 | |
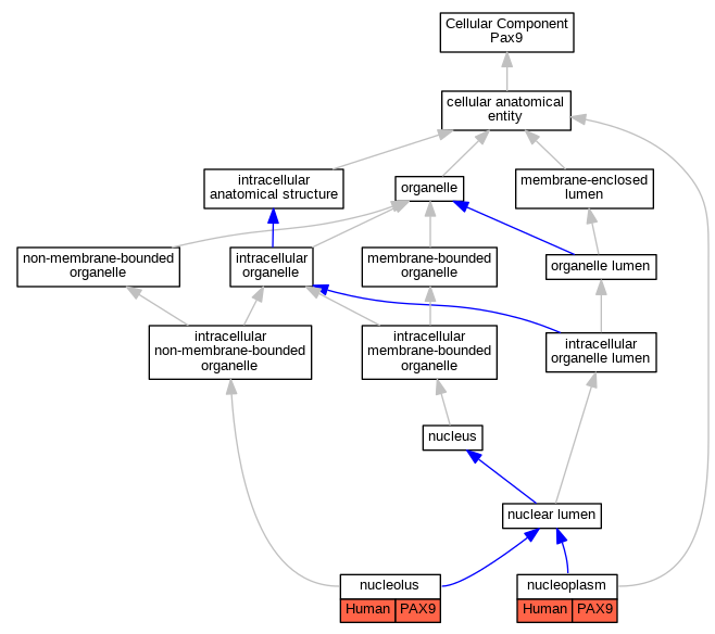
| Cellular Component | GO:0005730 | nucleolus | PAX9 | IDA | Human | GO_REF:0000052 | |
| Cellular Component | GO:0005654 | nucleoplasm | PAX9 | IDA | Human | GO_REF:0000052 | |
| Biological Process | GO:0071363 | cellular response to growth factor stimulus | Pax9 | IDA | Mouse | PMID:9244299 | |
| Biological Process | GO:0007492 | endoderm development | Pax9 | IMP | MGI:MGI:1857887 | Mouse | PMID:11932925 |
| Biological Process | GO:0060325 | face morphogenesis | Pax9 | IGI | MGI:MGI:97168 | Mouse | PMID:20123092 |
| Biological Process | GO:0045892 | negative regulation of DNA-templated transcription | PAX9 | IDA | Human | PMID:12657635 | |
| Biological Process | GO:0042476 | odontogenesis | Pax9 | IGI | MGI:MGI:97168 | Mouse | PMID:20123092 |
| Biological Process | GO:0045944 | positive regulation of transcription by RNA polymerase II | Pax9 | IDA | Mouse | MGI:MGI:5572887|PMID:14607846 | |
| Biological Process | GO:0045944 | positive regulation of transcription by RNA polymerase II | Pax9 | IGI | MGI:MGI:108015 | Mouse | PMID:15024065 |
| Biological Process | GO:0042481 | regulation of odontogenesis | Pax9 | IGI | MGI:MGI:97168 | Mouse | PMID:20123092 |
| Biological Process | GO:0060021 | roof of mouth development | pax9 | IMP | ZFIN:ZDB-MRPHLNO-111102-2 | Zfish | PMID:22016187 |
| EXP Inferred from experiment |
| IDA Inferred from direct assay |
| IEP Inferred from expression pattern |
| IGI Inferred from genetic interaction |
| IMP Inferred from mutant phenotype |
| IPI Inferred from physical interaction |
| HTP Inferred from High Throughput Experiment |
| HDA Inferred from High Throughput Direct Assay |
| HMP Inferred from High Throughput Mutant Phenotype |
| HGI Inferred from High Throughput Genetic Interaction |
| HEP Inferred from High Throughput Expression Pattern |
Mouse Genome Database (MGD), Gene Expression Database (GXD), Mouse Models of Human Cancer database (MMHCdb) (formerly Mouse Tumor Biology (MTB)), Gene Ontology (GO) |
||
|
Citing These Resources Funding Information Warranty Disclaimer, Privacy Notice, Licensing, & Copyright Send questions and comments to User Support. |
last database update 05/12/2026 MGI 6.24 |
|
|
|
||