|
Source |
Alliance of Genome Resources |



| Category | ID | Classification term | Gene | Evidence | Inferred from | Organism | Reference |
|---|---|---|---|---|---|---|---|
| Molecular Function | GO:0042393 | histone binding | NASP | IDA | Human | PMID:27618665 | |
| Molecular Function | GO:0042393 | histone binding | Nasp | IDA | Mouse | PMID:10893414 | |
| Molecular Function | GO:0140713 | histone chaperone activity | Nasp | IDA | Mouse | MGI:MGI:3693383|PMID:12509435 | |
| Molecular Function | GO:0005515 | protein binding | NASP | IPI | UniProtKB:P68431 | Human | PMID:16189514 |
| Molecular Function | GO:0005515 | protein binding | NASP | IPI | UniProtKB:P68431 | Human | PMID:19410544 |
| Molecular Function | GO:0005515 | protein binding | NASP | IPI | UniProtKB:P68431 | Human | PMID:20080577 |
| Molecular Function | GO:0005515 | protein binding | NASP | IPI | UniProtKB:Q9NYB0 | Human | PMID:21044950 |
| Molecular Function | GO:0005515 | protein binding | NASP | IPI | UniProtKB:P68431 | Human | PMID:24981860 |
| Molecular Function | GO:0005515 | protein binding | NASP | IPI | UniProtKB:P68431 | Human | PMID:25281560 |
| Molecular Function | GO:0005515 | protein binding | NASP | IPI | UniProtKB:P68431 | Human | PMID:29568061 |
| Molecular Function | GO:0005515 | protein binding | NASP | IPI | UniProtKB:P68431 | Human | PMID:31515488 |
| Molecular Function | GO:0005515 | protein binding | Nasp | IPI | PR:P43274 | Mouse | PMID:10893414 |
| Molecular Function | GO:0005515 | protein binding | Nasp | IPI | PR:P15864 | Mouse | PMID:10893414 |
| Molecular Function | GO:0005515 | protein binding | Nasp | IPI | PR:E9Q9D5 | Mouse | PMID:23055941 |
| Molecular Function | GO:0005515 | protein binding | Nasp | IPI | PR:P43275 | Mouse | PMID:10893414 |
| Molecular Function | GO:0005515 | protein binding | Nasp | IPI | PR:P43277 | Mouse | PMID:10893414 |
| Cellular Component | GO:0000785 | chromatin | NASP | IDA | Human | PMID:14718166 | |
| Cellular Component | GO:0005737 | cytoplasm | Nasp | IDA | Mouse | MGI:MGI:3693383|PMID:12509435 | |
| Cellular Component | GO:0005654 | nucleoplasm | NASP | IDA | Human | GO_REF:0000052 | |
| Cellular Component | GO:0005634 | nucleus | Nasp | IDA | Mouse | MGI:MGI:3693383|PMID:12509435 | |
| Cellular Component | GO:0005634 | nucleus | Nasp | IDA | Mouse | PMID:10893414 | |
| Cellular Component | GO:0032991 | protein-containing complex | NASP | IDA | Human | PMID:14718166 | |
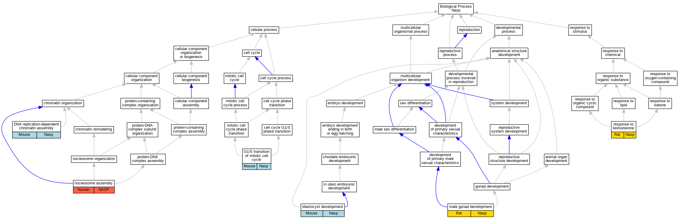
| Biological Process | GO:0001824 | blastocyst development | Nasp | IMP | Mouse | MGI:MGI:3694318|PMID:16728391 | |
| Biological Process | GO:0006335 | DNA replication-dependent chromatin assembly | Nasp | IDA | Mouse | MGI:MGI:3693383|PMID:12509435 | |
| Biological Process | GO:0006335 | DNA replication-dependent chromatin assembly | Nasp | IDA | Mouse | MGI:MGI:3694318|PMID:16728391 | |
| Biological Process | GO:0000082 | G1/S transition of mitotic cell cycle | Nasp | IDA | Mouse | MGI:MGI:3694318|PMID:16728391 | |
| Biological Process | GO:0008584 | male gonad development | Nasp | IEP | Rat | PMID:22194605|RGD:9590096 | |
| Biological Process | GO:0006334 | nucleosome assembly | NASP | IDA | Human | PMID:14718166 | |
| Biological Process | GO:0033574 | response to testosterone | Nasp | IEP | Rat | PMID:22860010|RGD:9590105 |
| EXP Inferred from experiment |
| IDA Inferred from direct assay |
| IEP Inferred from expression pattern |
| IGI Inferred from genetic interaction |
| IMP Inferred from mutant phenotype |
| IPI Inferred from physical interaction |
| HTP Inferred from High Throughput Experiment |
| HDA Inferred from High Throughput Direct Assay |
| HMP Inferred from High Throughput Mutant Phenotype |
| HGI Inferred from High Throughput Genetic Interaction |
| HEP Inferred from High Throughput Expression Pattern |
Mouse Genome Database (MGD), Gene Expression Database (GXD), Mouse Models of Human Cancer database (MMHCdb) (formerly Mouse Tumor Biology (MTB)), Gene Ontology (GO) |
||
|
Citing These Resources Funding Information Warranty Disclaimer, Privacy Notice, Licensing, & Copyright Send questions and comments to User Support. |
last database update 04/14/2026 MGI 6.24 |
|
|
|
||