|
Source |
Alliance of Genome Resources |



| Category | ID | Classification term | Gene | Evidence | Inferred from | Organism | Reference |
|---|---|---|---|---|---|---|---|
| Molecular Function | GO:0003785 | actin monomer binding | MYL2 | IDA | Human | PMID:9180271 | |
| Molecular Function | GO:0005509 | calcium ion binding | MYL2 | IDA | Human | PMID:11102452 | |
| Molecular Function | GO:0005515 | protein binding | MYL2 | IPI | UniProtKB:Q99972 | Human | PMID:11773029 |
| Molecular Function | GO:0005515 | protein binding | MYL2 | IPI | UniProtKB:P35125-3 | Human | PMID:16555005 |
| Molecular Function | GO:0005515 | protein binding | MYL2 | IPI | UniProtKB:P78412 | Human | PMID:32296183 |
| Molecular Function | GO:0005515 | protein binding | MYL2 | IPI | UniProtKB:Q9UIG4 | Human | PMID:32296183 |
| Molecular Function | GO:0008307 | structural constituent of muscle | MYL2 | IMP | Human | PMID:23365102 | |
| Molecular Function | GO:0008307 | structural constituent of muscle | MYL2 | IMP | Human | PMID:32453731 | |
| Cellular Component | GO:0015629 | actin cytoskeleton | MYL2 | IDA | Human | PMID:17043135 | |
| Cellular Component | GO:0097512 | cardiac myofibril | MYL2 | IDA | Human | PMID:25771144 | |
| Cellular Component | GO:0043292 | contractile fiber | Myl2 | IDA | Rat | PMID:12002261|RGD:1600170 | |
| Cellular Component | GO:0043292 | contractile fiber | Myl2 | IDA | Rat | PMID:9409484|RGD:1600167 | |
| Cellular Component | GO:0005856 | cytoskeleton | MYL2 | IDA | Human | PMID:17043135 | |
| Cellular Component | GO:0030016 | myofibril | Myl2 | IDA | Mouse | PMID:11356630 | |
| Cellular Component | GO:0030016 | myofibril | Myl2 | IDA | Rat | PMID:11448842|RGD:1600178 | |
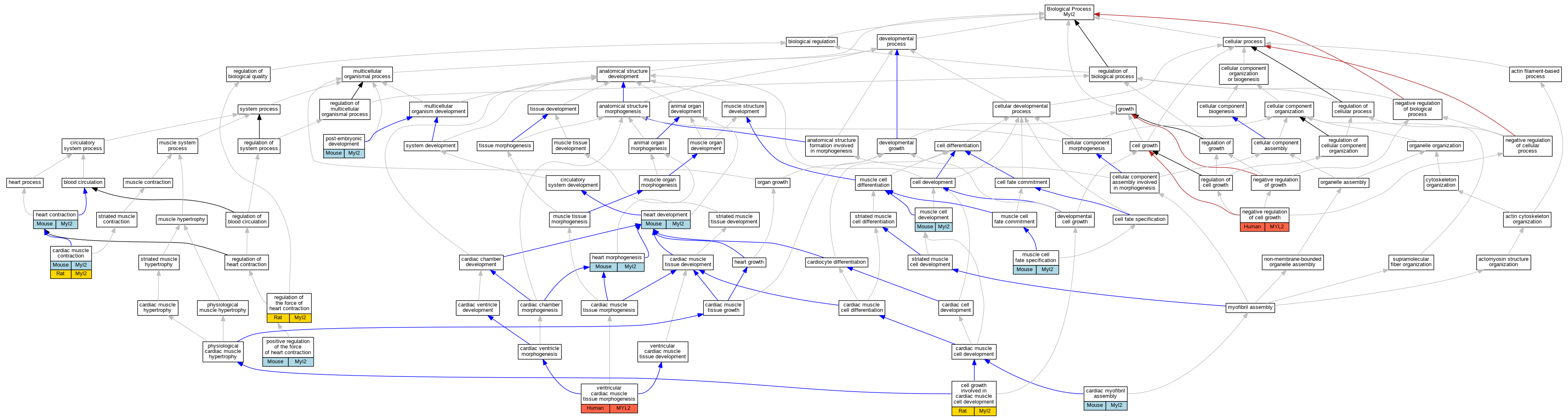
| Biological Process | GO:0060048 | cardiac muscle contraction | Myl2 | IGI | MGI:MGI:107956 | Mouse | PMID:15308581 |
| Biological Process | GO:0060048 | cardiac muscle contraction | Myl2 | IDA | Rat | PMID:11448842|RGD:1600178 | |
| Biological Process | GO:0060048 | cardiac muscle contraction | Myl2 | IMP | Rat | PMID:12002261|RGD:1600170 | |
| Biological Process | GO:0060048 | cardiac muscle contraction | Myl2 | IMP | Rat | PMID:9409484|RGD:1600167 | |
| Biological Process | GO:0055003 | cardiac myofibril assembly | Myl2 | IMP | MGI:MGI:2385922 | Mouse | PMID:9422794 |
| Biological Process | GO:0061049 | cell growth involved in cardiac muscle cell development | Myl2 | IEP | Rat | PMID:7657802|RGD:1580138 | |
| Biological Process | GO:0060047 | heart contraction | Myl2 | IDA | Mouse | MGI:MGI:3688731|PMID:10409661 | |
| Biological Process | GO:0060047 | heart contraction | Myl2 | IDA | Mouse | PMID:8777429 | |
| Biological Process | GO:0007507 | heart development | Myl2 | IDA | Mouse | MGI:MGI:3688731|PMID:10409661 | |
| Biological Process | GO:0007507 | heart development | Myl2 | IMP | MGI:MGI:2385922 | Mouse | PMID:9422794 |
| Biological Process | GO:0003007 | heart morphogenesis | Myl2 | IGI | MGI:MGI:107956 | Mouse | PMID:15308581 |
| Biological Process | GO:0055001 | muscle cell development | Myl2 | IGI | MGI:MGI:107956 | Mouse | PMID:15308581 |
| Biological Process | GO:0042694 | muscle cell fate specification | Myl2 | IMP | Mouse | PMID:1379240 | |
| Biological Process | GO:0030308 | negative regulation of cell growth | MYL2 | IMP | Human | PMID:15824735 | |
| Biological Process | GO:0098735 | positive regulation of the force of heart contraction | Myl2 | IDA | Mouse | MGI:MGI:5688843|PMID:16908724 | |
| Biological Process | GO:0009791 | post-embryonic development | Myl2 | IGI | MGI:MGI:107956 | Mouse | PMID:15308581 |
| Biological Process | GO:0002026 | regulation of the force of heart contraction | Myl2 | IDA | Rat | PMID:15331360|RGD:10400860 | |
| Biological Process | GO:0055010 | ventricular cardiac muscle tissue morphogenesis | MYL2 | IMP | Human | PMID:8673105 |
| EXP Inferred from experiment |
| IDA Inferred from direct assay |
| IEP Inferred from expression pattern |
| IGI Inferred from genetic interaction |
| IMP Inferred from mutant phenotype |
| IPI Inferred from physical interaction |
| HTP Inferred from High Throughput Experiment |
| HDA Inferred from High Throughput Direct Assay |
| HMP Inferred from High Throughput Mutant Phenotype |
| HGI Inferred from High Throughput Genetic Interaction |
| HEP Inferred from High Throughput Expression Pattern |
Mouse Genome Database (MGD), Gene Expression Database (GXD), Mouse Models of Human Cancer database (MMHCdb) (formerly Mouse Tumor Biology (MTB)), Gene Ontology (GO) |
||
|
Citing These Resources Funding Information Warranty Disclaimer, Privacy Notice, Licensing, & Copyright Send questions and comments to User Support. |
last database update 10/07/2025 MGI 6.24 |
|
|
|
||