|
Source |
Alliance of Genome Resources |



| Category | ID | Classification term | Gene | Evidence | Inferred from | Organism | Reference |
|---|---|---|---|---|---|---|---|
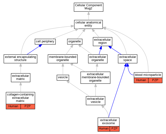
| Cellular Component | GO:0072562 | blood microparticle | PZP | HDA | Human | PMID:22516433 | |
| Cellular Component | GO:0062023 | collagen-containing extracellular matrix | PZP | HDA | Human | PMID:28327460 | |
| Cellular Component | GO:0070062 | extracellular exosome | PZP | HDA | Human | PMID:21362503 | |
| Cellular Component | GO:0070062 | extracellular exosome | PZP | HDA | Human | PMID:23533145 | |
| Biological Process | GO:0006954 | inflammatory response | Mug1 | IEP | Rat | PMID:1709877|RGD:632003 | |
| Biological Process | GO:0001889 | liver development | a2ml | IMP | ZFIN:ZDB-MRPHLNO-090212-1 | Zfish | PMID:19011686 |
| Biological Process | GO:0001889 | liver development | a2ml | IMP | ZFIN:ZDB-MRPHLNO-090212-2 | Zfish | PMID:19011686 |
| EXP Inferred from experiment |
| IDA Inferred from direct assay |
| IEP Inferred from expression pattern |
| IGI Inferred from genetic interaction |
| IMP Inferred from mutant phenotype |
| IPI Inferred from physical interaction |
| HTP Inferred from High Throughput Experiment |
| HDA Inferred from High Throughput Direct Assay |
| HMP Inferred from High Throughput Mutant Phenotype |
| HGI Inferred from High Throughput Genetic Interaction |
| HEP Inferred from High Throughput Expression Pattern |
Mouse Genome Database (MGD), Gene Expression Database (GXD), Mouse Models of Human Cancer database (MMHCdb) (formerly Mouse Tumor Biology (MTB)), Gene Ontology (GO) |
||
|
Citing These Resources Funding Information Warranty Disclaimer, Privacy Notice, Licensing, & Copyright Send questions and comments to User Support. |
last database update 12/30/2025 MGI 6.24 |
|
|
|
||