|
Source |
Alliance of Genome Resources |



| Category | ID | Classification term | Gene | Evidence | Inferred from | Organism | Reference |
|---|---|---|---|---|---|---|---|
| Molecular Function | GO:0005515 | protein binding | MLLT11 | IPI | UniProtKB:P36402 | Human | PMID:26079538 |
| Molecular Function | GO:0005515 | protein binding | MLLT11 | IPI | UniProtKB:Q7L0X0 | Human | PMID:35253622 |
| Cellular Component | GO:0005737 | cytoplasm | Mllt11 | IDA | Mouse | PMID:24839873 | |
| Cellular Component | GO:0005829 | cytosol | MLLT11 | IDA | Human | GO_REF:0000052 | |
| Cellular Component | GO:0005654 | nucleoplasm | MLLT11 | IDA | Human | GO_REF:0000052 | |
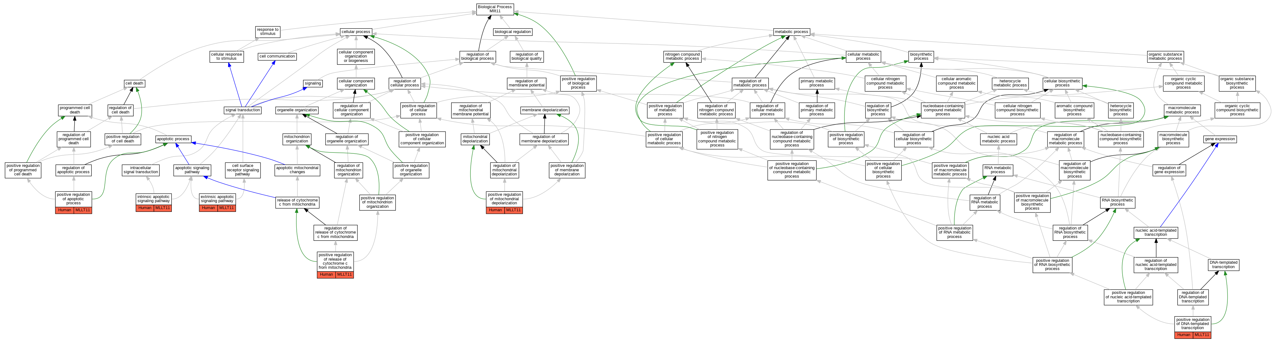
| Biological Process | GO:0097191 | extrinsic apoptotic signaling pathway | MLLT11 | IDA | Human | PMID:18852119 | |
| Biological Process | GO:0097193 | intrinsic apoptotic signaling pathway | MLLT11 | IDA | Human | PMID:18852119 | |
| Biological Process | GO:0043065 | positive regulation of apoptotic process | MLLT11 | IMP | Human | PMID:18852119 | |
| Biological Process | GO:0045893 | positive regulation of DNA-templated transcription | MLLT11 | IDA | Human | PMID:18852119 | |
| Biological Process | GO:0051901 | positive regulation of mitochondrial depolarization | MLLT11 | IDA | Human | PMID:18852119 | |
| Biological Process | GO:0090200 | positive regulation of release of cytochrome c from mitochondria | MLLT11 | IDA | Human | PMID:18852119 |
| EXP Inferred from experiment |
| IDA Inferred from direct assay |
| IEP Inferred from expression pattern |
| IGI Inferred from genetic interaction |
| IMP Inferred from mutant phenotype |
| IPI Inferred from physical interaction |
| HTP Inferred from High Throughput Experiment |
| HDA Inferred from High Throughput Direct Assay |
| HMP Inferred from High Throughput Mutant Phenotype |
| HGI Inferred from High Throughput Genetic Interaction |
| HEP Inferred from High Throughput Expression Pattern |
Mouse Genome Database (MGD), Gene Expression Database (GXD), Mouse Models of Human Cancer database (MMHCdb) (formerly Mouse Tumor Biology (MTB)), Gene Ontology (GO) |
||
|
Citing These Resources Funding Information Warranty Disclaimer, Privacy Notice, Licensing, & Copyright Send questions and comments to User Support. |
last database update 12/30/2025 MGI 6.24 |
|
|
|
||