|
Source |
Alliance of Genome Resources |



| Category | ID | Classification term | Gene | Evidence | Inferred from | Organism | Reference |
|---|---|---|---|---|---|---|---|
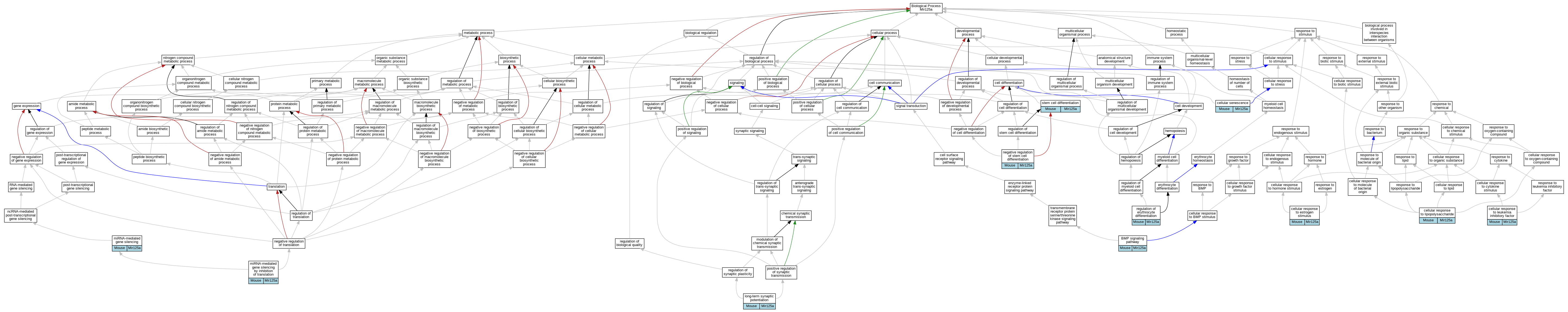
| Cellular Component | GO:0045202 | synapse | Mir125a | IDA | Mouse | PMID:22897173 | |
| Biological Process | GO:0030509 | BMP signaling pathway | Mir125a | IGI | MGI:MGI:1338938 | Mouse | PMID:22751012 |
| Biological Process | GO:0071391 | cellular response to estrogen stimulus | Mir125a | IDA | Mouse | PMID:18791161 | |
| Biological Process | GO:1990830 | cellular response to leukemia inhibitory factor | Mir125a | IEP | Mouse | PMID:19621438 | |
| Biological Process | GO:0071222 | cellular response to lipopolysaccharide | Mir125a | IDA | Mouse | PMID:18762567 | |
| Biological Process | GO:0090398 | cellular senescence | Mir125a | IDA | Mouse | PMID:25751060 | |
| Biological Process | GO:0060291 | long-term synaptic potentiation | Mir125a | IEP | Mouse | PMID:25858512 | |
| Biological Process | GO:0035195 | miRNA-mediated gene silencing | Mir125a | IDA | Mouse | PMID:19898466 | |
| Biological Process | GO:0035278 | miRNA-mediated gene silencing by inhibition of translation | Mir125a | IDA | Mouse | PMID:22751012 | |
| Biological Process | GO:2000737 | negative regulation of stem cell differentiation | Mir125a | IGI | MGI:MGI:1921298 | Mouse | PMID:22751012 |
| Biological Process | GO:2000737 | negative regulation of stem cell differentiation | Mir125a | IMP | Mouse | PMID:22751012 | |
| Biological Process | GO:0045646 | regulation of erythrocyte differentiation | Mir125a | IDA | Mouse | PMID:20660734 | |
| Biological Process | GO:0048863 | stem cell differentiation | Mir125a | IGI | MGI:MGI:1921298 | Mouse | PMID:22751012 |
| Biological Process | GO:0048863 | stem cell differentiation | Mir125a | IMP | Mouse | PMID:22751012 |
| EXP Inferred from experiment |
| IDA Inferred from direct assay |
| IEP Inferred from expression pattern |
| IGI Inferred from genetic interaction |
| IMP Inferred from mutant phenotype |
| IPI Inferred from physical interaction |
| HTP Inferred from High Throughput Experiment |
| HDA Inferred from High Throughput Direct Assay |
| HMP Inferred from High Throughput Mutant Phenotype |
| HGI Inferred from High Throughput Genetic Interaction |
| HEP Inferred from High Throughput Expression Pattern |
Mouse Genome Database (MGD), Gene Expression Database (GXD), Mouse Models of Human Cancer database (MMHCdb) (formerly Mouse Tumor Biology (MTB)), Gene Ontology (GO) |
||
|
Citing These Resources Funding Information Warranty Disclaimer, Privacy Notice, Licensing, & Copyright Send questions and comments to User Support. |
last database update 05/05/2026 MGI 6.24 |
|
|
|
||