|
Source |
Alliance of Genome Resources |



| Category | ID | Classification term | Gene | Evidence | Inferred from | Organism | Reference |
|---|---|---|---|---|---|---|---|
| Molecular Function | GO:0046966 | nuclear thyroid hormone receptor binding | MED30 | IDA | Human | PMID:10198638 | |
| Molecular Function | GO:0005515 | protein binding | MED30 | IPI | UniProtKB:P26651 | Human | PMID:21784977 |
| Molecular Function | GO:0005515 | protein binding | MED30 | IPI | UniProtKB:Q9H204 | Human | PMID:24981860 |
| Molecular Function | GO:0005515 | protein binding | MED30 | IPI | UniProtKB:P60411 | Human | PMID:25416956 |
| Molecular Function | GO:0005515 | protein binding | MED30 | IPI | UniProtKB:Q8NF50-2 | Human | PMID:25416956 |
| Molecular Function | GO:0005515 | protein binding | MED30 | IPI | UniProtKB:O14964 | Human | PMID:32296183 |
| Molecular Function | GO:0005515 | protein binding | MED30 | IPI | UniProtKB:Q8IY31-3 | Human | PMID:32296183 |
| Molecular Function | GO:0005515 | protein binding | MED30 | IPI | UniProtKB:Q9H204 | Human | PMID:32296183 |
| Molecular Function | GO:0005515 | protein binding | MED30 | IPI | UniProtKB:Q9ULW6 | Human | PMID:32296183 |
| Molecular Function | GO:0005515 | protein binding | MED30 | IPI | UniProtKB:Q9Y5B8 | Human | PMID:32296183 |
| Molecular Function | GO:0005515 | protein binding | MED30 | IPI | UniProtKB:P42858 | Human | PMID:32814053 |
| Molecular Function | GO:0005515 | protein binding | Med30 | IPI | UniProtKB:Q15528|UniProtKB:Q6P2C8|UniProtKB:Q9D7W5|UniProtKB:Q9H204|UniProtKB:Q9NVC6|UniProtKB:Q9NX70|UniProtKB:Q9R0X0 | Mouse | MGI:MGI:5607368|PMID:24882805 |
| Molecular Function | GO:0005515 | protein binding | Med30 | IPI | UniProtKB:Q15528|UniProtKB:Q6P2C8|UniProtKB:Q9NVC6 | Mouse | MGI:MGI:3690177|PMID:12584197 |
| Molecular Function | GO:0005515 | protein binding | Med30 | IPI | PR:Q920D3 | Mouse | PMID:11591653 |
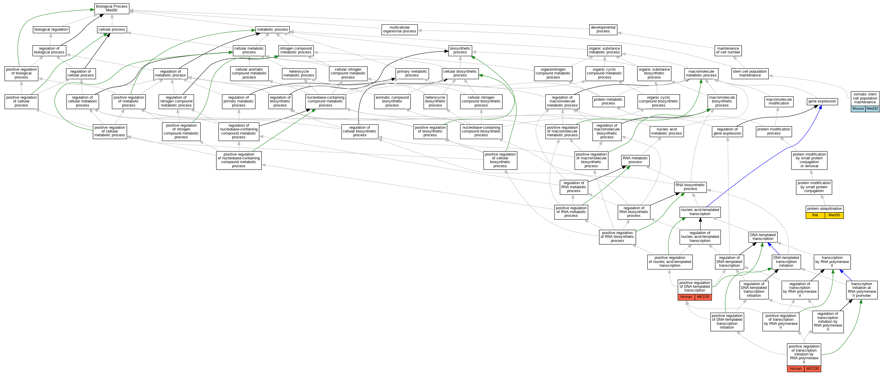
| Molecular Function | GO:0003713 | transcription coactivator activity | MED30 | IDA | Human | PMID:12218053 | |
| Molecular Function | GO:0003712 | transcription coregulator activity | MED30 | IDA | Human | PMID:10198638 | |
| Molecular Function | GO:0061630 | ubiquitin protein ligase activity | Med30 | IDA | Rat | PMID:12149480|RGD:2304264 | |
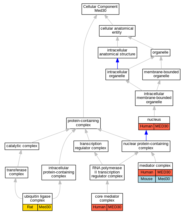
| Cellular Component | GO:0070847 | core mediator complex | MED30 | IPI | Human | PMID:24882805 | |
| Cellular Component | GO:0016592 | mediator complex | MED30 | IDA | Human | PMID:10198638 | |
| Cellular Component | GO:0016592 | mediator complex | Med30 | IDA | Mouse | PMID:15340084 | |
| Cellular Component | GO:0005634 | nucleus | MED30 | IDA | Human | PMID:10235267 | |
| Cellular Component | GO:0005634 | nucleus | MED30 | IDA | Human | PMID:24882805 | |
| Cellular Component | GO:0000151 | ubiquitin ligase complex | Med30 | IDA | Rat | PMID:12149480|RGD:2304264 | |
| Biological Process | GO:0045893 | positive regulation of DNA-templated transcription | MED30 | IDA | Human | PMID:10198638 | |
| Biological Process | GO:0060261 | positive regulation of transcription initiation by RNA polymerase II | MED30 | IDA | Human | PMID:12218053 | |
| Biological Process | GO:0016567 | protein ubiquitination | Med30 | IDA | Rat | PMID:12149480|RGD:2304264 | |
| Biological Process | GO:0035019 | somatic stem cell population maintenance | Med30 | IMP | Mouse | PMID:20720539 |
| EXP Inferred from experiment |
| IDA Inferred from direct assay |
| IEP Inferred from expression pattern |
| IGI Inferred from genetic interaction |
| IMP Inferred from mutant phenotype |
| IPI Inferred from physical interaction |
| HTP Inferred from High Throughput Experiment |
| HDA Inferred from High Throughput Direct Assay |
| HMP Inferred from High Throughput Mutant Phenotype |
| HGI Inferred from High Throughput Genetic Interaction |
| HEP Inferred from High Throughput Expression Pattern |
Mouse Genome Database (MGD), Gene Expression Database (GXD), Mouse Models of Human Cancer database (MMHCdb) (formerly Mouse Tumor Biology (MTB)), Gene Ontology (GO) |
||
|
Citing These Resources Funding Information Warranty Disclaimer, Privacy Notice, Licensing, & Copyright Send questions and comments to User Support. |
last database update 09/30/2025 MGI 6.24 |
|
|
|
||